Suppr超能文献

有氧运动干预对 2 型糖尿病患者(有无运动抵抗)肌因子分泌的影响。

Myokine Secretion following an Aerobic Exercise Intervention in Individuals with Type 2 Diabetes with or without Exercise Resistance.

机构信息

Faculty of Medicine, Department of Biochemistry, Microbiology and Immunology, University of Ottawa, Ottawa, ON K1H 8M5, Canada.

Institut du Savoir Montfort, Ottawa, ON K1K 0T2, Canada.

出版信息

Int J Mol Sci. 2024 Apr 30;25(9):4889. doi: 10.3390/ijms25094889.

Abstract

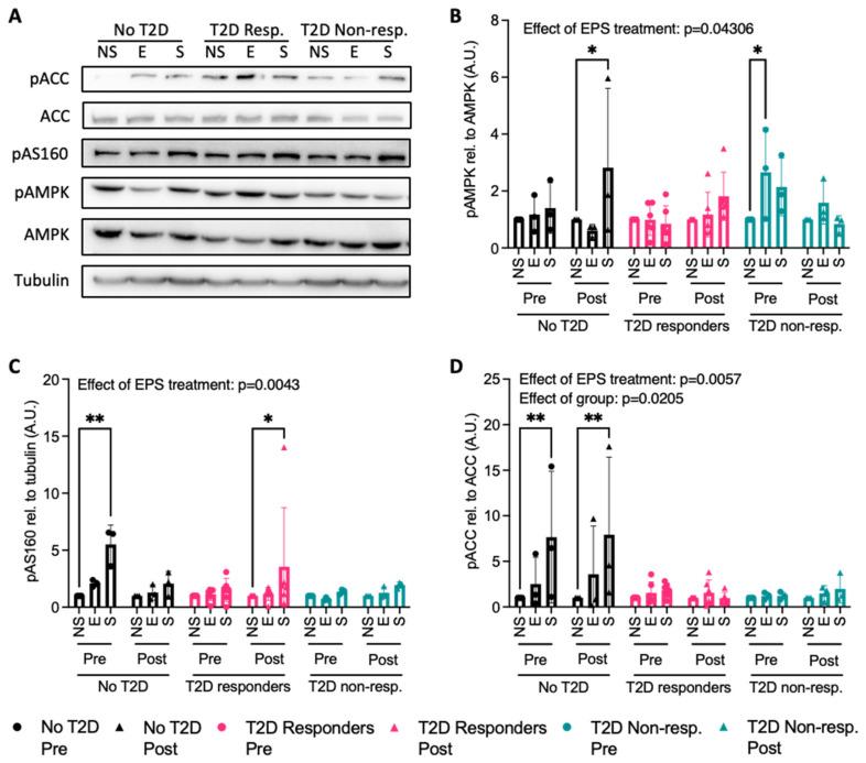
Type 2 diabetes (T2D) is characterized by muscle metabolic dysfunction that exercise can minimize, but some patients do not respond to an exercise intervention. Myokine secretion is intrinsically altered in patients with T2D, but the role of myokines in exercise resistance in this patient population has never been studied. We sought to determine if changes in myokine secretion were linked to the response to an exercise intervention in patients with T2D. The participants followed a 10-week aerobic exercise training intervention, and patients with T2D were grouped based on muscle mitochondrial function improvement (responders versus non-responders). We measured myokines in serum and cell-culture medium of myotubes derived from participants pre- and post-intervention and in response to an in vitro model of muscle contraction. We also quantified the expression of genes related to inflammation in the myotubes pre- and post-intervention. No significant differences were detected depending on T2D status or response to exercise in the biological markers measured, with the exception of modest differences in expression patterns for certain myokines (IL-1β, IL-8, IL-10, and IL-15). Further investigation into the molecular mechanisms involving myokines may explain exercise resistance with T2D; however, the role in metabolic adaptations to exercise in T2D requires further investigation.

摘要

2 型糖尿病(T2D)的特征是肌肉代谢功能障碍,运动可以最大限度地减少这种障碍,但有些患者对运动干预没有反应。T2D 患者的肌肉分泌细胞因子的功能本质上发生了改变,但肌肉分泌细胞因子在该患者人群中对运动抵抗的作用从未被研究过。我们试图确定肌肉分泌细胞因子的变化是否与 T2D 患者对运动干预的反应有关。参与者接受了为期 10 周的有氧运动训练干预,根据肌肉线粒体功能的改善情况(有反应者与无反应者)对 T2D 患者进行分组。我们在干预前后和体外肌肉收缩模型中测量了来自参与者的肌管血清和细胞培养物中的肌肉分泌细胞因子,并在干预前后测量了与肌管炎症相关的基因的表达。除了某些肌肉分泌细胞因子(IL-1β、IL-8、IL-10 和 IL-15)的表达模式有一些细微差异外,根据 T2D 状态或对运动的反应,没有检测到所测量的生物标志物的显著差异。进一步研究涉及肌肉分泌细胞因子的分子机制可能有助于解释 T2D 中的运动抵抗;然而,肌肉分泌细胞因子在 T2D 中对运动代谢适应的作用还需要进一步研究。

https://cdn.ncbi.nlm.nih.gov/pmc/blobs/2736/11084395/d9b3cf4ac515/ijms-25-04889-g001.jpg

文献AI研究员

20分钟写一篇综述,助力文献阅读效率提升50倍。

立即体验

用中文搜PubMed

大模型驱动的PubMed中文搜索引擎

马上搜索

文档翻译

学术文献翻译模型,支持多种主流文档格式。

立即体验