Suppr超能文献

三次高活性[Lu]Lu-PSMA-617 治疗后伴或不伴人α-微球蛋白的小鼠血液学和肾脏毒性。

Hematological and renal toxicity in mice after three cycles of high activity [Lu]Lu-PSMA-617 with or without human α-microglobulin.

机构信息

Department of Clinical Sciences Lund, Section for Oncology, Lund University, Barngatan 4, 222 42, Lund, Sweden.

Department of Clinical Sciences Lund, Section for Pediatrics, Lund University, Lund, Sweden.

出版信息

Sci Rep. 2024 May 11;14(1):10787. doi: 10.1038/s41598-024-61370-2.

Abstract

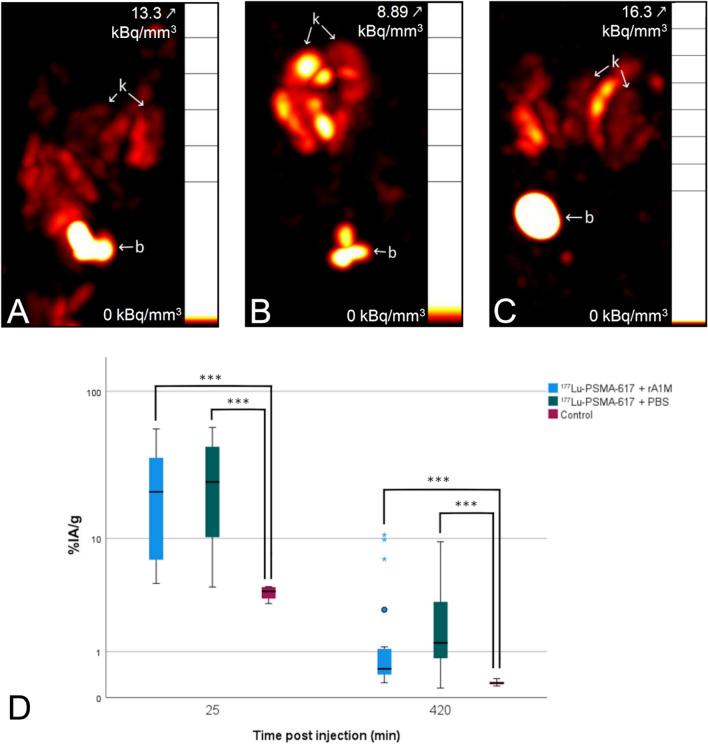
Radioligand therapy with [Lu]Lu-PSMA-617 can be used to prolong life and reduce tumor burden in terminally ill castration resistant prostate cancer patients. Still, accumulation in healthy tissue limits the activity that can be administered. Therefore, fractionated therapy is used to lower toxicity. However, there might be a need to reduce toxicity even further with e.g. radioprotectors. The aim of this study was to (i). establish a preclinical mouse model with fractionated high activity therapy of three consecutive doses of 200 MBq [Lu]Lu-PSMA-617 in which we aimed to (ii). achieve measurable hematotoxicity and nephrotoxicity and to (iii). analyze the potential protective effect of co-injecting recombinant α-microglobulin (rA1M), a human antioxidant previously shown to have radioprotective effects. In both groups, three cycles resulted in increased albuminuria for each cycle, with large individual variation. Another marker of kidney injury, serum blood urea nitrogen (BUN), was only significantly increased compared to control animals after the third cycle. The number of white and red blood cells decreased significantly and did not reach the levels of control animals during the experiment. rA1M did reduce absorbed dose to kidney but did not show significant protection here, but future studies are warranted due to the recent clinical studies showing a significant renoprotective effect in patients.

摘要

放射性配体疗法用[^188^Lu]Lu-PSMA-617 可以延长终末期去势抵抗性前列腺癌患者的生命并减轻肿瘤负担。然而,其在健康组织中的积累限制了可给予的活性。因此,采用分次治疗以降低毒性。但是,例如使用放射防护剂,可能需要进一步降低毒性。本研究的目的是:(i)建立一种采用连续三剂 200MBq[^188^Lu]Lu-PSMA-617 的分次高活性治疗的临床前小鼠模型,我们旨在(ii)实现可测量的血液毒性和肾毒性,以及(iii)分析共注射重组 α-微球蛋白(rA1M)的潜在保护作用,rA1M 是一种先前显示具有放射防护作用的人类抗氧化剂。在两组中,每轮治疗都会导致白蛋白尿增加,且个体差异较大。另一个肾损伤标志物,血清血尿素氮(BUN),仅在第三轮后与对照动物相比显著增加。白细胞和红细胞数量明显减少,在实验过程中未达到对照动物的水平。rA1M 确实减少了肾脏的吸收剂量,但在这里没有显示出显著的保护作用,但由于最近的临床研究显示在患者中有显著的肾脏保护作用,因此需要进一步研究。

[^188^Lu]Lu-PSMA-617:镥[^188^Lu]标记的 PSMA-617

https://cdn.ncbi.nlm.nih.gov/pmc/blobs/8fdd/11088679/11610caac9ca/41598_2024_61370_Fig1_HTML.jpg

文献AI研究员

20分钟写一篇综述,助力文献阅读效率提升50倍。

立即体验

用中文搜PubMed

大模型驱动的PubMed中文搜索引擎

马上搜索

文档翻译

学术文献翻译模型,支持多种主流文档格式。

立即体验