Suppr超能文献

胶质母细胞瘤细胞在脑组织中采用整合素和CD44介导的运动-离合器迁移模式。

Glioblastoma Cells Use an Integrin- and CD44-Mediated Motor-Clutch Mode of Migration in Brain Tissue.

作者信息

Anderson Sarah M, Kelly Marcus, Odde David J

机构信息

Department of Biomedical Engineering, University of Minnesota, Minneapolis, MN USA.

出版信息

Cell Mol Bioeng. 2024 Mar 4;17(2):121-135. doi: 10.1007/s12195-024-00799-x. eCollection 2024 Apr.

Abstract

PURPOSE

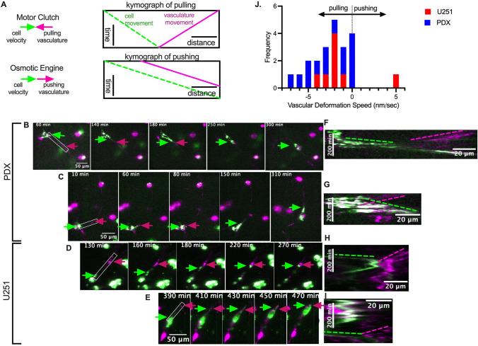
Glioblastoma (GBM) is an aggressive malignant brain tumor with 2 year survival rates of 6.7% (Stupp et al. in J Clin Oncol Off J Am Soc Clin Oncol 25:4127-4136, 2007; Mohammed et al. in Rep Pract Oncol Radiother 27:1026-1036, 2002). One key characteristic of the disease is the ability of glioblastoma cells to migrate rapidly and spread throughout healthy brain tissue (Lefranc et al. in J Clin Oncol Off J Am Soc Clin Oncol 23:2411-2422, 2005; Hoelzinger et al. in J Natl Cancer Inst 21:1583-1593, 2007). To develop treatments that effectively target cell migration, it is important to understand the fundamental mechanism driving cell migration in brain tissue. Several models of cell migration have been proposed, including the motor-clutch, bleb-based motility, and osmotic engine models.

METHODS

Here we utilized confocal imaging to measure traction dynamics and migration speeds of glioblastoma cells in mouse organotypic brain slices to identify the mode of cell migration.

RESULTS

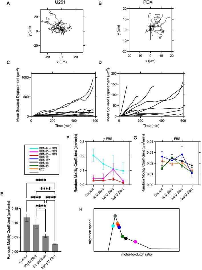
We found that nearly all cell-vasculature interactions reflected pulling, rather than pushing, on vasculature at the cell leading edge, a finding consistent with a motor-clutch mode of migration, and inconsistent with an osmotic engine model or confined bleb-based migration. Reducing myosin motor activity, a key component in the motor-clutch model, was found to decrease migration speed at high doses for all cell types including U251 and 6 low-passage patient-derived xenograft lines (3 proneural and 3 mesenchymal subtypes). Variable responses were found at low doses, consistent with a motor-clutch mode of migration which predicts a biphasic relationship between migration speed and motor-to-clutch ratio. Targeting of molecular clutches including integrins and CD44 slowed migration of U251 cells.

CONCLUSIONS

Overall we find that glioblastoma cell migration is most consistent with a motor-clutch mechanism to migrate through brain tissue ex vivo, and that both integrins and CD44, as well as myosin motors, play an important role in constituting the adhesive clutch.

SUPPLEMENTARY INFORMATION

The online version contains supplementary material available at 10.1007/s12195-024-00799-x.

摘要

目的

胶质母细胞瘤(GBM)是一种侵袭性恶性脑肿瘤,2年生存率为6.7%(Stupp等人,《临床肿瘤学杂志》,美国临床肿瘤学会官方杂志25:4127 - 4136,2007年;Mohammed等人,《放射肿瘤学实践报告》27:1026 - 1036,2002年)。该疾病的一个关键特征是胶质母细胞瘤细胞能够快速迁移并扩散至整个健康脑组织(Lefranc等人,《临床肿瘤学杂志》,美国临床肿瘤学会官方杂志23:2411 - 2422,2005年;Hoelzinger等人,《国家癌症研究所杂志》21:1583 - 1593,2007年)。为了开发有效靶向细胞迁移的治疗方法,了解驱动脑组织中细胞迁移的基本机制非常重要。已经提出了几种细胞迁移模型,包括运动 - 离合器模型、基于气泡的运动模型和渗透引擎模型。

方法

在这里,我们利用共聚焦成像来测量胶质母细胞瘤细胞在小鼠脑器官型切片中的牵引动力学和迁移速度,以确定细胞迁移模式。

结果

我们发现几乎所有细胞与血管的相互作用都反映了在细胞前沿对血管的牵拉,而不是推挤,这一发现与运动 - 离合器迁移模式一致,与渗透引擎模型或受限的基于气泡的迁移不一致。降低肌球蛋白运动活性,这是运动 - 离合器模型中的一个关键组成部分,发现在高剂量时会降低所有细胞类型的迁移速度,包括U251细胞和6个低传代患者来源的异种移植系(3个神经干细胞样亚型和3个间充质亚型)。在低剂量时发现了可变反应,这与运动 - 离合器迁移模式一致,该模式预测迁移速度与运动 - 离合器比率之间存在双相关系。靶向包括整合素和CD44在内的分子离合器会减缓U251细胞的迁移。

结论

总体而言,我们发现胶质母细胞瘤细胞迁移最符合通过体外脑组织迁移的运动 - 离合器机制,并且整合素和CD44以及肌球蛋白运动蛋白在构成粘附离合器中都起着重要作用。

补充信息

在线版本包含可在10.1007/s12195 - 024 - 00799 - x获取的补充材料。

https://cdn.ncbi.nlm.nih.gov/pmc/blobs/8991/11082118/27b96f6ed7b2/12195_2024_799_Fig1_HTML.jpg

文献AI研究员

20分钟写一篇综述,助力文献阅读效率提升50倍。

立即体验

用中文搜PubMed

大模型驱动的PubMed中文搜索引擎

马上搜索

文档翻译

学术文献翻译模型,支持多种主流文档格式。

立即体验