Suppr超能文献

恢复多黏菌素耐药株的多黏菌素敏感性:小檗碱与 EDTA 联合多黏菌素的应用。

Restoring colistin sensitivity in colistin-resistant and : combinatorial use of berberine and EDTA with colistin.

机构信息

College of Veterinary Medicine, Henan Agricultural University, Zhengzhou, China.

出版信息

mSphere. 2024 Jun 25;9(6):e0018224. doi: 10.1128/msphere.00182-24. Epub 2024 May 13.

Abstract

UNLABELLED

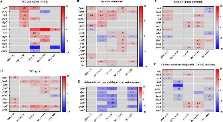
The appearance and prevalence of multidrug-resistance (MDR) Gram-negative bacteria (GNB) have limited our antibiotic capacity to control bacterial infections. The clinical efficacy of colistin (COL), considered as the "last resort" for treating GNB infections, has been severely hindered by its increased use as well as the emergence and prevalence of mobile colistin resistance (MCR)-mediated acquired drug resistance. Identifying promising compounds to restore antibiotic activity is becoming an effective strategy to alleviate the crisis of increasing MDR. We first demonstrated that the combination of berberine (BBR) and EDTA substantially restored COL sensitivity against COL-resistant and . Molecular docking indicated that BBR can interact with MCR-1 and the efflux pump system AcrAB-TolC, and BBR combined with EDTA downregulated the expression level of and . Mechanically, BBR combined with EDTA could increase bacterial membrane damage, inhibit the function of multidrug efflux pump, and promote oxidative damage, thereby boosting the action of COL. In addition, transcriptome analysis found that the combination of BBR and EDTA can accelerate the tricarboxylic acid cycle, inhibit cationic antimicrobial peptide (CAMP) resistance, and attenuate virulence. Notably, the combination of BBR and EDTA with COL significantly reduced the bacterial load in the liver and spleen of a mice model infected with . Our findings revealed that BBR and EDTA can be used as adjuvants collectively with COL to synergistically reverse the COL resistance of bacteria.

IMPORTANCE

Colistin is last-resort antibiotic used to treat serious clinical infections caused by MDR bacterial pathogens. The recent emergence of transferable plasmid-mediated COL resistance gene has raised the specter of a rapid worldwide spread of COL resistance. Coupled with the fact of barren antibiotic development pipeline nowadays, a critical approach is to revitalize existing antibiotics using antibiotic adjuvants. Our research showed that berberine combined with EDTA effectively reversed COL resistance both and through multiple modes of action. The discovery of berberine in combination with EDTA as a new and safe COL adjuvant provides a therapeutic regimen for combating Gram-negative bacteria infections. Our findings provide a potential therapeutic option using existing antibiotics in combination with antibiotic adjuvants and address the prevalent infections caused by MDR Gram-negative pathogens worldwide.

摘要

未加标签

多药耐药(MDR)革兰氏阴性菌(GNB)的出现和流行限制了我们控制细菌感染的抗生素能力。多粘菌素(COL)被认为是治疗 GNB 感染的“最后手段”,但其使用的增加以及移动多粘菌素耐药(MCR)介导的获得性耐药的出现和流行,严重阻碍了其临床疗效。寻找有前途的化合物来恢复抗生素活性正成为缓解日益增加的 MDR 危机的有效策略。我们首先证明,小檗碱(BBR)和 EDTA 的联合使用可显著恢复 COL 对 COL 耐药的敏感性 和 。分子对接表明,BBR 可以与 MCR-1 和外排泵系统 AcrAB-TolC 相互作用,BBR 与 EDTA 联合使用可下调 和 的表达水平。从机制上讲,BBR 与 EDTA 联合使用可增加细菌膜损伤,抑制多药外排泵的功能,并促进氧化损伤,从而增强 COL 的作用。此外,转录组分析发现,BBR 和 EDTA 的联合使用可以加速三羧酸循环,抑制阳离子抗菌肽(CAMP)耐药,并减弱 的毒力。值得注意的是,BBR 和 EDTA 与 COL 的联合使用可显著降低感染 的小鼠模型中肝脏和脾脏的细菌负荷。我们的研究结果表明,BBR 和 EDTA 可用作 COL 的联合佐剂,以协同逆转细菌的 COL 耐药性。

重要性

多粘菌素是用于治疗由 MDR 细菌病原体引起的严重临床感染的最后手段抗生素。最近出现的可转移质粒介导的 COL 耐药基因 引起了 COL 耐药性在全球迅速传播的威胁。再加上当今抗生素研发渠道匮乏的事实,一个关键的方法是使用抗生素佐剂来恢复现有抗生素的活力。我们的研究表明,小檗碱联合 EDTA 通过多种作用模式有效逆转了 COL 耐药性 和 。发现小檗碱联合 EDTA 作为一种新的安全的 COL 佐剂,为治疗革兰氏阴性菌感染提供了一种治疗方案。我们的研究结果为使用现有的抗生素联合抗生素佐剂提供了一种潜在的治疗选择,并解决了全球流行的由 MDR 革兰氏阴性病原体引起的感染。

https://cdn.ncbi.nlm.nih.gov/pmc/blobs/1b51/11332338/31ff3dea1a73/msphere.00182-24.f001.jpg

文献AI研究员

20分钟写一篇综述,助力文献阅读效率提升50倍。

立即体验

用中文搜PubMed

大模型驱动的PubMed中文搜索引擎

马上搜索

文档翻译

学术文献翻译模型,支持多种主流文档格式。

立即体验