Suppr超能文献

集合核对区丘脑核谷氨酸能神经元通过 5-HT 受体介导小鼠结直肠内脏痛。

Thalamic Nucleus Reuniens Glutamatergic Neurons Mediate Colorectal Visceral Pain in Mice via 5-HT Receptors.

机构信息

Jiangsu Key Laboratory of Neuropsychiatric Diseases and Institute of Neuroscience, Soochow University, Suzhou, 215123, China.

Department of Gastroenterology, The First Affiliated Hospital of Soochow University, Suzhou, 215123, China.

出版信息

Neurosci Bull. 2024 Oct;40(10):1421-1433. doi: 10.1007/s12264-024-01207-0. Epub 2024 May 13.

Abstract

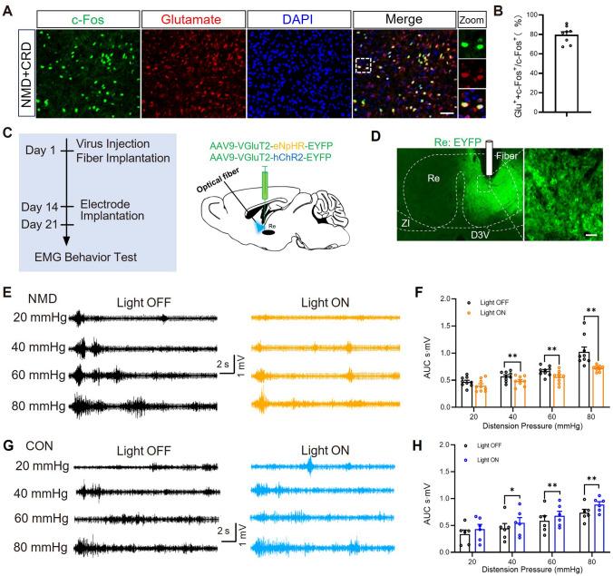
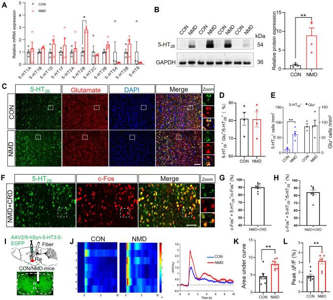
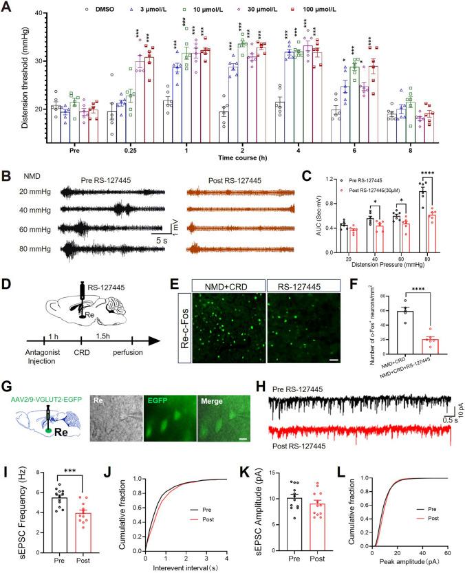
Irritable bowel syndrome (IBS) is a common functional bowel disorder characterized by abdominal pain and visceral hypersensitivity. Reducing visceral hypersensitivity is the key to effectively relieving abdominal pain in IBS. Increasing evidence has confirmed that the thalamic nucleus reuniens (Re) and 5-hydroxytryptamine (5-HT) neurotransmitter system play an important role in the development of colorectal visceral pain, whereas the exact mechanisms remain largely unclear. In this study, we found that high expression of the 5-HT receptors in the Re glutamatergic neurons promoted colorectal visceral pain. Specifically, we found that neonatal maternal deprivation (NMD) mice exhibited visceral hyperalgesia and enhanced spontaneous synaptic transmission in the Re brain region. Colorectal distension (CRD) stimulation induced a large amount of c-Fos expression in the Re brain region of NMD mice, predominantly in glutamatergic neurons. Furthermore, optogenetic manipulation of glutamatergic neuronal activity in the Re altered colorectal visceral pain responses in CON and NMD mice. In addition, we demonstrated that 5-HT receptor expression on the Re glutamatergic neurons was upregulated and ultimately promoted colorectal visceral pain in NMD mice. These findings suggest a critical role of the 5HT receptors on the Re glutamatergic neurons in the regulation of colorectal visceral pain.

摘要

肠易激综合征(IBS)是一种常见的功能性肠病,其特征为腹痛和内脏敏感性增加。降低内脏敏感性是有效缓解 IBS 腹痛的关键。越来越多的证据证实,丘脑后核(Re)和 5-羟色胺(5-HT)神经递质系统在结直肠内脏痛的发展中起重要作用,但其确切机制仍不清楚。在本研究中,我们发现 Re 谷氨酸能神经元中 5-HT 受体的高表达促进了结直肠内脏痛。具体来说,我们发现新生期母鼠剥夺(NMD)小鼠表现出内脏痛觉过敏和 Re 脑区自发性突触传递增强。结直肠扩张(CRD)刺激诱导 NMD 小鼠 Re 脑区大量 c-Fos 表达,主要在谷氨酸能神经元中。此外,Re 区谷氨酸能神经元活动的光遗传操作改变了 CON 和 NMD 小鼠的结直肠内脏痛反应。此外,我们证明 NMD 小鼠 Re 区谷氨酸能神经元上 5-HT 受体表达上调,并最终促进结直肠内脏痛。这些发现提示 Re 区谷氨酸能神经元上的 5-HT 受体在结直肠内脏痛的调节中起关键作用。

https://cdn.ncbi.nlm.nih.gov/pmc/blobs/788b/11422542/c4eb39cde1f5/12264_2024_1207_Fig1_HTML.jpg

文献AI研究员

20分钟写一篇综述,助力文献阅读效率提升50倍。

立即体验

用中文搜PubMed

大模型驱动的PubMed中文搜索引擎

马上搜索

文档翻译

学术文献翻译模型,支持多种主流文档格式。

立即体验