Suppr超能文献

单细胞 RNA 测序数据分析揭示了人类胚胎干细胞 (hESC) 中与早期大脑发育功能相关的生物标志物及其调控足迹。

Single-cell RNA-seq data analysis reveals functionally relevant biomarkers of early brain development and their regulatory footprints in human embryonic stem cells (hESCs).

机构信息

Shenzhen Key Laboratory of Gene Regulation and Systems Biology, Department of Biology, School of Life Sciences, Southern University of Science and Technology, Shenzhen 518055, Guangdong, China.

Institute of Bioinformatics, Zhejiang University, Hangzhou 310058, China.

出版信息

Brief Bioinform. 2024 Mar 27;25(3). doi: 10.1093/bib/bbae230.

Abstract

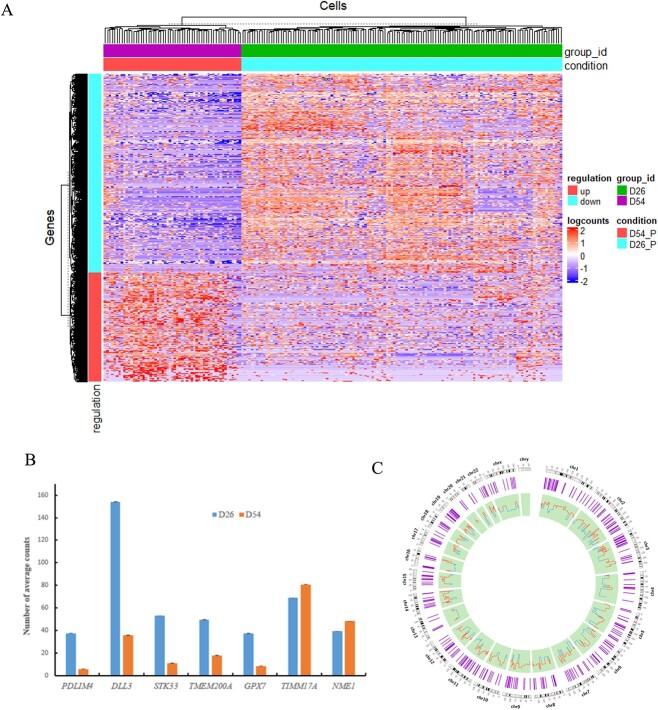
The complicated process of neuronal development is initiated early in life, with the genetic mechanisms governing this process yet to be fully elucidated. Single-cell RNA sequencing (scRNA-seq) is a potent instrument for pinpointing biomarkers that exhibit differential expression across various cell types and developmental stages. By employing scRNA-seq on human embryonic stem cells, we aim to identify differentially expressed genes (DEGs) crucial for early-stage neuronal development. Our focus extends beyond simply identifying DEGs. We strive to investigate the functional roles of these genes through enrichment analysis and construct gene regulatory networks to understand their interactions. Ultimately, this comprehensive approach aspires to illuminate the molecular mechanisms and transcriptional dynamics governing early human brain development. By uncovering potential links between these DEGs and intelligence, mental disorders, and neurodevelopmental disorders, we hope to shed light on human neurological health and disease. In this study, we have used scRNA-seq to identify DEGs involved in early-stage neuronal development in hESCs. The scRNA-seq data, collected on days 26 (D26) and 54 (D54), of the in vitro differentiation of hESCs to neurons were analyzed. Our analysis identified 539 DEGs between D26 and D54. Functional enrichment of those DEG biomarkers indicated that the up-regulated DEGs participated in neurogenesis, while the down-regulated DEGs were linked to synapse regulation. The Reactome pathway analysis revealed that down-regulated DEGs were involved in the interactions between proteins located in synapse pathways. We also discovered interactions between DEGs and miRNA, transcriptional factors (TFs) and DEGs, and between TF and miRNA. Our study identified 20 significant transcription factors, shedding light on early brain development genetics. The identified DEGs and gene regulatory networks are valuable resources for future research into human brain development and neurodevelopmental disorders.

摘要

神经元发育的复杂过程始于生命早期,但其调控机制尚未完全阐明。单细胞 RNA 测序 (scRNA-seq) 是一种强大的工具,可用于精确定位在不同细胞类型和发育阶段表现出差异表达的生物标志物。通过对人类胚胎干细胞进行 scRNA-seq,我们旨在鉴定对早期神经元发育至关重要的差异表达基因 (DEGs)。我们的关注点不仅限于鉴定 DEGs。我们还致力于通过富集分析和构建基因调控网络来研究这些基因的功能作用,以了解它们之间的相互作用。最终,这种全面的方法旨在阐明调控早期人类大脑发育的分子机制和转录动态。通过揭示这些 DEGs 与智力、精神障碍和神经发育障碍之间的潜在联系,我们希望深入了解人类神经系统健康和疾病。在这项研究中,我们使用 scRNA-seq 鉴定了参与人类胚胎干细胞早期神经元发育的 DEGs。对人类胚胎干细胞向神经元体外分化的第 26 天 (D26) 和第 54 天 (D54) 的 scRNA-seq 数据进行了分析。我们的分析鉴定了 539 个 D26 和 D54 之间的 DEGs。对这些 DEG 生物标志物的功能富集分析表明,上调的 DEGs 参与了神经发生,而下调的 DEGs 与突触调节有关。Reactome 通路分析显示,下调的 DEGs 参与了位于突触通路中的蛋白质之间的相互作用。我们还发现了 DEG 与 miRNA、转录因子 (TF) 和 DEG 之间以及 TF 和 miRNA 之间的相互作用。我们的研究确定了 20 个重要的转录因子,揭示了早期大脑发育的遗传学。鉴定的 DEGs 和基因调控网络是未来研究人类大脑发育和神经发育障碍的宝贵资源。

https://cdn.ncbi.nlm.nih.gov/pmc/blobs/424e/11089419/9daafaa45fb6/bbae230f1.jpg

文献AI研究员

20分钟写一篇综述,助力文献阅读效率提升50倍。

立即体验

用中文搜PubMed

大模型驱动的PubMed中文搜索引擎

马上搜索

文档翻译

学术文献翻译模型,支持多种主流文档格式。

立即体验