Suppr超能文献

RNF113A基因缺陷对氧化应激诱导的NRF2信号通路的影响。

Effect of RNF113A deficiency on oxidative stress-induced NRF2 pathway.

作者信息

Cho Namjoon, Kim Yong-Eun, Lee Yunkyeong, Choi Dong Wook, Park Chungoo, Kim Jung-Hwan, Kim Keun Il, Kim Kee K

机构信息

Department of Biochemistry, Chungnam National University, Daejeon, Republic of Korea.

Department of Biological Sciences, Sookmyung Women's University, Seoul, Republic of Korea.

出版信息

Anim Cells Syst (Seoul). 2024 May 11;28(1):261-271. doi: 10.1080/19768354.2024.2349758. eCollection 2024.

Abstract

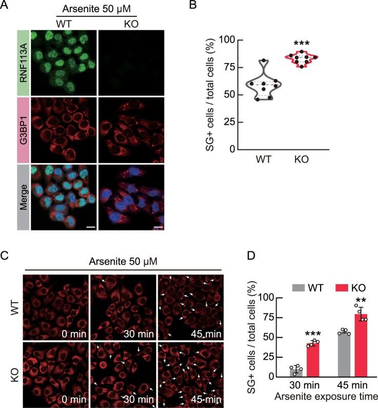
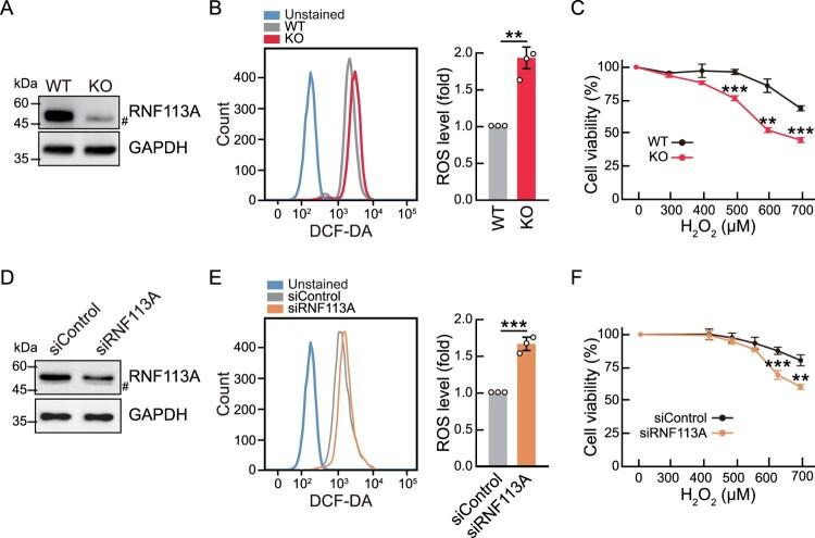
The ring finger protein 113A (RNF113A) serves as an E3 ubiquitin ligase and a subunit of the spliceosome. Mutations in the gene are associated with X-linked trichothiodystrophy (TTD). However, the cellular roles of RNF113A remain largely unknown. In this study, we performed transcriptome profiling of RNF113A knockout (KO) HeLa cells using RNA sequencing and revealed the upregulation of NRF2 pathway-associated genes. Further analysis confirmed that the KO of RNF113A promotes nuclear localization of the NRF2 protein and elevates the mRNA levels of NRF2 target genes. RNF113A KO cells showed high levels of intracellular reactive oxygen species (ROS) and decreased resistance to cell death following HO treatment. Additionally, RNF113A KO cells more sensitively formed stress granules (SGs) under arsenite-induced oxidative stress. Moreover, RNF113A KO cells exhibited a decrease in glutathione levels, which could be attributed to a reduction in expression levels, leading to decreased glucose uptake reactions and lower intracellular glucose levels. These alterations potentially caused a reduction in ROS scavenging activity. Taken together, our findings suggest that the loss of RNF113A promotes oxidative stress-mediated activation of the NRF2 pathway, providing novel insights into RNF113A-associated human diseases.

摘要

环状泛素连接酶113A(RNF113A)作为一种E3泛素连接酶和剪接体的一个亚基。该基因的突变与X连锁毛发硫营养不良(TTD)相关。然而,RNF113A的细胞功能仍 largely未知。在本研究中,我们使用RNA测序对RNF113A基因敲除(KO)的HeLa细胞进行了转录组分析,发现NRF2通路相关基因上调。进一步分析证实,RNF113A基因敲除促进NRF2蛋白的核定位,并提高NRF2靶基因的mRNA水平。RNF113A基因敲除细胞显示细胞内活性氧(ROS)水平较高,且在过氧化氢处理后对细胞死亡的抗性降低。此外,RNF113A基因敲除细胞在亚砷酸盐诱导的氧化应激下更敏感地形成应激颗粒(SGs)。而且,RNF113A基因敲除细胞的谷胱甘肽水平降低,这可能归因于 表达水平的降低,导致葡萄糖摄取反应减少和细胞内葡萄糖水平降低。这些改变可能导致ROS清除活性降低。综上所述,我们的研究结果表明,RNF113A的缺失促进了氧化应激介导的NRF2通路激活,为与RNF113A相关的人类疾病提供了新的见解。

https://cdn.ncbi.nlm.nih.gov/pmc/blobs/ad30/11089925/edf82ef623a3/TACS_A_2349758_F0001_OC.jpg

文献AI研究员

20分钟写一篇综述,助力文献阅读效率提升50倍。

立即体验

用中文搜PubMed

大模型驱动的PubMed中文搜索引擎

马上搜索

文档翻译

学术文献翻译模型,支持多种主流文档格式。

立即体验