Suppr超能文献

端粒处的转录应激会导致细胞质 DNA 释放和旁分泌衰老。

Transcription stress at telomeres leads to cytosolic DNA release and paracrine senescence.

机构信息

Institute of Molecular Biology and Biotechnology (IMBB), Foundation for Research and Technology-Hellas, Heraklion, Crete, Greece.

Department of Biology, University of Crete, Heraklion, Crete, Greece.

出版信息

Nat Commun. 2024 May 14;15(1):4061. doi: 10.1038/s41467-024-48443-6.

Abstract

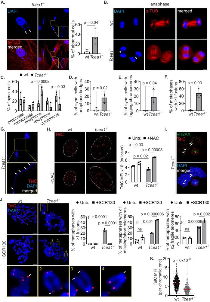
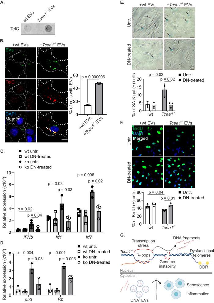
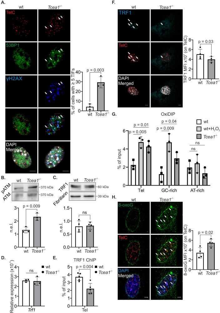
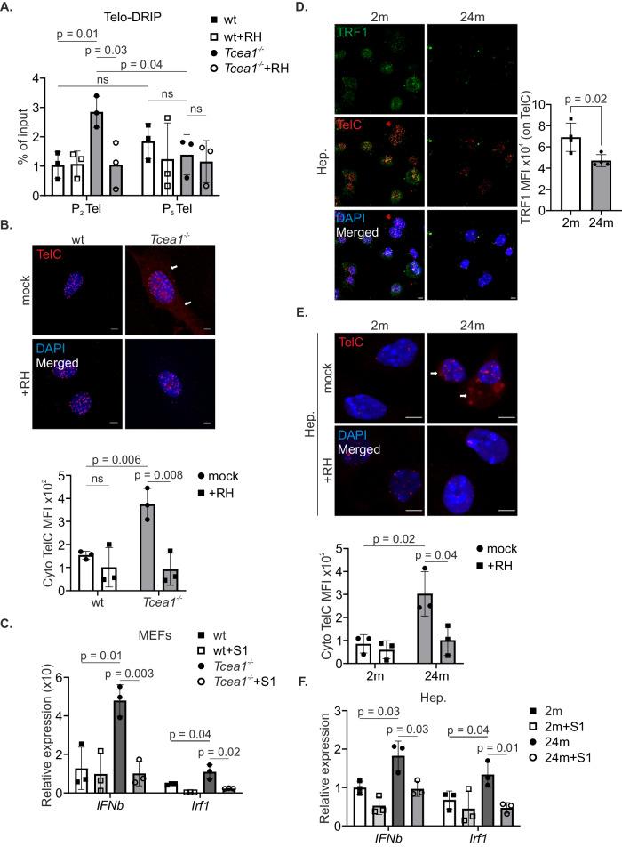
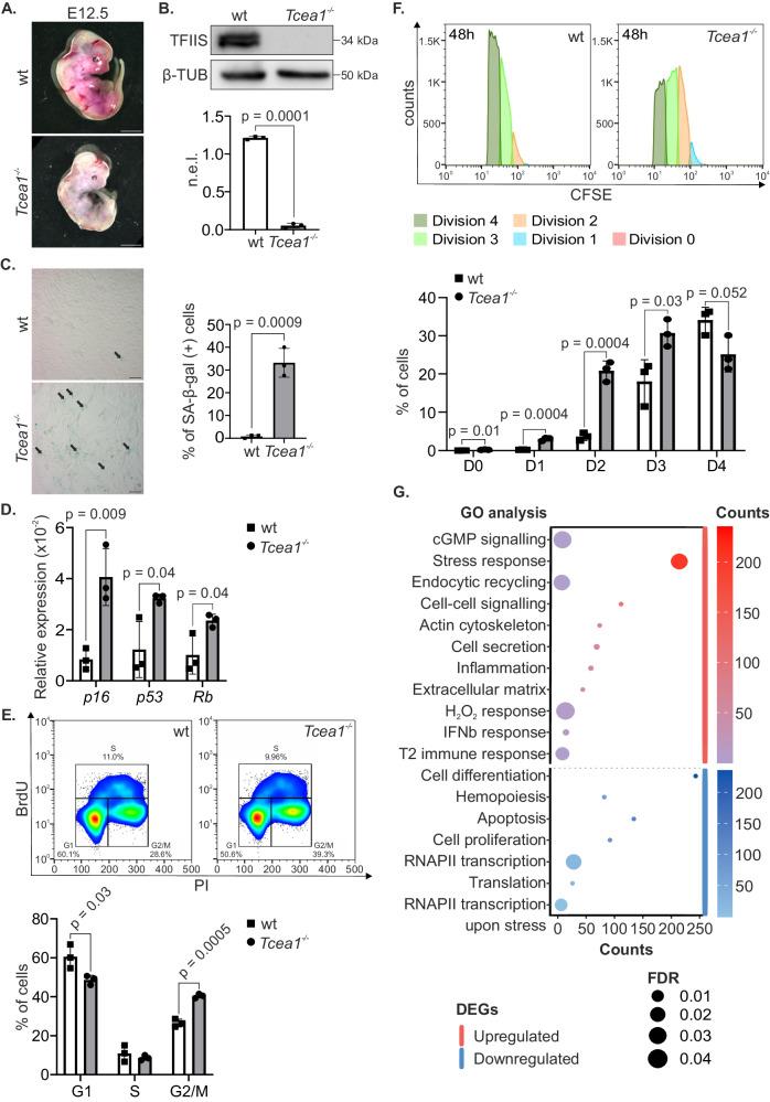
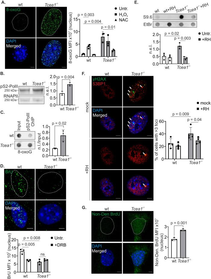
Transcription stress has been linked to DNA damage -driven aging, yet the underlying mechanism remains unclear. Here, we demonstrate that Tcea1 cells, which harbor a TFIIS defect in transcription elongation, exhibit RNAPII stalling at oxidative DNA damage sites, impaired transcription, accumulation of R-loops, telomere uncapping, chromatin bridges, and genome instability, ultimately resulting in cellular senescence. We found that R-loops at telomeres causally contribute to the release of telomeric DNA fragments in the cytoplasm of Tcea1 cells and primary cells derived from naturally aged animals triggering a viral-like immune response. TFIIS-defective cells release extracellular vesicles laden with telomeric DNA fragments that target neighboring cells, which consequently undergo cellular senescence. Thus, transcription stress elicits paracrine signals leading to cellular senescence, promoting aging.

摘要

转录压力与 DNA 损伤驱动的衰老有关,但潜在机制尚不清楚。在这里,我们证明了 Tcea1 细胞在转录延伸中存在 TFIIS 缺陷,这些细胞在氧化 DNA 损伤部位表现出 RNAPII 停滞,转录受损,R 环积累,端粒去帽,染色质桥形成和基因组不稳定性,最终导致细胞衰老。我们发现端粒处的 R 环导致 Tcea1 细胞和源自自然衰老动物的原代细胞中端粒 DNA 片段在细胞质中的释放,引发类似病毒的免疫反应。TFIIS 缺陷细胞释放含有端粒 DNA 片段的细胞外囊泡,这些囊泡靶向邻近细胞,从而导致这些细胞发生衰老。因此,转录压力引发旁分泌信号导致细胞衰老,促进衰老。

https://cdn.ncbi.nlm.nih.gov/pmc/blobs/f6a9/11094137/123fb110cad9/41467_2024_48443_Fig1_HTML.jpg

文献AI研究员

20分钟写一篇综述,助力文献阅读效率提升50倍。

立即体验

用中文搜PubMed

大模型驱动的PubMed中文搜索引擎

马上搜索

文档翻译

学术文献翻译模型,支持多种主流文档格式。

立即体验