Suppr超能文献

细胞竞争驱动细支气管化生和肺纤维化。

Cell competition drives bronchiolization and pulmonary fibrosis.

作者信息

Warren Rachel, Klinkhammer Kylie, Lyu Handeng, Yao Changfu, Stripp Barry, De Langhe Stijn P

机构信息

Department of Medicine, Division of Pulmonary and Critical Medicine, Mayo Clinic, Rochester, MN 55905, USA.

Women's Guild Lung Institute, Department of Medicine, Cedars-Sinai Medical Center, Los Angeles, CA 90048, USA.

出版信息

Res Sq. 2024 Apr 22:rs.3.rs-4177351. doi: 10.21203/rs.3.rs-4177351/v1.

Abstract

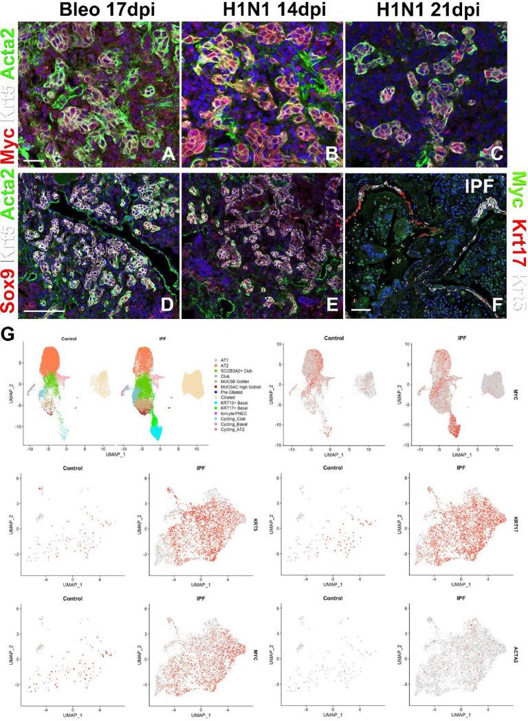
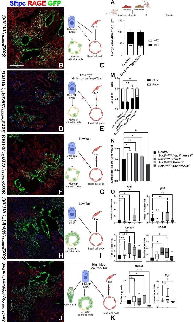
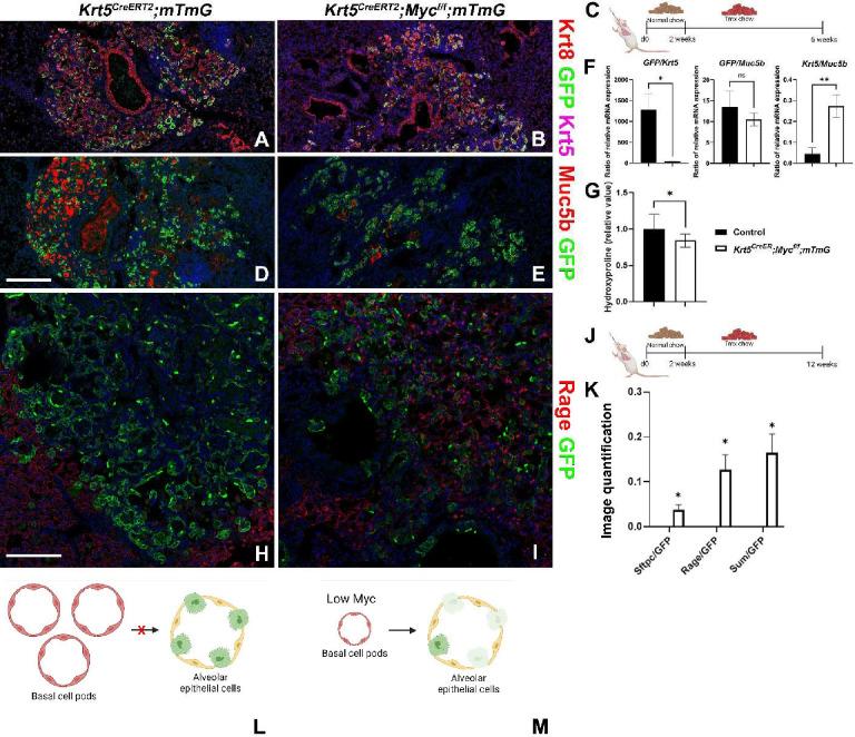
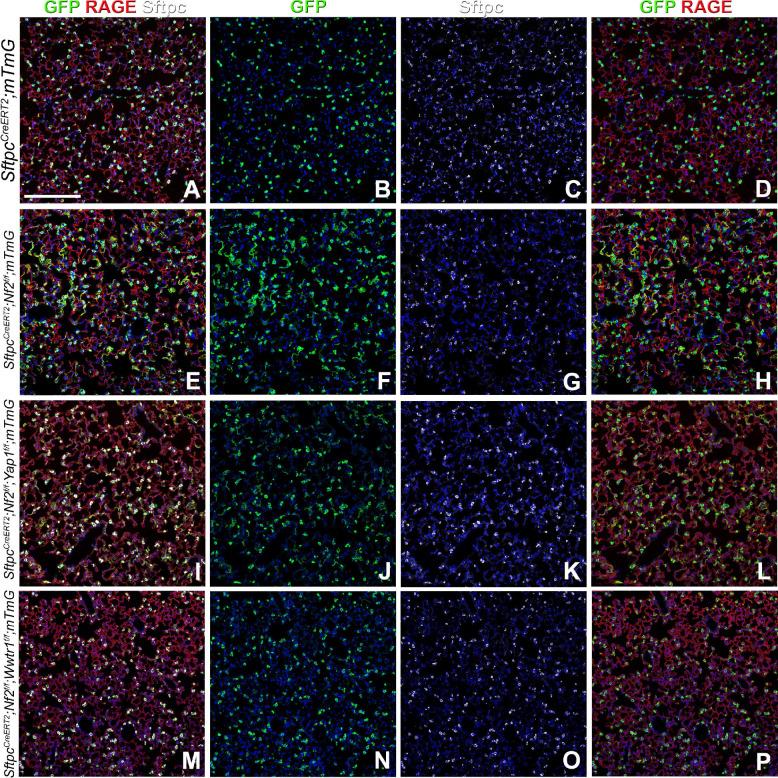
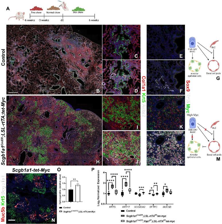
Idiopathic pulmonary fibrosis (IPF) is a progressive scarring disease arising from the maladaptive differentiation of lung stem cells into bronchial epithelial cells rather than into alveolar type 1 (AT1) cells, which are responsible for gas exchange. Here, we report that healthy lungs maintain their stem cells through tonic Hippo and β-catenin signaling, which promote Yap/Taz degradation and allow for low level expression of the Wnt target gene . Inactivation of upstream activators of the Hippo pathway in lung stem cells inhibits this tonic β-catenin signaling and expression and promotes their Taz mediated differentiation into AT1 cells. Vice versa, increased Myc in collaboration with Yap promotes the differentiation of lung stem cells along the basal and myoepithelial like lineages allowing them to invade and bronchiolize the lung parenchyma in a process reminiscent of submucosal gland development. Our findings indicate that stem cells exhibiting the highest Myc levels become supercompetitors that drive remodeling, whereas loser cells with lower Myc levels terminally differentiate into AT1 cells.

摘要

特发性肺纤维化(IPF)是一种进行性瘢痕形成疾病,源于肺干细胞向支气管上皮细胞而非负责气体交换的肺泡1型(AT1)细胞的适应性不良分化。在此,我们报告健康肺脏通过持续性的Hippo和β-连环蛋白信号通路维持其干细胞,这促进Yap/Taz降解并允许Wnt靶基因的低水平表达。肺干细胞中Hippo通路上游激活剂的失活抑制这种持续性β-连环蛋白信号传导和表达,并促进它们通过Taz介导分化为AT1细胞。反之,Myc与Yap协同增加,促进肺干细胞沿基底和肌上皮样谱系分化,使它们能够在类似于黏膜下腺发育的过程中侵入并细支气管化肺实质。我们的研究结果表明,表现出最高Myc水平的干细胞成为驱动重塑的超级竞争者,而Myc水平较低的失败者细胞最终分化为AT1细胞。

https://cdn.ncbi.nlm.nih.gov/pmc/blobs/c8a6/11092845/238a06fa74c5/nihpp-rs4177351v1-f0001.jpg

文献AI研究员

20分钟写一篇综述,助力文献阅读效率提升50倍。

立即体验

用中文搜PubMed

大模型驱动的PubMed中文搜索引擎

马上搜索

文档翻译

学术文献翻译模型,支持多种主流文档格式。

立即体验