Suppr超能文献

遗传决定代谢物对雄激素性脱发的因果影响:两样本孟德尔随机化分析。

Causal effects of genetically determined metabolites on androgenetic alopecia: A two-sample Mendelian randomization analysis.

机构信息

Department of Dermatology, The First Affiliated Hospital with Nanjing Medical University, Nanjing, China.

出版信息

Skin Res Technol. 2024 May;30(5):e13732. doi: 10.1111/srt.13732.

Abstract

BACKGROUND

Androgenic alopecia (AGA) is the most common non-scarring alopecia disorder. Given its increasing incidence and onset during adolescence, AGA significantly impacts both the physical and psychological well-being of affected individuals. Emerging evidence suggests a pivotal role of metabolites in AGA. This study aims to elucidate the causal relationship between metabolites and AGA using Mendelian randomization (MR) analysis.

METHODS

We conducted a two-sample Mendelian randomization (TSMR) analysis based on a genome-wide association study (GWAS) to assess the causality of 452 metabolites on AGA. The main approach employed for inferring causal effects was inverse variance weighted (IVW), which was complemented by MR-Egger regression, weighted median, as well as MR pleiotropy residual sum and outlier (MR-PRESSO) approaches. Additionally, sensitivity analyses were performed to ensure result robustness. Single nucleotide polymorphisms (SNPs) were selected as instrumental variables (IVs) in GWAS dataset comprising 452 metabolites.

RESULTS

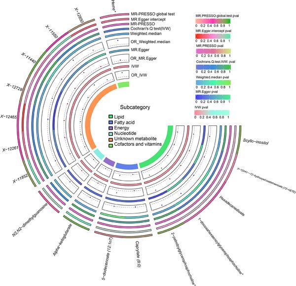
Notably, we identified Scyllo-inositol and Alpha-ketoglutarate as the most potent protective factors against AGA, while Heme* and 2-palmitoylglycerophosphocholine* emerged as significant risk factors for AGA. Furthermore, sensitivity analysis revealed no heterogeneity in these findings.

CONCLUSIONS

Overall, our research suggests a potential causal link between metabolites and AGA, offering a more comprehensive insight into the pathogenesis of AGA and present additional strategies for prevention and treatment.

摘要

背景

雄激素性脱发(AGA)是最常见的非瘢痕性脱发疾病。鉴于其在青春期的发病率和发病时间不断增加,AGA 显著影响了受影响个体的身心健康。新出现的证据表明代谢物在 AGA 中起着关键作用。本研究旨在使用孟德尔随机化(MR)分析阐明代谢物与 AGA 之间的因果关系。

方法

我们基于全基因组关联研究(GWAS)进行了两样本孟德尔随机化(TSMR)分析,以评估 452 种代谢物对 AGA 的因果关系。推断因果效应的主要方法是逆方差加权(IVW),同时还补充了 MR-Egger 回归、加权中位数以及 MR 多效性残差总和和异常值(MR-PRESSO)方法。此外,还进行了敏感性分析以确保结果稳健。在包含 452 种代谢物的 GWAS 数据集中,单核苷酸多态性(SNP)被选为工具变量(IV)。

结果

值得注意的是,我们发现 Scyllo-肌醇和 Alpha-酮戊二酸是 AGA 的最有效保护因素,而 Heme和 2-棕榈酰甘油磷酸胆碱则是 AGA 的重要危险因素。此外,敏感性分析表明这些发现没有异质性。

结论

总的来说,我们的研究表明代谢物与 AGA 之间存在潜在的因果关系,为 AGA 的发病机制提供了更全面的认识,并为预防和治疗提供了额外的策略。

https://cdn.ncbi.nlm.nih.gov/pmc/blobs/e60b/11095465/18a00e96c573/SRT-30-e13732-g001.jpg

文献AI研究员

20分钟写一篇综述,助力文献阅读效率提升50倍。

立即体验

用中文搜PubMed

大模型驱动的PubMed中文搜索引擎

马上搜索

文档翻译

学术文献翻译模型,支持多种主流文档格式。

立即体验