Suppr超能文献

致死性 K18-hACE2 敲入小鼠模型模拟 COVID-19 的重症肺炎,可用于抗病毒药物的研发。

The lethal K18-hACE2 knock-in mouse model mimicking the severe pneumonia of COVID-19 is practicable for antiviral development.

机构信息

State Key Laboratory of Virology, Modern Virology Research Center and RNA Institute, College of Life Sciences and Frontier Science Center for Immunology and Metabolism, Wuhan University, Wuhan, People's Republic of China.

Institute for Vaccine Research, Animal Bio-Safety Level III Laboratory / Center for Animal Experiment, Wuhan University School of Medicine, Wuhan, People's Republic of China.

出版信息

Emerg Microbes Infect. 2024 Dec;13(1):2353302. doi: 10.1080/22221751.2024.2353302. Epub 2024 May 26.

Abstract

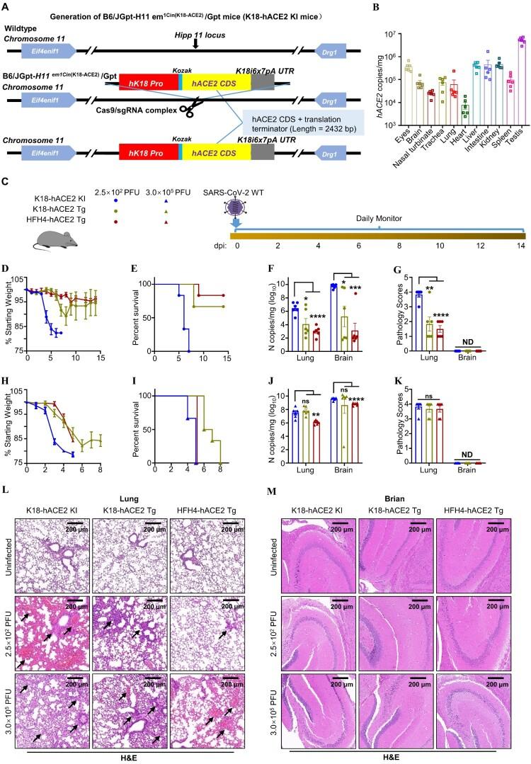
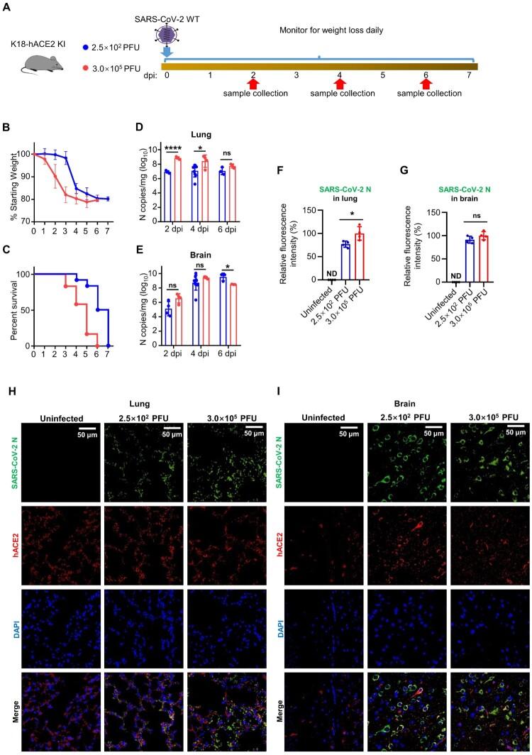
Animal models of COVID-19 facilitate the development of vaccines and antivirals against SARS-CoV-2. The efficacy of antivirals or vaccines may differ in different animal models with varied degrees of disease. Here, we introduce a mouse model expressing human angiotensin-converting enzyme 2 (ACE2). In this model, with the human cytokeratin 18 promoter was knocked into the Hipp11 locus of C57BL/6J mouse by CRISPR - Cas9 (K18-hACE2 KI). Upon intranasal inoculation with high (3 × 10 PFU) or low (2.5 × 10 PFU) dose of SARS-CoV-2 wildtype (WT), Delta, Omicron BA.1, or Omicron BA.2 variants, all mice showed obvious infection symptoms, including weight loss, high viral loads in the lung, and interstitial pneumonia. 100% lethality was observed in K18-hACE2 KI mice infected by variants with a delay of endpoint for Delta and BA.1, and a significantly attenuated pathogenicity was observed for BA.2. The pneumonia of infected mice was accompanied by the infiltration of neutrophils and pulmonary fibrosis in the lung. Compared with K18-hACE2 Tg mice and HFH4-hACE2 Tg mice, K18-hACE2 KI mice are more susceptible to SARS-CoV-2. In the antivirals test, REGN10933 and Remdesivir had limited antiviral efficacies in K18-hACE2 KI mice upon the challenge of SARS-CoV-2 infections, while Nirmatrelvir, monoclonal antibody 4G4, and mRNA vaccines potently protected the mice from death. Our results suggest that the K18-hACE2 KI mouse model is lethal and stable for SARS-CoV-2 infection, and is practicable and stringent to antiviral development.

摘要

新冠病毒动物模型促进了针对 SARS-CoV-2 的疫苗和抗病毒药物的研发。不同动物模型的疾病程度不同,抗病毒药物或疫苗的疗效可能存在差异。在这里,我们介绍一种表达人血管紧张素转换酶 2(ACE2)的小鼠模型。在该模型中,通过 CRISPR-Cas9(K18-hACE2 KI)将人细胞角蛋白 18 启动子敲入 C57BL/6J 小鼠的 Hipp11 基因座。通过鼻腔接种高(3×10 PFU)或低(2.5×10 PFU)剂量的 SARS-CoV-2 野生型(WT)、Delta、Omicron BA.1 或 Omicron BA.2 变体,所有小鼠均表现出明显的感染症状,包括体重减轻、肺部病毒载量高和间质性肺炎。K18-hACE2 KI 小鼠感染具有延迟终点的 Delta 和 BA.1 变体时,100%死亡,而 BA.2 变体的致病性显著减弱。感染小鼠的肺炎伴有肺部中性粒细胞浸润和肺纤维化。与 K18-hACE2 Tg 小鼠和 HFH4-hACE2 Tg 小鼠相比,K18-hACE2 KI 小鼠更容易感染 SARS-CoV-2。在抗病毒药物测试中,REGN10933 和 Remdesivir 在 K18-hACE2 KI 小鼠感染 SARS-CoV-2 时的抗病毒效果有限,而 Nirmatrelvir、单克隆抗体 4G4 和 mRNA 疫苗则能有效保护小鼠免受死亡。我们的结果表明,K18-hACE2 KI 小鼠模型对 SARS-CoV-2 感染具有致死性和稳定性,适用于抗病毒药物的开发和严格的评估。

https://cdn.ncbi.nlm.nih.gov/pmc/blobs/70ac/11132709/5b7356630d13/TEMI_A_2353302_F0001_OC.jpg

文献AI研究员

20分钟写一篇综述,助力文献阅读效率提升50倍。

立即体验

用中文搜PubMed

大模型驱动的PubMed中文搜索引擎

马上搜索

文档翻译

学术文献翻译模型,支持多种主流文档格式。

立即体验