Suppr超能文献

纳米载体介导的恩替诺特和奥沙利铂联合治疗对胰腺癌显示出增强的疗效。

Nanocarrier mediated entinostat and oxaliplatin combination therapy displayed enhanced efficacy against pancreatic cancer.

机构信息

Department of Pharmaceutical Sciences, North Dakota State University, Fargo, ND 58105, United States.

Department of Biological Sciences, North Dakota State University, Fargo, ND 58105, United States.

出版信息

Biomed Pharmacother. 2024 Jun;175:116743. doi: 10.1016/j.biopha.2024.116743. Epub 2024 May 16.

Abstract

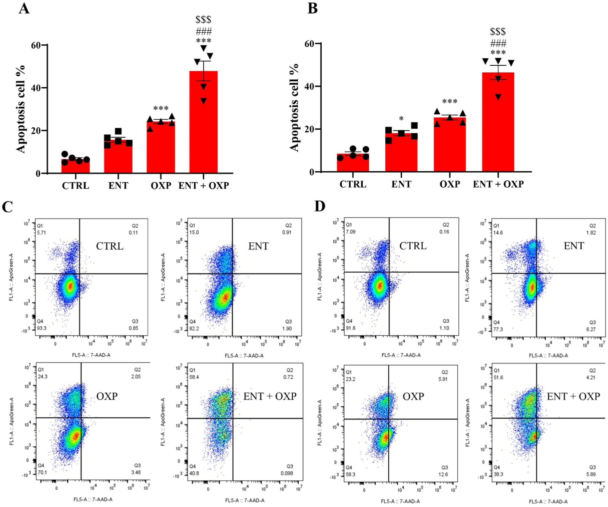
Pancreatic cancer is the third leading cause of cancer-related death in the United States, with a 5-year survival rate of only 12%. The poor prognosis of pancreatic cancer is primarily attributed to the lack of early detection, the aggressiveness of the disease, and its resistance to conventional chemotherapeutics. The use of combination chemotherapy targeting different key pathways has emerged as a potential strategy to minimize drug resistance while improving therapeutic outcomes. Here, we evaluated a novel approach to treating pancreatic cancer using entinostat (ENT), a selective class I and IV HDAC inhibitor, and oxaliplatin (OXP) administered at considerably lower dosages. Combination therapy exhibited strong synergistic interaction against human (PANC-1) and murine (KPC) pancreatic cancer cells. As expected, ENT treatment enhanced acetylated histone H3 and H4 expression in treated cells, which was even augmented in the presence of OXP. Similarly, cells treated with a combination therapy showed higher expression of cleaved caspase 3 and increased apoptosis compared to monotherapy. To further improve the efficacy of the combination treatment, we encapsulated OXP and ENT into bovine serum albumin and poly(lactic-co-glycolic) acid nanoparticles. Both nanocarriers showed suitable physicochemical properties with respect to size, charge, polydispersity index, and loading. Besides, the combination of OXP and ENT nanoparticles showed similar or even better synergistic effects compared to free drugs during in vitro cytotoxicity and colony formation assays towards pancreatic cancer cells.

摘要

胰腺癌是美国癌症相关死亡的第三大主要原因,其 5 年生存率仅为 12%。胰腺癌预后不良主要归因于早期检测不足、疾病侵袭性强以及对常规化疗药物的耐药性。针对不同关键途径的联合化疗已成为一种潜在的策略,可以减少耐药性的同时提高治疗效果。在这里,我们评估了使用恩替诺特(ENT)和奥沙利铂(OXP)联合治疗胰腺癌的新方法,这两种药物均为选择性 I 型和 IV 型组蛋白去乙酰化酶抑制剂,且剂量明显较低。联合治疗对人(PANC-1)和鼠(KPC)胰腺癌细胞具有强烈的协同作用。如预期的那样,ENT 治疗增强了处理细胞中乙酰化组蛋白 H3 和 H4 的表达,在存在 OXP 的情况下甚至增强了这种表达。同样,与单独治疗相比,联合治疗的细胞表现出更高的 cleaved caspase 3 表达和增加的细胞凋亡。为了进一步提高联合治疗的疗效,我们将 OXP 和 ENT 封装到牛血清白蛋白和聚(乳酸-共-乙醇酸)酸纳米粒子中。两种纳米载体在大小、电荷、多分散指数和载药量方面均表现出合适的理化性质。此外,与游离药物相比,OXP 和 ENT 纳米粒子的联合在体外细胞毒性和集落形成测定中对胰腺癌细胞显示出相似甚至更好的协同作用。

https://cdn.ncbi.nlm.nih.gov/pmc/blobs/ec0c/11268367/14c940bc5261/nihms-2000712-f0001.jpg

文献AI研究员

20分钟写一篇综述,助力文献阅读效率提升50倍。

立即体验

用中文搜PubMed

大模型驱动的PubMed中文搜索引擎

马上搜索

文档翻译

学术文献翻译模型,支持多种主流文档格式。

立即体验