Suppr超能文献

综合分析显示,关键的顺铂耐药调节因子E2F7促成了肺腺癌的肿瘤进展和转移。

Integrated analysis reveals critical cisplatin-resistance regulators E2F7 contributed to tumor progression and metastasis in lung adenocarcinoma.

作者信息

Mao Xiaomin, Xu Shumin, Wang Huan, Xiao Peng, Li Shumin, Wu Jiaji, Sun Junhui, Jin Cheng, Shen Mo, Shi Yueli, Tang Bufu, Yang Ying, Chen Weiyu, Xu Zhiyong, Xu Yun

机构信息

Department of Nursing, The Fourth Affiliated Hospital, Zhejiang University School of Medicine, Zhejiang University, Yiwu, 322000, China.

Department of Respiratory and Critical Care Medicine, Center for Oncology Medicine, the Fourth Affiliated Hospital of School of Medicine, and International School of Medicine, International Institutes of Medicine, Zhejiang University, Yiwu, 322000, China.

出版信息

Cancer Cell Int. 2024 May 17;24(1):173. doi: 10.1186/s12935-024-03366-6.

Abstract

BACKGROUND

Drug resistance poses a significant challenge in cancer treatment, particularly as a leading cause of therapy failure. Cisplatin, the primary drug for lung adenocarcinoma (LUAD) chemotherapy, shows effective treatment outcomes. However, the development of resistance against cisplatin is a major obstacle. Therefore, identifying genes resistant to cisplatin and adopting personalized treatment could significantly improve patient outcomes.

METHODS

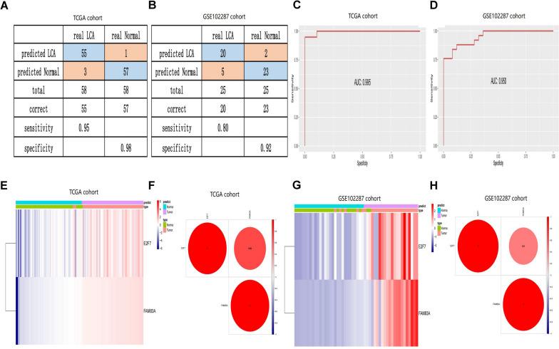
By examining transcriptome data of cisplatin-resistant LUAD cells from the GEO database, 181 genes associated with cisplatin resistance were identified. Using univariate regression analysis, random forest and multivariate regression analyses, two prognostic genes, E2F7 and FAM83A, were identified. This study developed a prognostic model utilizing E2F7 and FAM83A as key indicators. The Cell Counting Kit 8 assay, Transwell assay, and flow cytometry were used to detect the effects of E2F7 on the proliferation, migration, invasiveness and apoptosis of A549/PC9 cells. Western blotting was used to determine the effect of E2F7 on AKT/mTOR signaling pathway.

RESULTS

This study has pinpointed two crucial genes associated with cisplatin resistance, E2F7 and FAM83A, and developed a comprehensive model to assist in the diagnosis, prognosis, and evaluation of relapse risk in LUAD. Analysis revealed that patients at higher risk, according to these genetic markers, had elevated levels of immune checkpoints (PD-L1 and PD-L2). The prognostic and diagnosis values of E2F7 and FAM83A were further confirmed in clinical data. Furthermore, inhibiting E2F7 in lung cancer cells markedly reduced their proliferation, migration, invasion, and increased apoptosis. In vivo experiments corroborated these findings, showing reduced tumor growth and lung metastasis upon E2F7 suppression in lung cancer models.

CONCLUSION

Our study affirms the prognostic value of a model based on two DEGs, offering a reliable method for predicting the success of tumor immunotherapy in patients with LUAD. The diagnostic and predictive model based on these genes demonstrates excellent performance. In vitro, reducing E2F7 levels shows antitumor effects by blocking LUAD growth and progression. Further investigation into the molecular mechanisms has highlighted E2F7's effect on the AKT/mTOR signaling pathway, underscoring its therapeutic potential. In the era of personalized medicine, this DEG-based model promises to guide clinical practice.

摘要

背景

耐药性在癌症治疗中构成重大挑战,尤其是作为治疗失败的主要原因。顺铂是肺腺癌(LUAD)化疗的主要药物,显示出有效的治疗效果。然而,对顺铂产生耐药性是一个主要障碍。因此,鉴定对顺铂耐药的基因并采用个性化治疗可显著改善患者预后。

方法

通过检查来自GEO数据库的顺铂耐药LUAD细胞的转录组数据,鉴定了181个与顺铂耐药相关的基因。使用单变量回归分析、随机森林和多变量回归分析,鉴定了两个预后基因E2F7和FAM83A。本研究开发了一种以E2F7和FAM83A作为关键指标的预后模型。使用细胞计数试剂盒8检测法、Transwell检测法和流式细胞术检测E2F7对A549/PC9细胞增殖、迁移、侵袭和凋亡的影响。使用蛋白质免疫印迹法确定E2F7对AKT/mTOR信号通路的影响。

结果

本研究确定了两个与顺铂耐药相关的关键基因E2F7和FAM83A,并开发了一个综合模型来协助LUAD的诊断、预后和复发风险评估。分析表明,根据这些基因标记,风险较高的患者免疫检查点(PD-L1和PD-L2)水平升高。E2F7和FAM83A的预后和诊断价值在临床数据中得到进一步证实。此外,抑制肺癌细胞中的E2F7可显著降低其增殖、迁移、侵袭,并增加凋亡。体内实验证实了这些发现,显示在肺癌模型中抑制E2F7后肿瘤生长和肺转移减少。

结论

我们的研究证实了基于两个差异表达基因的模型的预后价值,为预测LUAD患者肿瘤免疫治疗的成功提供了一种可靠的方法。基于这些基因的诊断和预测模型表现出色。在体外,降低E2F7水平通过阻断LUAD的生长和进展显示出抗肿瘤作用。对分子机制的进一步研究突出了E2F7对AKT/mTOR信号通路的影响,强调了其治疗潜力。在个性化医疗时代,这个基于差异表达基因的模型有望指导临床实践。

https://cdn.ncbi.nlm.nih.gov/pmc/blobs/0c8b/11102206/6b706d5cdcab/12935_2024_3366_Fig1_HTML.jpg

文献AI研究员

20分钟写一篇综述,助力文献阅读效率提升50倍。

立即体验

用中文搜PubMed

大模型驱动的PubMed中文搜索引擎

马上搜索

文档翻译

学术文献翻译模型,支持多种主流文档格式。

立即体验