Suppr超能文献

背外侧隔核 GLP-1R 神经元通过外侧下丘脑投射来调节摄食。

Dorsolateral septum GLP-1R neurons regulate feeding via lateral hypothalamic projections.

机构信息

Child Health Institute of New Jersey, Rutgers Robert Wood Johnson Medical School, New Brunswick, NJ 08901, USA.

Child Health Institute of New Jersey, Rutgers Robert Wood Johnson Medical School, New Brunswick, NJ 08901, USA; Department of Psychiatry, Rutgers Robert Wood Johnson Medical School, New Brunswick, NJ 08901, USA; Brain Health Institute, Rutgers University, New Brunswick, NJ 08901, USA; Department of Neuroscience and Cell Biology, Rutgers Robert Wood Johnson Medical School, New Brunswick, NJ 08901, USA.

出版信息

Mol Metab. 2024 Jul;85:101960. doi: 10.1016/j.molmet.2024.101960. Epub 2024 May 17.

Abstract

OBJECTIVE

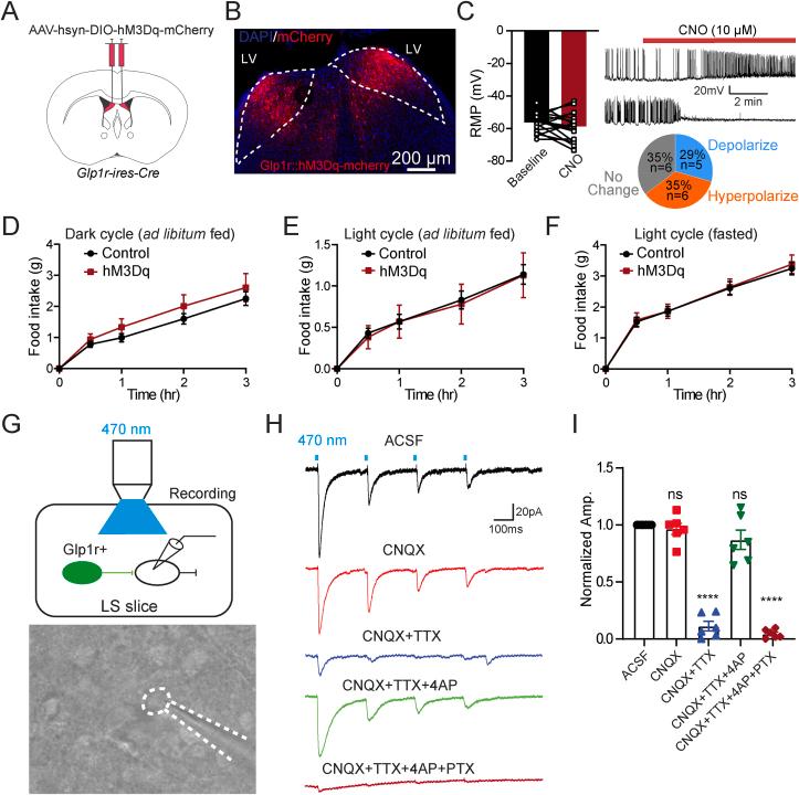
Although glucagon-like peptide 1 (GLP-1) is known to regulate feeding, the central mechanisms contributing to this function remain enigmatic. Here, we aim to test the role of neurons expressing GLP-1 receptors (GLP-1R) in the dorsolateral septum (dLS; dLS) that project to the lateral hypothalamic area (LHA) on food intake and determine the relationship with feeding regulation.

METHODS

Using chemogenetic manipulations, we assessed how activation or inhibition of dLS neurons affected food intake in Glp1r-ires-Cre mice. Then, we used channelrhodopsin-assisted circuit mapping, chemogenetics, and electrophysiological recordings to identify and assess the role of the pathway from dLS →LHA projections in regulating food intake.

RESULTS

Chemogenetic inhibition of dLS neurons increases food intake. LHA is a major downstream target of dLS neurons. The dLS→LHA projections are GABAergic, and chemogenetic inhibition of this pathway also promotes food intake. While chemogenetic activation of dLS→LHA projections modestly decreases food intake, optogenetic stimulation of the dLS→LHA projection terminals in the LHA rapidly suppresses feeding behavior. Finally, we demonstrate that the GLP-1R agonist, Exendin 4 enhances dLS →LHA GABA release.

CONCLUSIONS

Together, these results demonstrate that dLS-GLP-1R neurons and the inhibitory pathway to LHA can regulate feeding behavior, which might serve as a potential therapeutic target for the treatment of eating disorders or obesity.

摘要

目的

尽管胰高血糖素样肽 1(GLP-1)已知可调节摄食,但促进该功能的中枢机制仍不清楚。在这里,我们旨在测试表达 GLP-1 受体(GLP-1R)的神经元在向外侧下丘脑区域(LHA)投射的背外侧隔(dLS;dLS)中对摄食的作用,并确定与摄食调节的关系。

方法

使用化学遗传操作,我们评估了 dLS 神经元的激活或抑制如何影响 Glp1r-ires-Cre 小鼠的摄食。然后,我们使用通道视紫红质辅助的电路映射、化学遗传学和电生理记录来鉴定和评估调节摄食的 dLS→LHA 投射途径的作用。

结果

化学遗传抑制 dLS 神经元会增加食物摄入。LHA 是 dLS 神经元的主要下游靶点。dLS→LHA 投射是 GABA 能的,抑制该途径也会促进食物摄入。虽然化学遗传激活 dLS→LHA 投射会适度减少食物摄入,但光遗传刺激 LHA 中的 dLS→LHA 投射末梢会迅速抑制进食行为。最后,我们证明 GLP-1R 激动剂 Exendin 4 增强了 dLS→LHA GABA 的释放。

结论

总之,这些结果表明,dLS-GLP-1R 神经元和到 LHA 的抑制性途径可以调节摄食行为,这可能成为治疗饮食失调或肥胖的潜在治疗靶点。

https://cdn.ncbi.nlm.nih.gov/pmc/blobs/5000/11153235/d8ed7e118eae/gr1.jpg

文献AI研究员

20分钟写一篇综述,助力文献阅读效率提升50倍。

立即体验

用中文搜PubMed

大模型驱动的PubMed中文搜索引擎

马上搜索

文档翻译

学术文献翻译模型,支持多种主流文档格式。

立即体验