Suppr超能文献

褪黑素通过促进帕金蛋白介导的线粒体自噬减轻阿特拉津诱导的肾小管上皮细胞衰老。

Melatonin Mitigates Atrazine-Induced Renal Tubular Epithelial Cell Senescence by Promoting Parkin-Mediated Mitophagy.

作者信息

Shi Yu-Sheng, Yang Tian-Ning, Wang Yu-Xiang, Ma Xiang-Yu, Liu Shuo, Zhao Yi, Li Jin-Long

机构信息

College of Veterinary Medicine, Northeast Agricultural University, Harbin 150030, P.R. China.

Key Laboratory of the Provincial Education Department of Heilongjiang for Common Animal Disease Prevention and Treatment, Northeast Agricultural University, Harbin 150030, P.R. China.

出版信息

Research (Wash D C). 2024 May 17;7:0378. doi: 10.34133/research.0378. eCollection 2024.

Abstract

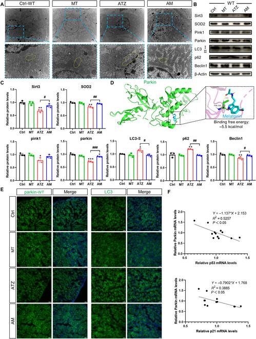
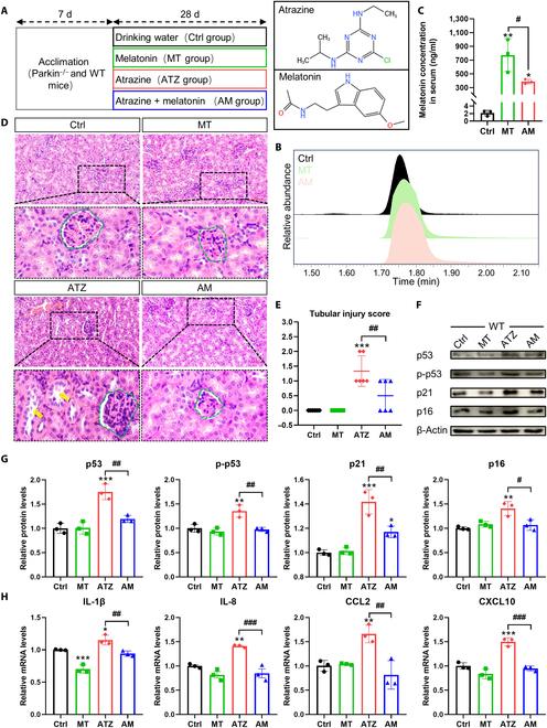
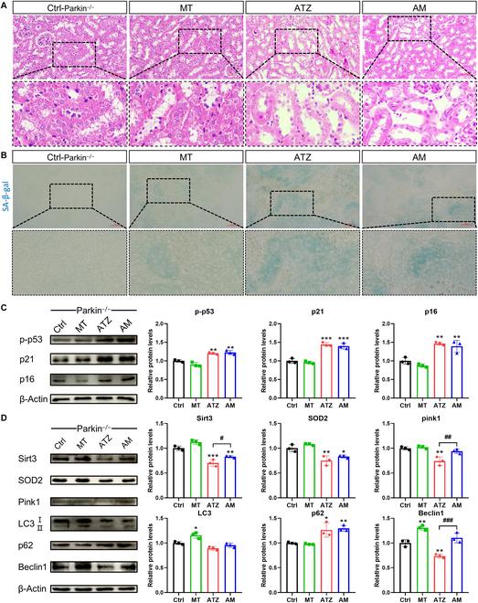
The accumulation of senescent cells in kidneys is considered to contribute to age-related diseases and organismal aging. Mitochondria are considered a regulator of cell senescence process. Atrazine as a triazine herbicide poses a threat to renal health by disrupting mitochondrial homeostasis. Melatonin plays a critical role in maintaining mitochondrial homeostasis. The present study aims to explore the mechanism by which melatonin alleviates atrazine-induced renal injury and whether parkin-mediated mitophagy contributes to mitigating cell senescence. The study found that the level of parkin was decreased after atrazine exposure and negatively correlated with senescent markers. Melatonin treatment increased serum melatonin levels and mitigates atrazine-induced renal tubular epithelial cell senescence. Mechanistically, melatonin maintains the integrity of mitochondrial crista structure by increasing the levels of mitochondrial contact site and cristae organizing system, mitochondrial transcription factor A (TFAM), adenosine triphosphatase family AAA domain-containing protein 3A (ATAD3A), and sorting and assembly machinery 50 (Sam50) to prevent mitochondrial DNA release and subsequent activation of cyclic guanosine 5'-monophosphate-adenosine 5'-monophosphate synthase pathway. Furthermore, melatonin activates Sirtuin 3-superoxide dismutase 2 axis to eliminate the accumulation of reactive oxygen species in the kidney. More importantly, the antisenescence role of melatonin is largely determined by the activation of parkin-dependent mitophagy. These results offer novel insights into measures against cell senescence. Parkin-mediated mitophagy is a promising drug target for alleviating renal tubular epithelial cell senescence.

摘要

肾脏中衰老细胞的积累被认为与年龄相关疾病和机体衰老有关。线粒体被认为是细胞衰老过程的调节因子。莠去津作为一种三嗪类除草剂,通过破坏线粒体稳态对肾脏健康构成威胁。褪黑素在维持线粒体稳态中起关键作用。本研究旨在探讨褪黑素减轻莠去津诱导的肾损伤的机制,以及帕金介导的线粒体自噬是否有助于减轻细胞衰老。研究发现,莠去津暴露后帕金水平降低,且与衰老标志物呈负相关。褪黑素治疗可提高血清褪黑素水平,并减轻莠去津诱导的肾小管上皮细胞衰老。机制上,褪黑素通过增加线粒体接触位点和嵴组织系统、线粒体转录因子A(TFAM)、含腺苷三磷酸酶家族AAA结构域蛋白3A(ATAD3A)和分选与组装机制50(Sam50)的水平,维持线粒体嵴结构的完整性,以防止线粒体DNA释放及随后环磷酸鸟苷-磷酸腺苷合成酶途径的激活。此外,褪黑素激活沉默信息调节因子3-超氧化物歧化酶2轴,以消除肾脏中活性氧的积累。更重要的是,褪黑素的抗衰老作用很大程度上取决于帕金依赖性线粒体自噬的激活。这些结果为对抗细胞衰老的措施提供了新的见解。帕金介导的线粒体自噬是减轻肾小管上皮细胞衰老的一个有前景的药物靶点。

https://cdn.ncbi.nlm.nih.gov/pmc/blobs/5bcf/11098712/0f4ca858c860/research.0378.fig.001.jpg

文献AI研究员

20分钟写一篇综述,助力文献阅读效率提升50倍。

立即体验

用中文搜PubMed

大模型驱动的PubMed中文搜索引擎

马上搜索

文档翻译

学术文献翻译模型,支持多种主流文档格式。

立即体验