Suppr超能文献

通过生物信息学分析和机器学习筛选特应性皮炎患者皮肤和血浆中的线粒体相关生物标志物。

Screening mitochondria-related biomarkers in skin and plasma of atopic dermatitis patients by bioinformatics analysis and machine learning.

机构信息

Department of Dermatology, The Second Affiliated Hospital of Harbin Medical University, Harbin, Heilongjiang, China.

出版信息

Front Immunol. 2024 May 7;15:1367602. doi: 10.3389/fimmu.2024.1367602. eCollection 2024.

Abstract

BACKGROUND

There is a significant imbalance of mitochondrial activity and oxidative stress (OS) status in patients with atopic dermatitis (AD). This study aims to screen skin and peripheral mitochondria-related biomarkers, providing insights into the underlying mechanisms of mitochondrial dysfunction in AD.

METHODS

Public data were obtained from MitoCarta 3.0 and GEO database. We screened mitochondria-related differentially expressed genes (MitoDEGs) using R language and then performed GO and KEGG pathway analysis on MitoDEGs. PPI and machine learning algorithms were also used to select hub MitoDEGs. Meanwhile, the expression of hub MitoDEGs in clinical samples were verified. Using ROC curve analysis, the diagnostic performance of risk model constructed from these hub MitoDEGs was evaluated in the training and validation sets. Further computer-aided algorithm analyses included gene set enrichment analysis (GSEA), immune infiltration and mitochondrial metabolism, centered on these hub MitoDEGs. We also used real-time PCR and Spearman method to evaluate the relationship between plasma circulating cell-free mitochondrial DNA (ccf-mtDNA) levels and disease severity in AD patients.

RESULTS

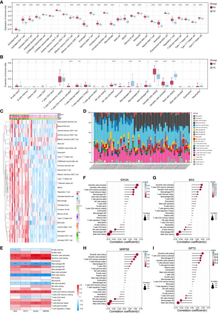
MitoDEGs in AD were significantly enriched in pathways involved in mitochondrial respiration, mitochondrial metabolism, and mitochondrial membrane transport. Four hub genes (BAX, IDH3A, MRPS6, and GPT2) were selected to take part in the creation of a novel mitochondrial-based risk model for AD prediction. The risk score demonstrated excellent diagnostic performance in both the training cohort (AUC = 1.000) and the validation cohort (AUC = 0.810). Four hub MitoDEGs were also clearly associated with the innate immune cells' infiltration and the molecular modifications of mitochondrial hypermetabolism in AD. We further discovered that AD patients had considerably greater plasma ccf-mtDNA levels than controls (U = 92.0, p< 0.001). Besides, there was a significant relationship between the up-regulation of plasma mtDNA and the severity of AD symptoms.

CONCLUSIONS

The study highlights BAX, IDH3A, MRPS6 and GPT2 as crucial MitoDEGs and demonstrates their efficiency in identifying AD. Moderate to severe AD is associated with increased markers of mitochondrial damage and cellular stress (ccf=mtDNA). Our study provides data support for the variation in mitochondria-related functional characteristics of AD patients.

摘要

背景

特应性皮炎(AD)患者的线粒体活性和氧化应激(OS)状态存在显著失衡。本研究旨在筛选皮肤和外周线粒体相关生物标志物,深入了解 AD 中线粒体功能障碍的潜在机制。

方法

从 MitoCarta 3.0 和 GEO 数据库中获取公共数据。我们使用 R 语言筛选与线粒体相关的差异表达基因(MitoDEGs),然后对 MitoDEGs 进行 GO 和 KEGG 通路分析。还使用 PPI 和机器学习算法来选择枢纽 MitoDEGs。同时,验证了临床样本中枢纽 MitoDEGs 的表达。通过 ROC 曲线分析,在训练集和验证集中评估了基于这些枢纽 MitoDEGs 构建的风险模型的诊断性能。进一步的计算机辅助算法分析包括以这些枢纽 MitoDEGs 为中心的基因集富集分析(GSEA)、免疫浸润和线粒体代谢。我们还使用实时 PCR 和 Spearman 方法评估了 AD 患者血浆循环无细胞线粒体 DNA(ccf-mtDNA)水平与疾病严重程度之间的关系。

结果

AD 中的 MitoDEGs 显著富集在涉及线粒体呼吸、线粒体代谢和线粒体膜转运的途径中。选择四个枢纽基因(BAX、IDH3A、MRPS6 和 GPT2)参与创建 AD 预测的新型基于线粒体的风险模型。该风险评分在训练队列(AUC=1.000)和验证队列(AUC=0.810)中均具有出色的诊断性能。四个枢纽 MitoDEGs 也与 AD 中固有免疫细胞的浸润和线粒体过度代谢的分子修饰明显相关。我们还发现 AD 患者的血浆 ccf-mtDNA 水平明显高于对照组(U=92.0,p<0.001)。此外,血浆 mtDNA 的上调与 AD 症状的严重程度之间存在显著关系。

结论

该研究强调 BAX、IDH3A、MRPS6 和 GPT2 作为关键的 MitoDEGs,并证明它们在识别 AD 方面的有效性。中度至重度 AD 与增加的线粒体损伤和细胞应激标志物(ccf=mtDNA)相关。我们的研究为 AD 患者线粒体相关功能特征的变化提供了数据支持。

https://cdn.ncbi.nlm.nih.gov/pmc/blobs/e8c0/11106410/45456ddd675d/fimmu-15-1367602-g001.jpg

文献AI研究员

20分钟写一篇综述,助力文献阅读效率提升50倍。

立即体验

用中文搜PubMed

大模型驱动的PubMed中文搜索引擎

马上搜索

文档翻译

学术文献翻译模型,支持多种主流文档格式。

立即体验