Suppr超能文献

P4HA2 通过 PI3K/AKT 信号通路促进头颈部鳞状细胞癌的进展和 EMT。

P4HA2 contributes to head and neck squamous cell carcinoma progression and EMT through PI3K/AKT signaling pathway.

机构信息

Department of Radiation Oncology, National Cancer Center/National Clinical Research Center for Cancer/Cancer Hospital and Shenzhen Hospital, Chinese Academy of Medical Sciences and Peking Union Medical College, Shenzhen, 518116, Guangdong, China.

Department of Head and Neck Surgery, National Cancer Center/National Clinical Research Center for Cancer/Cancer Hospital & Shenzhen Hospital, Chinese Academy of Medical Sciences and Peking Union Medical College, Shenzhen, 518116, Guangdong, China.

出版信息

Med Oncol. 2024 May 23;41(6):163. doi: 10.1007/s12032-024-02358-w.

Abstract

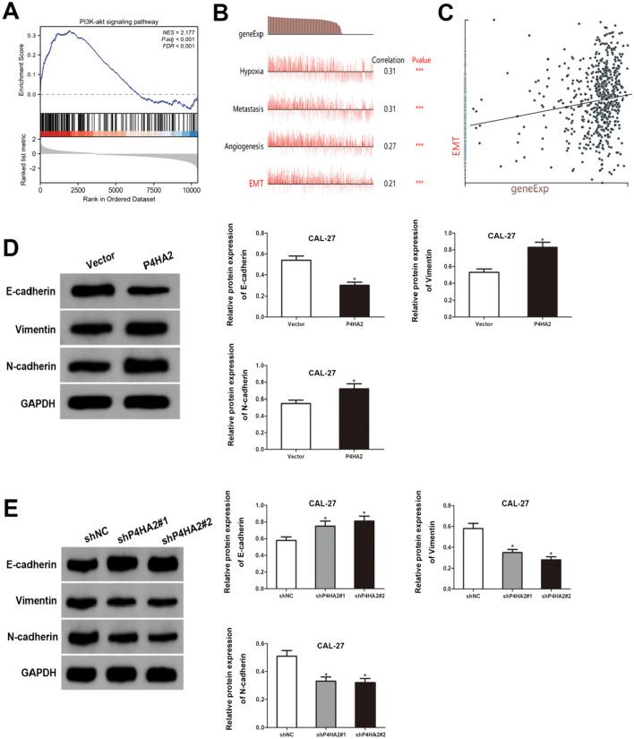
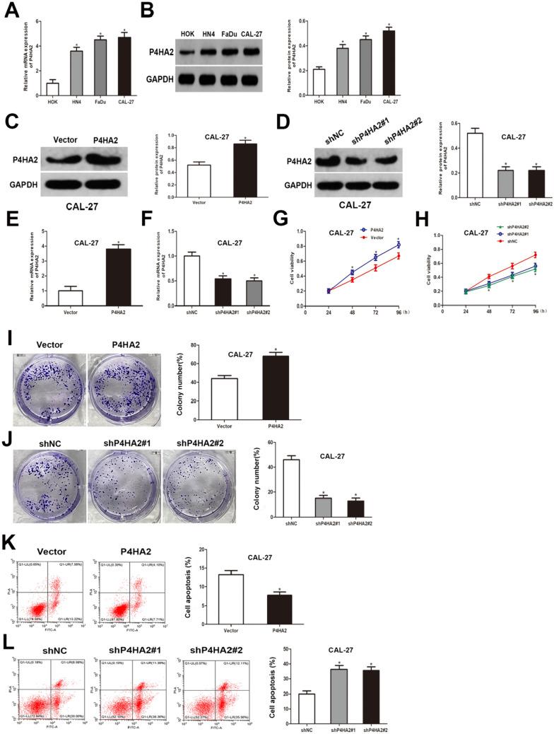
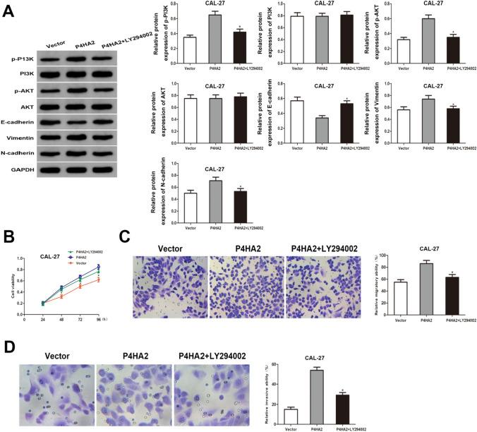
Head and neck squamous cell carcinoma (HNSCC) can be defined as a deadly illness with a dismal prognosis in advanced stages. Therefore, we seek to examine P4HA2 expression and effect in HNSCC, along with the underlying mechanisms. This study utilized integrated bioinformatics analyses to evaluate the P4HA2 expression pattern, prognostic implication, and probable function in HNSCC. The study conducted various in vitro experiments, including colony formation, CCK-8, flow cytometry, wound healing, and transwell assays, on the human HNSCC cell line CAL-27 to examine the involvement of P4HA2 in HNSCC progression. Moreover, western blotting was used to investigate epithelial-mesenchymal transition (EMT) markers and PI3K/AKT pathway markers to elucidate the underlying mechanisms. P4HA2 expression was significantly enhanced in HNSCC, and its overexpression was correlated to tumor aggressiveness and a poor prognosis in patients. Based on in vitro experiments, the overexpressed P4HA2 enhanced cell proliferation, migration, invasion, as well as EMT while reducing apoptosis, whereas P4HA2 silencing exhibited the reverse effect. P4HA2 overexpression enhanced PI3K/AKT phosphorylation in HNSCC cells. Moreover, LY294002 was observed to counteract the effects of upregulated P4HA2 on proliferation, migration, invasion, and EMT in HNSCC. Collectively, we indicated that P4HA2 promoted HNSCC progression and EMT via PI3K/AKT signaling pathway.

摘要

头颈部鳞状细胞癌(HNSCC)可以定义为一种在晚期预后较差的致命疾病。因此,我们试图研究 P4HA2 在 HNSCC 中的表达和作用,以及潜在的机制。本研究利用整合的生物信息学分析来评估 P4HA2 在 HNSCC 中的表达模式、预后意义和可能的功能。该研究在人 HNSCC 细胞系 CAL-27 上进行了各种体外实验,包括集落形成、CCK-8、流式细胞术、划痕愈合和 Transwell 测定,以研究 P4HA2 在 HNSCC 进展中的作用。此外,还使用 Western blot 来研究上皮-间充质转化(EMT)标志物和 PI3K/AKT 通路标志物,以阐明潜在的机制。P4HA2 在 HNSCC 中的表达显著增强,其过表达与肿瘤侵袭性和患者预后不良相关。基于体外实验,过表达的 P4HA2 增强了细胞增殖、迁移、侵袭以及 EMT,同时减少了细胞凋亡,而 P4HA2 沉默则表现出相反的效果。P4HA2 过表达增强了 HNSCC 细胞中 PI3K/AKT 的磷酸化。此外,观察到 LY294002 可以拮抗上调的 P4HA2 对 HNSCC 中增殖、迁移、侵袭和 EMT 的影响。综上所述,我们表明 P4HA2 通过 PI3K/AKT 信号通路促进了 HNSCC 的进展和 EMT。

https://cdn.ncbi.nlm.nih.gov/pmc/blobs/9237/11111551/dac805903e55/12032_2024_2358_Fig1_HTML.jpg

文献AI研究员

20分钟写一篇综述,助力文献阅读效率提升50倍。

立即体验

用中文搜PubMed

大模型驱动的PubMed中文搜索引擎

马上搜索

文档翻译

学术文献翻译模型,支持多种主流文档格式。

立即体验