Suppr超能文献

天然蛋白质组多样性将非整倍体耐受性与蛋白质周转联系起来。

Natural proteome diversity links aneuploidy tolerance to protein turnover.

机构信息

Department of Biochemistry, Charité Universitätsmedizin, Berlin, Germany.

Molecular Biology of Metabolism Laboratory, Francis Crick Institute, London, UK.

出版信息

Nature. 2024 Jun;630(8015):149-157. doi: 10.1038/s41586-024-07442-9. Epub 2024 May 22.

Abstract

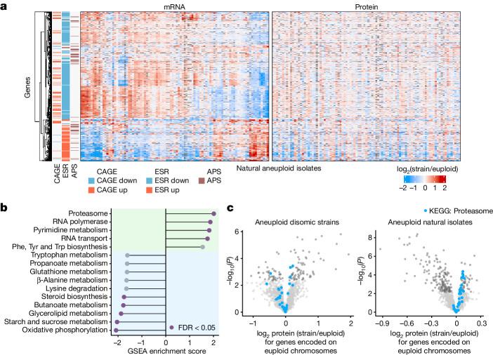
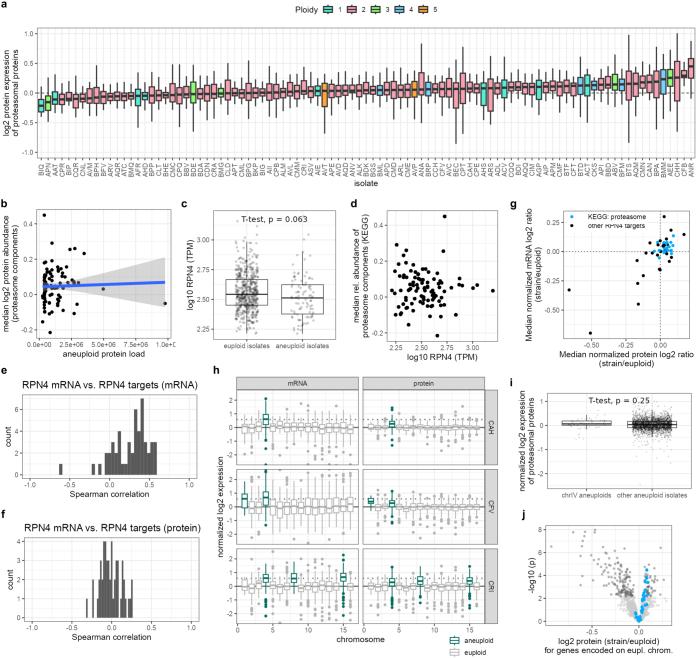
Accessing the natural genetic diversity of species unveils hidden genetic traits, clarifies gene functions and allows the generalizability of laboratory findings to be assessed. One notable discovery made in natural isolates of Saccharomyces cerevisiae is that aneuploidy-an imbalance in chromosome copy numbers-is frequent (around 20%), which seems to contradict the substantial fitness costs and transient nature of aneuploidy when it is engineered in the laboratory. Here we generate a proteomic resource and merge it with genomic and transcriptomic data for 796 euploid and aneuploid natural isolates. We find that natural and lab-generated aneuploids differ specifically at the proteome. In lab-generated aneuploids, some proteins-especially subunits of protein complexes-show reduced expression, but the overall protein levels correspond to the aneuploid gene dosage. By contrast, in natural isolates, more than 70% of proteins encoded on aneuploid chromosomes are dosage compensated, and average protein levels are shifted towards the euploid state chromosome-wide. At the molecular level, we detect an induction of structural components of the proteasome, increased levels of ubiquitination, and reveal an interdependency of protein turnover rates and attenuation. Our study thus highlights the role of protein turnover in mediating aneuploidy tolerance, and shows the utility of exploiting the natural diversity of species to attain generalizable molecular insights into complex biological processes.

摘要

揭示物种天然遗传多样性,阐明基因功能,并评估实验室发现的普遍性。在酿酒酵母天然分离株中发现的一个显著发现是,非整倍体(染色体拷贝数失衡)很常见(约 20%),这似乎与实验室中人为引入非整倍体时所带来的巨大适应性代价和短暂性相矛盾。在这里,我们生成了一个蛋白质组资源,并将其与 796 个整倍体和非整倍体天然分离株的基因组和转录组数据进行了合并。我们发现,天然和实验室产生的非整倍体在蛋白质组水平上存在特异性差异。在实验室产生的非整倍体中,一些蛋白质(尤其是蛋白质复合物的亚基)的表达减少,但整体蛋白质水平与非整倍体的基因剂量相对应。相比之下,在天然分离株中,超过 70%的非整倍体染色体编码的蛋白质被剂量补偿,并且平均蛋白质水平在全染色体范围内向整倍体状态偏移。在分子水平上,我们检测到蛋白酶体结构成分的诱导,泛素化水平的增加,并揭示了蛋白质周转率和衰减之间的相互依存关系。因此,我们的研究强调了蛋白质周转率在介导非整倍体耐受性中的作用,并展示了利用物种天然多样性来获得对复杂生物过程具有普遍性的分子见解的实用性。

https://cdn.ncbi.nlm.nih.gov/pmc/blobs/b512/11153158/d84f0d9652a6/41586_2024_7442_Fig1_HTML.jpg

文献AI研究员

20分钟写一篇综述,助力文献阅读效率提升50倍。

立即体验

用中文搜PubMed

大模型驱动的PubMed中文搜索引擎

马上搜索

文档翻译

学术文献翻译模型,支持多种主流文档格式。

立即体验