Suppr超能文献

益生菌 1917 衍生的细胞外囊泡通过调节细胞间黏附分子-1 对脂多糖诱导的肠上皮细胞炎症的影响

Modulation of Serotonin-Related Genes by Extracellular Vesicles of the Probiotic Nissle 1917 in the Interleukin-1β-Induced Inflammation Model of Intestinal Epithelial Cells.

机构信息

Departament de Bioquímica i Fisiologia, Facultat de Farmàcia i Ciències de l'Alimentació, Universitat de Barcelona, 08028 Barcelona, Spain.

Biochemistry and Diseases Research Group, Facultad de Medicina, Universidad de Cartagena, Cartagena 130015, Colombia.

出版信息

Int J Mol Sci. 2024 May 14;25(10):5338. doi: 10.3390/ijms25105338.

Abstract

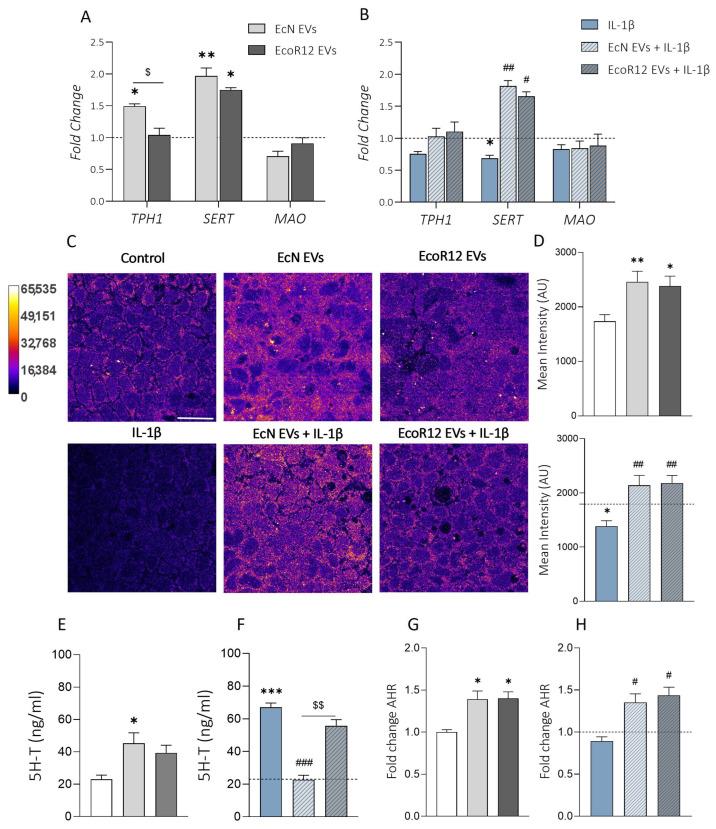
Inflammatory bowel disease (IBD) is a chronic inflammatory condition involving dysregulated immune responses and imbalances in the gut microbiota in genetically susceptible individuals. Current therapies for IBD often have significant side-effects and limited success, prompting the search for novel therapeutic strategies. Microbiome-based approaches aim to restore the gut microbiota balance towards anti-inflammatory and mucosa-healing profiles. Extracellular vesicles (EVs) from beneficial gut microbes are emerging as potential postbiotics. Serotonin plays a crucial role in intestinal homeostasis, and its dysregulation is associated with IBD severity. Our study investigated the impact of EVs from the probiotic Nissle 1917 (EcN) and commensal on intestinal serotonin metabolism under inflammatory conditions using an IL-1β-induced inflammation model in Caco-2 cells. We found strain-specific effects. Specifically, EcN EVs reduced free serotonin levels by upregulating SERT expression through the downregulation of miR-24, miR-200a, TLR4, and NOD1. Additionally, EcN EVs mitigated IL-1β-induced changes in tight junction proteins and oxidative stress markers. These findings underscore the potential of postbiotic interventions as a therapeutic approach for IBD and related pathologies, with EcN EVs exhibiting promise in modulating serotonin metabolism and preserving intestinal barrier integrity. This study is the first to demonstrate the regulation of miR-24 and miR-200a by probiotic-derived EVs.

摘要

炎症性肠病(IBD)是一种慢性炎症性疾病,涉及遗传易感个体中失调的免疫反应和肠道微生物群落失衡。目前治疗 IBD 的方法往往有明显的副作用且疗效有限,这促使人们寻求新的治疗策略。基于微生物组的方法旨在使肠道微生物群落恢复到抗炎和黏膜愈合的平衡状态。有益肠道微生物的细胞外囊泡(EVs)正在成为潜在的后生元。血清素在肠道稳态中起着至关重要的作用,其失调与 IBD 的严重程度有关。我们的研究使用 Caco-2 细胞中的 IL-1β 诱导炎症模型,研究了益生菌 Nissle 1917(EcN)和共生菌 EVs 在炎症条件下对肠道血清素代谢的影响。我们发现了菌株特异性的影响。具体来说,EcN EVs 通过下调 miR-24、miR-200a、TLR4 和 NOD1 来上调 SERT 表达,从而降低游离血清素水平。此外,EcN EVs 减轻了 IL-1β 诱导的紧密连接蛋白和氧化应激标志物的变化。这些发现强调了后生元干预作为治疗 IBD 和相关病理的一种治疗方法的潜力,EcN EVs 在调节血清素代谢和维持肠道屏障完整性方面具有潜力。这项研究首次证明了益生菌衍生的 EVs 对 miR-24 和 miR-200a 的调节。

https://cdn.ncbi.nlm.nih.gov/pmc/blobs/6c2d/11121267/aca2681243ff/ijms-25-05338-g001.jpg

文献AI研究员

20分钟写一篇综述,助力文献阅读效率提升50倍。

立即体验

用中文搜PubMed

大模型驱动的PubMed中文搜索引擎

马上搜索

文档翻译

学术文献翻译模型,支持多种主流文档格式。

立即体验