Suppr超能文献

组蛋白和透明质酸的超分子纳米粒用于体外共递送 siRNA 和光敏剂。

Supramolecular Nanoparticles of Histone and Hyaluronic Acid for Co-Delivery of siRNA and Photosensitizer In Vitro.

机构信息

Research and Industrialization of New Drug Release Technology Joint Laboratory of Anhui Province, School of Pharmacy, Anhui Medical University, Hefei 230032, China.

Institute of Health and Medicine, Hefei Comprehensive National Science Center, Hefei 230000, China.

出版信息

Int J Mol Sci. 2024 May 16;25(10):5424. doi: 10.3390/ijms25105424.

Abstract

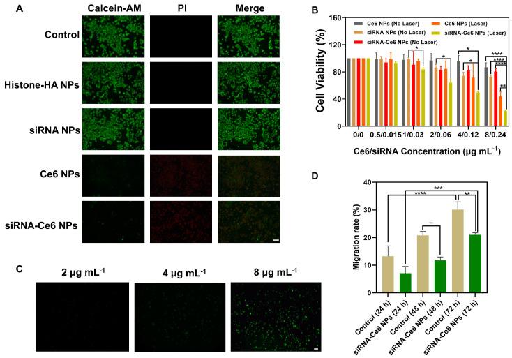
Small interfering RNA (siRNA) has significant potential as a treatment for cancer by targeting specific genes or molecular pathways involved in cancer development and progression. The addition of siRNA to other therapeutic strategies, like photodynamic therapy (PDT), can enhance the anticancer effects, providing synergistic benefits. Nevertheless, the effective delivery of siRNA into target cells remains an obstacle in cancer therapy. Herein, supramolecular nanoparticles were fabricated via the co-assembly of natural histone and hyaluronic acid for the co-delivery of HMGB1-siRNA and the photosensitizer chlorin e6 (Ce6) into the MCF-7 cell. The produced siRNA-Ce6 nanoparticles (siRNA-Ce6 NPs) have a spherical morphology and exhibit uniform distribution. In vitro experiments demonstrate that the siRNA-Ce6 NPs display good biocompatibility, enhanced cellular uptake, and improved cytotoxicity. These outcomes indicate that the nanoparticles constructed by the co-assembly of histone and hyaluronic acid hold enormous promise as a means of siRNA and photosensitizer co-delivery towards synergetic therapy.

摘要

小干扰 RNA(siRNA)通过靶向癌症发生和发展过程中涉及的特定基因或分子途径,在癌症治疗方面具有重要的应用潜力。将 siRNA 与其他治疗策略(如光动力疗法(PDT))相结合,可以增强抗癌效果,提供协同效益。然而,将 siRNA 有效递送到靶细胞仍然是癌症治疗中的一个障碍。本文通过天然组蛋白和透明质酸的共组装,构建了超分子纳米粒子,用于将 HMGB1-siRNA 和光敏剂氯乙酮(Ce6)共递送到 MCF-7 细胞中。所制备的 siRNA-Ce6 纳米粒子(siRNA-Ce6 NPs)具有球形形态,呈现均匀分布。体外实验表明,siRNA-Ce6 NPs 具有良好的生物相容性、增强的细胞摄取和提高的细胞毒性。这些结果表明,由组蛋白和透明质酸共组装构建的纳米粒子作为 siRNA 和光敏剂共递药的手段,具有很大的应用潜力,可以实现协同治疗。

https://cdn.ncbi.nlm.nih.gov/pmc/blobs/a70f/11121309/f4675c8f7089/ijms-25-05424-sch001.jpg

文献AI研究员

20分钟写一篇综述,助力文献阅读效率提升50倍。

立即体验

用中文搜PubMed

大模型驱动的PubMed中文搜索引擎

马上搜索

文档翻译

学术文献翻译模型,支持多种主流文档格式。

立即体验