Suppr超能文献

生物信息学分析和实验验证 DHODH 在透明细胞肾细胞癌中的促癌作用。

Bioinformatics analysis and experimental verification of the cancer-promoting effect of DHODH in clear cell renal cell carcinoma.

机构信息

Department of Urology, Zhongshan Hospital of Xiamen University, School of Medicine, Xiamen University, Xiamen, 361000, China.

School of Medicine, Xiamen University, Xiamen, 361000, China.

出版信息

Sci Rep. 2024 May 25;14(1):11985. doi: 10.1038/s41598-024-62738-0.

Abstract

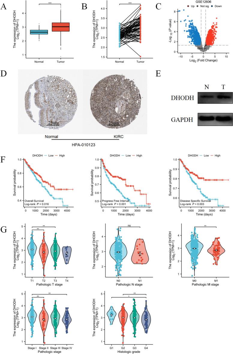
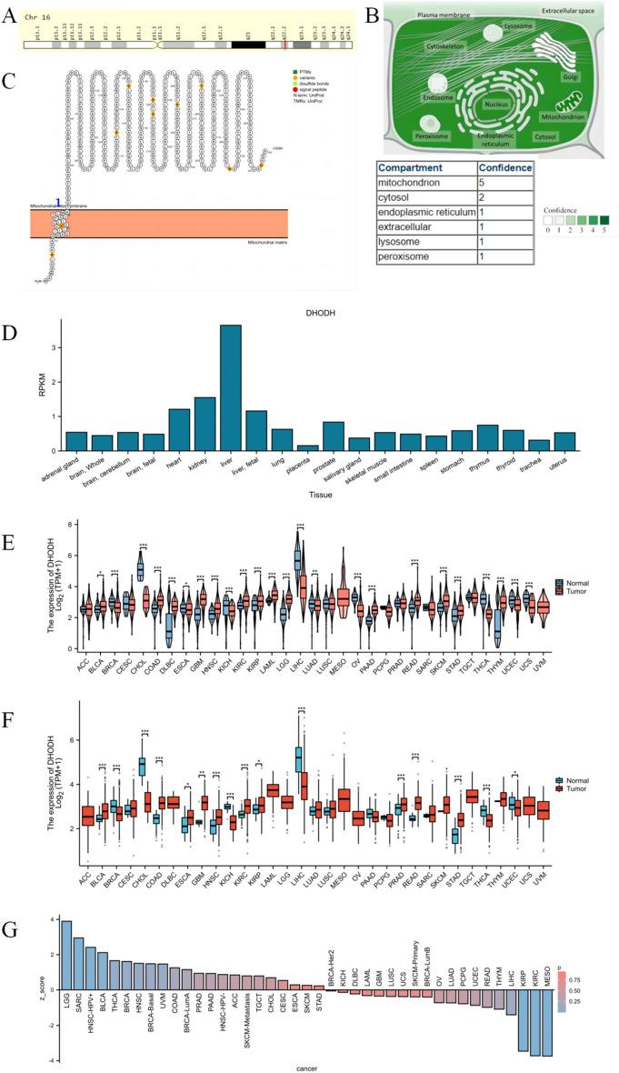
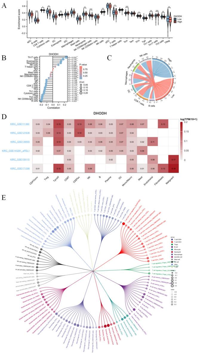
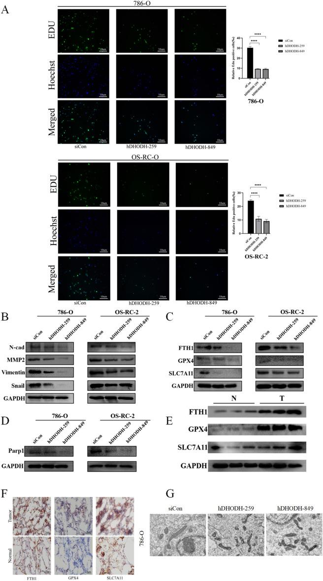
Clear cell renal cell carcinoma (ccRCC) is a malignant tumor of the urinary system. To explore the potential mechanisms of DHODH in ccRCC, we analyzed its molecular characteristics using public databases. TCGA pan-cancer dataset was used to analyze DHODH expression in different cancer types and TCGA ccRCC dataset was used to assess differential expression, prognosis correlation, immune infiltration, single-gene, and functional enrichment due to DHODH. The GSCALite and CellMiner databases were employed to explore drugs and perform molecular docking analysis with DHODH. Protein-protein interaction networks and ceRNA regulatory networks of DHODH were constructed using multiple databases. The effect of DHODH on ccRCC was confirmed in vitro. DHODH was highly expressed in ccRCC. Immune infiltration analysis revealed that DHODH may be involved in regulating the infiltration of immunosuppressive cells such as Tregs. Notably, DHODH influenced ccRCC progression by forming regulatory networks with molecules, such as hsa-miR-26b-5p and UMPS and significantly enhanced the malignant characteristics of ccRCC cells. Several drugs, such as lapatinib, silmitasertib, itraconazole, and dasatinib, were sensitive to DHODH expression and exhibited strong molecular binding with it. Thus, DHODH may promote ccRCC progression and is a candidate effective therapeutic target for ccRCC.

摘要

透明细胞肾细胞癌 (ccRCC) 是一种泌尿系统的恶性肿瘤。为了探讨 DHODH 在 ccRCC 中的潜在机制,我们使用公共数据库分析了其分子特征。TCGA 泛癌数据集用于分析不同癌症类型中 DHODH 的表达,TCGA ccRCC 数据集用于评估由于 DHODH 导致的差异表达、预后相关性、免疫浸润、单基因和功能富集。使用 GSCALite 和 CellMiner 数据库探索药物并与 DHODH 进行分子对接分析。使用多个数据库构建 DHODH 的蛋白质-蛋白质相互作用网络和 ceRNA 调控网络。在体外验证了 DHODH 对 ccRCC 的影响。DHODH 在 ccRCC 中高表达。免疫浸润分析表明,DHODH 可能参与调节 Tregs 等免疫抑制细胞的浸润。值得注意的是,DHODH 通过与 hsa-miR-26b-5p 和 UMPS 等分子形成调控网络,显著增强 ccRCC 细胞的恶性特征,从而影响 ccRCC 的进展。几种药物,如拉帕替尼、西米替丁、伊曲康唑和达沙替尼,对 DHODH 的表达敏感,并与 DHODH 具有很强的分子结合。因此,DHODH 可能促进 ccRCC 的进展,是 ccRCC 的一个候选有效治疗靶点。

https://cdn.ncbi.nlm.nih.gov/pmc/blobs/d5e3/11127953/3bc3d25bb4f2/41598_2024_62738_Fig1_HTML.jpg

文献AI研究员

20分钟写一篇综述,助力文献阅读效率提升50倍。

立即体验

用中文搜PubMed

大模型驱动的PubMed中文搜索引擎

马上搜索

文档翻译

学术文献翻译模型,支持多种主流文档格式。

立即体验