Suppr超能文献

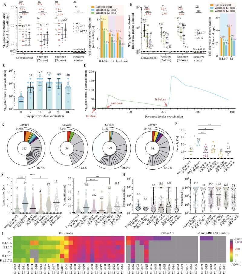
A third dose of inactivated vaccine augments the potency, breadth, and duration of anamnestic responses against SARS-CoV-2.

作者信息

Jia Zijing, Wang Kang, Xie Minxiang, Wu Jiajing, Hu Yaling, Zhou Yunjiao, Yisimayi Ayijiang, Fu Wangjun, Wang Lei, Liu Pan, Fan Kaiyue, Chen Ruihong, Wang Lin, Li Jing, Wang Yao, Ge Xiaoqin, Zhang Qianqian, Wu Jianbo, Wang Nan, Wu Wei, Gao Yidan, Miao Jingyun, Jiang Yinan, Qin Lili, Zhu Ling, Huang Weijin, Zhang Yanjun, Zhang Huan, Li Baisheng, Gao Qiang, Xie Xiaoliang Sunney, Wang Youchun, Cao Yunlong, Wang Qiao, Wang Xiangxi

机构信息

CAS Key Laboratory of Infection and Immunity, National Laboratory of Macromolecules, Institute of Biophysics, Chinese Academy of Sciences, Beijing 100101, China.

Key Laboratory of Medical Molecular Virology (MOE/NHC/CAMS), Shanghai Institute of Infectious Disease and Biosecurity, Shanghai Frontiers Science Center of Pathogenic Microorganisms and Infection, School of Basic Medical Sciences, Shanghai Medical College, Fudan University, Shanghai 200032, China.

出版信息

Protein Cell. 2024 Dec 2;15(12):930-937. doi: 10.1093/procel/pwae033.

Abstract
摘要
https://cdn.ncbi.nlm.nih.gov/pmc/blobs/0ea3/11637481/887f00542586/pwae033_fig1.jpg

文献AI研究员

20分钟写一篇综述,助力文献阅读效率提升50倍。

立即体验

用中文搜PubMed

大模型驱动的PubMed中文搜索引擎

马上搜索

文档翻译

学术文献翻译模型,支持多种主流文档格式。

立即体验