Suppr超能文献

急性耗尽 BRG1 揭示了其作为转录激活物的主要功能。

Acute depletion of BRG1 reveals its primary function as an activator of transcription.

机构信息

Systems Biology Center, National Heart, Lung, and Blood Institute, NIH, Bethesda, MD, USA.

College of Animal Science and Technology, Northwest Agriculture and Forest University, Yangling, Xianyang, Shaanxi, China.

出版信息

Nat Commun. 2024 May 29;15(1):4561. doi: 10.1038/s41467-024-48911-z.

Abstract

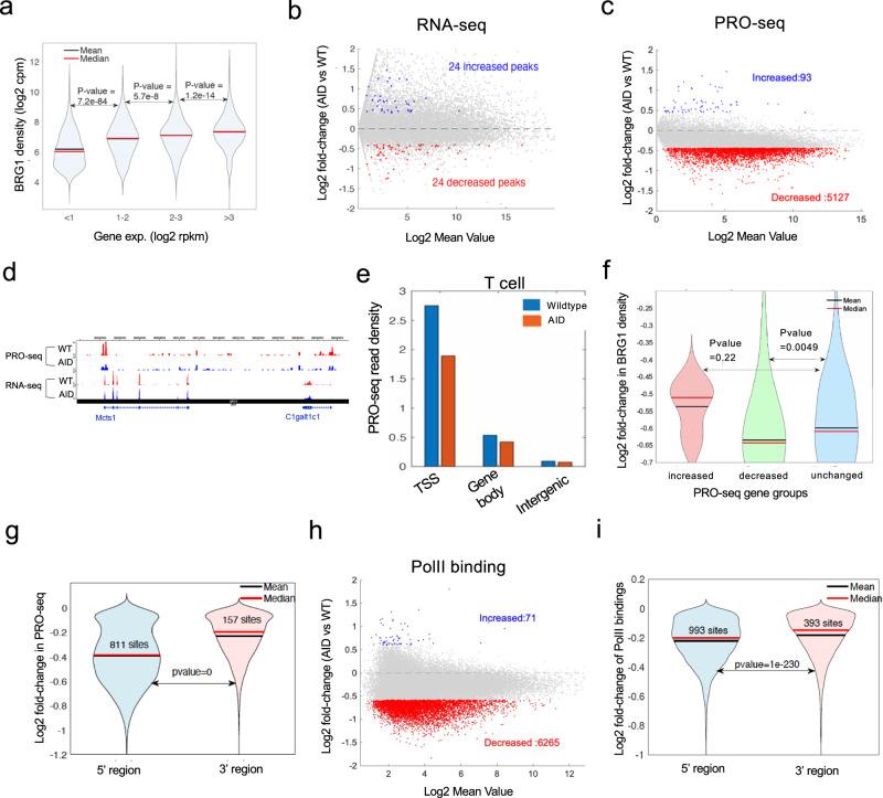
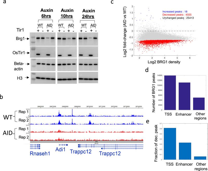
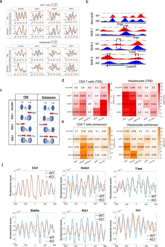
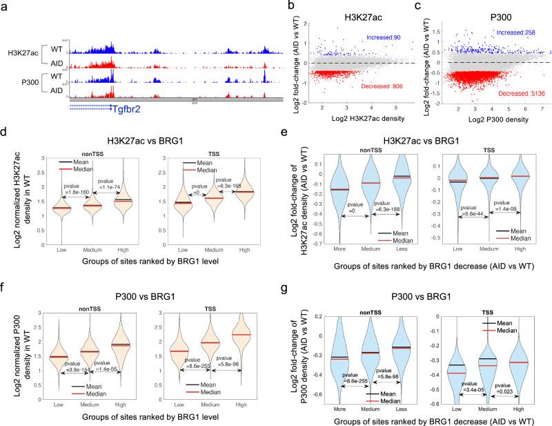
The mammalian SWI/SNF-like BAF complexes play critical roles during animal development and pathological conditions. Previous gene deletion studies and characterization of human gene mutations implicate that the complexes both repress and activate a large number of genes. However, the direct function of the complexes in cells remains largely unclear due to the relatively long-term nature of gene deletion or natural mutation. Here we generate a mouse line by knocking in the auxin-inducible degron tag (AID) to the Smarca4 gene, which encodes BRG1, the essential ATPase subunit of the BAF complexes. We show that the tagged BRG1 can be efficiently depleted by osTIR1 expression and auxin treatment for 6 to 10 h in CD4 + T cells, hepatocytes, and fibroblasts isolated from the knock-in mice. The acute depletion of BRG1 leads to decreases in nascent RNAs and RNA polymerase II binding at a large number of genes, which are positively correlated with the loss of BRG1. Further, these changes are correlated with diminished accessibility at DNase I Hypersensitive Sites (DHSs) and p300 binding. The acute BRG1 depletion results in three major patterns of nucleosome shifts leading to narrower nucleosome spacing surrounding transcription factor motifs and at enhancers and transcription start sites (TSSs), which are correlated with loss of BRG1, decreased chromatin accessibility and decreased nascent RNAs. Acute depletion of BRG1 severely compromises the Trichostatin A (TSA) -induced histone acetylation, suggesting a substantial interplay between the chromatin remodeling activity of BRG1 and histone acetylation. Our data suggest BRG1 mainly plays a direct positive role in chromatin accessibility, RNAPII binding, and nascent RNA production by regulating nucleosome positioning and facilitating transcription factor binding to their target sites.

摘要

哺乳动物 SWI/SNF 样 BAF 复合物在动物发育和病理条件中发挥着关键作用。之前的基因缺失研究和人类基因突变的特征表明,这些复合物既抑制又激活大量基因。然而,由于基因缺失或自然突变的相对长期性,复合物在细胞中的直接功能在很大程度上仍不清楚。在这里,我们通过将生长素诱导的降解结构域(AID)敲入编码 BAF 复合物必需 ATP 酶亚基 BRG1 的 Smarca4 基因,生成了一种小鼠品系。我们表明,在从敲入小鼠中分离的 CD4+T 细胞、肝细胞和成纤维细胞中,通过表达 osTIR1 和用生长素处理 6 到 10 小时,可以有效地耗尽标记的 BRG1。BRG1 的急性耗竭导致大量基因的新生 RNA 和 RNA 聚合酶 II 结合减少,这与 BRG1 的丢失呈正相关。此外,这些变化与 DNase I 超敏位点(DHSs)和 p300 结合的可及性降低相关。急性 BRG1 耗竭导致三种主要的核小体移动模式,导致转录因子基序和增强子及转录起始位点(TSS)周围的核小体间隔变窄,这与 BRG1 的丢失、染色质可及性降低和新生 RNA 减少相关。BRG1 的急性耗竭严重损害了 Trichostatin A(TSA)诱导的组蛋白乙酰化,表明 BRG1 的染色质重塑活性与组蛋白乙酰化之间存在大量相互作用。我们的数据表明,BRG1 主要通过调节核小体定位和促进转录因子与其靶位点结合,在染色质可及性、RNAPII 结合和新生 RNA 产生中发挥直接的正调控作用。

https://cdn.ncbi.nlm.nih.gov/pmc/blobs/ed3e/11137027/0d611c63ca59/41467_2024_48911_Fig1_HTML.jpg

文献AI研究员

20分钟写一篇综述,助力文献阅读效率提升50倍。

立即体验

用中文搜PubMed

大模型驱动的PubMed中文搜索引擎

马上搜索

文档翻译

学术文献翻译模型,支持多种主流文档格式。

立即体验