Suppr超能文献

一种新的铁死亡相关基因特征可预测胶质母细胞瘤患者的总生存期。

A novel disulfidptosis-related gene signature predicts overall survival of glioblastoma patients.

作者信息

Zhang Yuxia, Liu Bing, Zhou Yuelian

机构信息

Intensive Care Unit, Shandong Dongying People's Hospital, Dongying, 257091, China.

Department of Oncology, Shandong Dongying People's Hospital, Dongying, 257091, China.

出版信息

Future Sci OA. 2024 May 15;10(1):FSO948. doi: 10.2144/fsoa-2023-0136. eCollection 2024.

Abstract

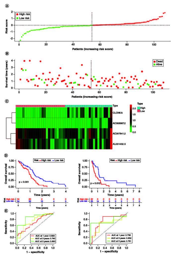
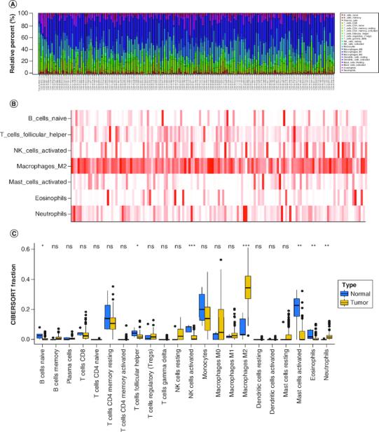
The aim of this study was to investigate the prognostic relevance of disulfidptosis-related genes in glioblastoma using bioinformatic analysis in The Cancer Genome Atlas Program-Glioblastoma (TCGA-GBM) database and develop a gene signature model for predicting patient prognosis. We conducted a bioinformatic analysis using the TCGA-GBM database and employed weighted co-expression network analysis to identify disulfidptosis-related genes. Subsequently, we developed a predictive gene signature model based on these genes to stratify glioblastoma patients into high and low-risk groups. Patients categorized into the high-risk group based on the disulfidptosis-related gene signature exhibited a significantly reduced survival rate in comparison to those in the low-risk group. Functional analysis also revealed notable differences in the immune status between the two risk groups. In conclusion, a new disulfidptosis-related gene signature can be utilised to predict prognosis in GBM.

摘要

本研究旨在利用癌症基因组图谱计划-胶质母细胞瘤(TCGA-GBM)数据库中的生物信息学分析,研究二硫化物介导的细胞程序性坏死相关基因在胶质母细胞瘤中的预后相关性,并开发一种用于预测患者预后的基因特征模型。我们使用TCGA-GBM数据库进行了生物信息学分析,并采用加权共表达网络分析来识别二硫化物介导的细胞程序性坏死相关基因。随后,我们基于这些基因开发了一种预测性基因特征模型,将胶质母细胞瘤患者分为高风险组和低风险组。与低风险组患者相比,基于二硫化物介导的细胞程序性坏死相关基因特征分类为高风险组的患者生存率显著降低。功能分析还揭示了两个风险组之间免疫状态的显著差异。总之,一种新的二硫化物介导的细胞程序性坏死相关基因特征可用于预测胶质母细胞瘤的预后。

https://cdn.ncbi.nlm.nih.gov/pmc/blobs/a19f/11137853/c35a4f3f6449/IFSO_A_2340907_F0001_C.jpg

文献AI研究员

20分钟写一篇综述,助力文献阅读效率提升50倍。

立即体验

用中文搜PubMed

大模型驱动的PubMed中文搜索引擎

马上搜索

文档翻译

学术文献翻译模型,支持多种主流文档格式。

立即体验