Suppr超能文献

Netrin-1共交联水凝胶通过调节巨噬细胞异质性和促进血管生成原位加速糖尿病伤口愈合。

Netrin-1 co-cross-linked hydrogel accelerates diabetic wound healing in situ by modulating macrophage heterogeneity and promoting angiogenesis.

作者信息

Shu Futing, Huang Hongchao, Xiao Shichu, Xia Zhaofan, Zheng Yongjun

机构信息

Department of Burn Surgery, The First Affiliated Hospital of Naval Medical University, Shanghai, 200433, People's Republic of China.

Research Unit of Key Techniques for Treatment of Burns and Combined Burns and Trauma Injury, Chinese Academy of Medical Sciences, Shanghai, 200433, People's Republic of China.

出版信息

Bioact Mater. 2024 May 24;39:302-316. doi: 10.1016/j.bioactmat.2024.04.019. eCollection 2024 Sep.

Abstract

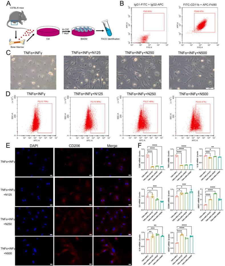
Diabetic wounds, characterized by prolonged inflammation and impaired vascularization, are a serious complication of diabetes. This study aimed to design a gelatin methacrylate (GelMA) hydrogel for the sustained release of netrin-1 and evaluate its potential as a scaffold to promote diabetic wound healing. The results showed that netrin-1 was highly expressed during the inflammation and proliferation phases of normal wounds, whereas it synchronously exhibited aberrantly low expression in diabetic wounds. Neutralization of netrin-1 inhibited normal wound healing, and the topical application of netrin-1 accelerated diabetic wound healing. Mechanistic studies demonstrated that netrin-1 regulated macrophage heterogeneity via the A2bR/STAT/PPARγ signaling pathway and promoted the function of endothelial cells, thus accelerating diabetic wound healing. These data suggest that netrin-1 is a potential therapeutic target for diabetic wounds.

摘要

糖尿病伤口以炎症持续时间长和血管生成受损为特征,是糖尿病的一种严重并发症。本研究旨在设计一种用于持续释放网蛋白-1的甲基丙烯酸明胶(GelMA)水凝胶,并评估其作为促进糖尿病伤口愈合支架的潜力。结果表明,网蛋白-1在正常伤口的炎症和增殖阶段高表达,而在糖尿病伤口中同步表现出异常低表达。中和网蛋白-1会抑制正常伤口愈合,而局部应用网蛋白-1可加速糖尿病伤口愈合。机制研究表明,网蛋白-1通过A2bR/STAT/PPARγ信号通路调节巨噬细胞异质性,并促进内皮细胞功能,从而加速糖尿病伤口愈合。这些数据表明,网蛋白-1是糖尿病伤口潜在的治疗靶点。

https://cdn.ncbi.nlm.nih.gov/pmc/blobs/ab11/11143790/db1b3bb74885/ga1.jpg

文献AI研究员

20分钟写一篇综述,助力文献阅读效率提升50倍。

立即体验

用中文搜PubMed

大模型驱动的PubMed中文搜索引擎

马上搜索

文档翻译

学术文献翻译模型,支持多种主流文档格式。

立即体验