Suppr超能文献

严重急性呼吸综合征冠状病毒2包膜蛋白调节先天性免疫耐受。

SARS-CoV-2 envelope protein regulates innate immune tolerance.

作者信息

Geanes Eric S, McLennan Rebecca, Pierce Stephen H, Menden Heather L, Paul Oishi, Sampath Venkatesh, Bradley Todd

机构信息

Genomic Medicine Center, Children's Mercy Research Institute, Kansas City, MO, USA.

Department of Pathology and Laboratory Medicine, University of Kansas Medical Center, Kansas City, KS, USA.

出版信息

iScience. 2024 May 15;27(6):109975. doi: 10.1016/j.isci.2024.109975. eCollection 2024 Jun 21.

Abstract

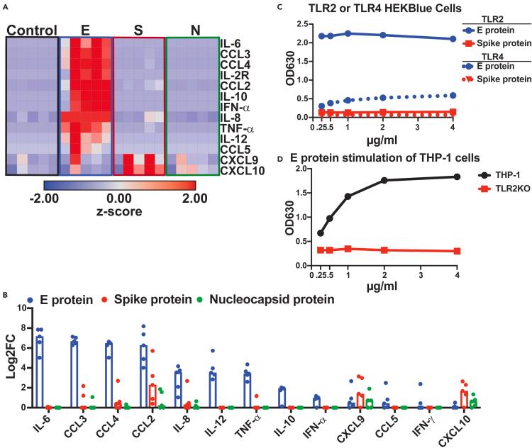
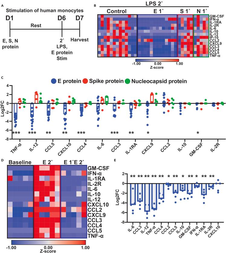
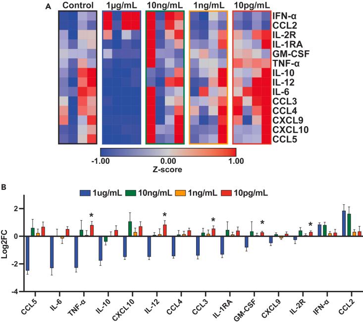
Severe COVID-19 often leads to secondary infections and sepsis that contribute to long hospital stays and mortality. However, our understanding of the precise immune mechanisms driving severe complications after SARS-CoV-2 infection remains incompletely understood. Here, we provide evidence that the SARS-CoV-2 envelope (E) protein initiates innate immune inflammation, via toll-like receptor 2 signaling, and establishes a sustained state of innate immune tolerance following initial activation. Monocytes in this tolerant state exhibit reduced responsiveness to secondary stimuli, releasing lower levels of cytokines and chemokines. Mice exposed to E protein before secondary lipopolysaccharide challenge show diminished pro-inflammatory cytokine expression in the lung, indicating that E protein drives this tolerant state . These findings highlight the potential of the SARS-CoV-2 E protein to induce innate immune tolerance, contributing to long-term immune dysfunction that could lead to susceptibility to subsequent infections, and uncovers therapeutic targets aimed at restoring immune function following SARS-CoV-2 infection.

摘要

重症新冠病毒疾病(COVID-19)常导致继发感染和脓毒症,这会导致住院时间延长和死亡。然而,我们对严重急性呼吸综合征冠状病毒2(SARS-CoV-2)感染后引发严重并发症的确切免疫机制仍不完全清楚。在此,我们提供证据表明,SARS-CoV-2包膜(E)蛋白通过Toll样受体2信号传导引发先天性免疫炎症,并在初始激活后建立先天性免疫耐受的持续状态。处于这种耐受状态的单核细胞对二次刺激的反应性降低,释放的细胞因子和趋化因子水平较低。在二次脂多糖攻击前暴露于E蛋白的小鼠肺部促炎细胞因子表达减少,表明E蛋白驱动了这种耐受状态。这些发现凸显了SARS-CoV-2 E蛋白诱导先天性免疫耐受的潜力,这种耐受会导致长期免疫功能障碍,进而可能使人易患后续感染,并且还揭示了旨在恢复SARS-CoV-2感染后免疫功能的治疗靶点。

https://cdn.ncbi.nlm.nih.gov/pmc/blobs/7537/11140213/cc054dd759e9/fx1.jpg

文献AI研究员

20分钟写一篇综述,助力文献阅读效率提升50倍。

立即体验

用中文搜PubMed

大模型驱动的PubMed中文搜索引擎

马上搜索

文档翻译

学术文献翻译模型,支持多种主流文档格式。

立即体验