Suppr超能文献

SIRT1 通过调控 Nav1.3 介导脊髓 CaMKIIα 阳性神经元的兴奋性并参与神经病理性疼痛。

SIRT1 mediates the excitability of spinal CaMKIIα-positive neurons and participates in neuropathic pain by controlling Nav1.3.

机构信息

Department of Human Anatomy, School of Basic Medical Sciences, Zhengzhou University, Zhengzhou, Henan, China.

Neuroscience Research Institute, Zhengzhou University Academy of Medical Sciences, Zhengzhou, Henan, China.

出版信息

CNS Neurosci Ther. 2024 Jun;30(6):e14764. doi: 10.1111/cns.14764.

Abstract

AIMS

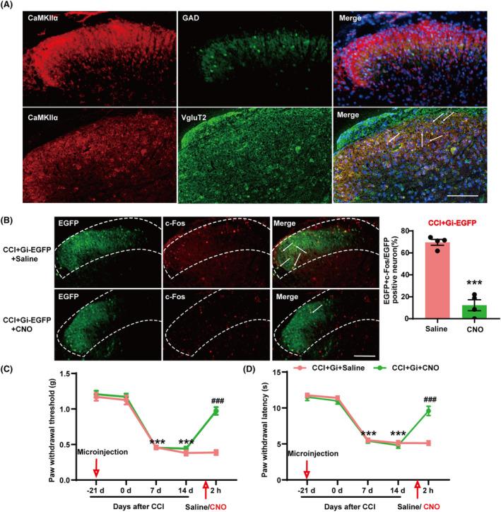
Neuropathic pain is a common chronic pain disorder, which is largely attributed to spinal central sensitization. Calcium/calmodulin-dependent protein kinase II alpha (CaMKIIα) activation in the spinal dorsal horn (SDH) is a major contributor to spinal sensitization. However, the exact way that CaMKIIα-positive (CaMKIIα) neurons in the SDH induce neuropathic pain is still unclear. This study aimed to explore the role of spinal CaMKIIα neurons in neuropathic pain caused by chronic constriction injury (CCI) and investigate the potential epigenetic mechanisms involved in CaMKIIα neuron activation.

METHODS

CCI-induced neuropathic pain mice model, Sirt1 mice, and chemogenetic virus were used to investigate whether the activation of spinal CaMKIIα neurons is involved in neuropathic pain and its involved mechanism. Transcriptome sequence, western blotting, qRT-PCR, and immunofluorescence analysis were performed to assay the expression of related molecules and activation of neurons. Co-immunoprecipitation was used to observe the binding relationship of protein. Chromatin immunoprecipitation (ChIP)-PCR was applied to analyze the acetylation of histone H3 in the Scn3a promoter region.

RESULTS

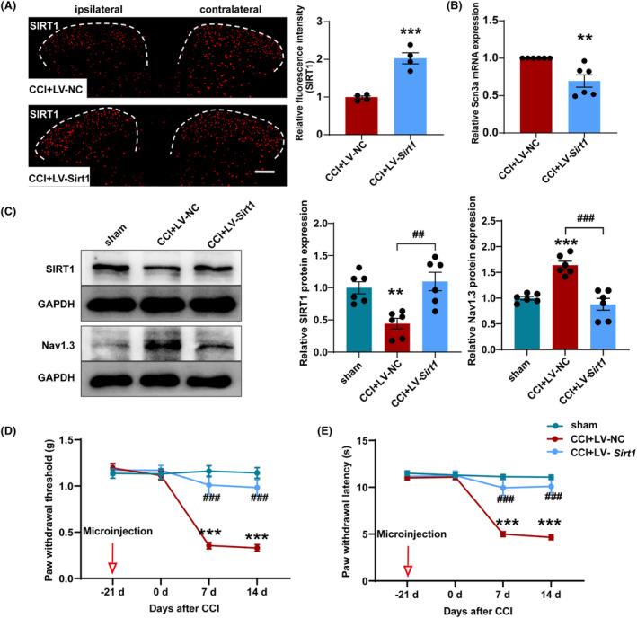
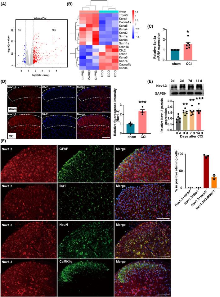
The expression of sodium channel Nav1.3 was increased and the expression of SIRT1 was decreased in the spinal CaMKIIα neurons of CCI mice. CaMKIIα neurons became overactive after CCI, and inhibiting their activation relieved CCI-induced pain. Overexpression of SIRT1 reversed the increase of Nav1.3 and alleviated pain, while knockdown of SIRT1 or overexpression of Nav1.3 promoted CaMKIIα neuron activation and induced pain. By knocking down spinal SIRT1, the acetylation of histone H3 in the Scn3a (encoding Nav1.3) promoter region was increased, leading to an increased expression of Nav1.3.

CONCLUSION

The findings suggest that an aberrant reduction of spinal SIRT1 after nerve injury epigenetically increases Nav1.3, subsequently activating CaMKIIα neurons and causing neuropathic pain.

摘要

目的

神经性疼痛是一种常见的慢性疼痛障碍,主要归因于脊髓中枢敏化。脊髓背角(SDH)中钙/钙调蛋白依赖性蛋白激酶 IIα(CaMKIIα)的激活是脊髓敏化的主要贡献者。然而,SDH 中 CaMKIIα 阳性(CaMKIIα)神经元诱导神经性疼痛的确切方式仍不清楚。本研究旨在探讨脊髓 CaMKIIα 神经元在慢性缩窄性损伤(CCI)引起的神经性疼痛中的作用,并研究涉及 CaMKIIα 神经元激活的潜在表观遗传机制。

方法

使用 CCI 诱导的神经性疼痛小鼠模型、Sirt1 小鼠和化学遗传病毒来研究脊髓 CaMKIIα 神经元的激活是否参与神经性疼痛及其涉及的机制。进行转录组序列、western blot、qRT-PCR 和免疫荧光分析,以检测相关分子的表达和神经元的激活。使用免疫共沉淀观察蛋白质的结合关系。应用染色质免疫沉淀(ChIP)-PCR 分析 Scn3a 启动子区域组蛋白 H3 的乙酰化。

结果

CCI 小鼠脊髓 CaMKIIα 神经元中钠通道 Nav1.3 的表达增加,SIRT1 的表达减少。CCI 后 CaMKIIα 神经元过度活跃,抑制其激活可缓解 CCI 引起的疼痛。SIRT1 的过表达逆转了 Nav1.3 的增加并缓解了疼痛,而 SIRT1 的敲低或 Nav1.3 的过表达促进了 CaMKIIα 神经元的激活并引起了疼痛。通过敲低脊髓 SIRT1,Scn3a(编码 Nav1.3)启动子区域组蛋白 H3 的乙酰化增加,导致 Nav1.3 的表达增加。

结论

这些发现表明,神经损伤后脊髓 SIRT1 的异常减少通过表观遗传方式增加 Nav1.3,随后激活 CaMKIIα 神经元并引起神经性疼痛。

https://cdn.ncbi.nlm.nih.gov/pmc/blobs/48a9/11145124/860df64f1e95/CNS-30-e14764-g001.jpg

文献AI研究员

20分钟写一篇综述,助力文献阅读效率提升50倍。

立即体验

用中文搜PubMed

大模型驱动的PubMed中文搜索引擎

马上搜索

文档翻译

学术文献翻译模型,支持多种主流文档格式。

立即体验