Suppr超能文献

解析[具体物质]和[具体物质]在氧化应激中的作用:一条通向脑动脉瘤治疗干预的途径。 (注:原文中两个“and”后内容缺失,翻译时用[具体物质]表示)

Unraveling the role of and in oxidative stress: A pathway to therapeutic interventions in cerebral aneurysms.

作者信息

Wu Jiaying, Lu Lixia, Dai Beibei, Yu Aiyong

机构信息

Department of Neurology, Songjiang Hospital Affiliated to Shanghai Jiao Tong University School of Medicine, Shanghai, China.

Department of Neurology, Qingpu Branch of Zhongshan Hospital, Fudan University, Shanghai, China.

出版信息

Biomol Biomed. 2025 Jan 14;25(2):360-374. doi: 10.17305/bb.2024.10510.

Abstract

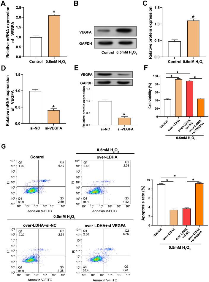
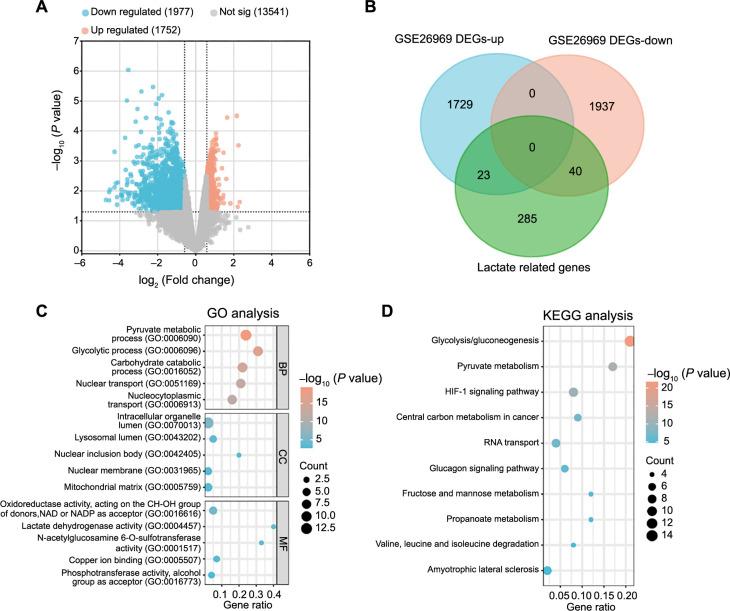
Cerebral aneurysms (CA) are critical conditions often associated with oxidative stress in vascular endothelial cells (VECs). The enzyme lactate dehydrogenase A (LDHA) plays a crucial role in glycolysis and lactate metabolism, processes implicated in the pathogenesis of aneurysms. Understanding these molecular mechanisms can inform the development of novel therapeutic targets. This study investigated the role of lactate metabolism and lactate-related genes, particularly LDHA and vascular endothelial growth factor A (VEGFA) genes, in VECs during oxidative stress. Using the GSE26969 dataset, we identified differential expression of lactate-related genes and performed functional enrichment analysis, revealing significant associations with glycolysis and lactate metabolic pathways. To induce oxidative stress, VECs were treated with H2O2, and the expression of LDHA and VEGFA was analyzed using quantitative real-time polymerase chain reaction (qRT-PCR) and western blotting (WB) assays. Under oxygen-glucose deprivation/reperfusion (OGD/R) conditions, the effects of LDHA overexpression and VEGFA knockdown on cell viability and apoptosis were evaluated. Immunoprecipitation combined with western blotting was used to detect the lactylation status of LDHA following OGD/R stimulation and treatment with lactic acid (LA) and 2-deoxyglucose (2-DG). Our results indicated that oxidative stress modulates LDHA expression, glucose uptake, and lactate production, suggesting a metabolic shift towards glycolysis. LDHA overexpression improved cell survival and reduced apoptosis, while VEGFA knockdown had the opposite effect. Additionally, 2-DG treatment reduced LDHA lactylation and apoptosis. Our findings demonstrated that LDHA plays a critical role in the oxidative stress response of VECs, highlighting the potential therapeutic value of targeting glycolysis in CA. This study contributes to the understanding of metabolic adaptations in vascular pathologies and suggests new avenues for therapeutic intervention in CA management.

摘要

脑动脉瘤(CA)是一种严重疾病,常与血管内皮细胞(VECs)中的氧化应激相关。乳酸脱氢酶A(LDHA)在糖酵解和乳酸代谢中起关键作用,这些过程与动脉瘤的发病机制有关。了解这些分子机制可为新型治疗靶点的开发提供依据。本研究调查了乳酸代谢及与乳酸相关基因,特别是LDHA和血管内皮生长因子A(VEGFA)基因,在氧化应激期间VECs中的作用。利用GSE26969数据集,我们鉴定了与乳酸相关基因的差异表达,并进行了功能富集分析,揭示了与糖酵解和乳酸代谢途径的显著关联。为诱导氧化应激,用H2O2处理VECs,并使用定量实时聚合酶链反应(qRT-PCR)和蛋白质印迹(WB)分析来检测LDHA和VEGFA的表达。在氧糖剥夺/再灌注(OGD/R)条件下,评估LDHA过表达和VEGFA敲低对细胞活力和凋亡的影响。免疫沉淀结合蛋白质印迹用于检测OGD/R刺激以及乳酸(LA)和2-脱氧葡萄糖(2-DG)处理后LDHA的乳酸化状态。我们的结果表明,氧化应激调节LDHA表达、葡萄糖摄取和乳酸生成,提示代谢向糖酵解转变。LDHA过表达改善了细胞存活并减少了凋亡,而VEGFA敲低则产生相反的效果。此外,2-DG处理降低了LDHA乳酸化和凋亡。我们的研究结果表明,LDHA在VECs的氧化应激反应中起关键作用,突出了在CA中靶向糖酵解的潜在治疗价值。本研究有助于理解血管病变中的代谢适应,并为CA管理中的治疗干预提出了新途径。

https://cdn.ncbi.nlm.nih.gov/pmc/blobs/9858/11734822/b68599c3d4db/bb-2024-10510f1.jpg

文献AI研究员

20分钟写一篇综述,助力文献阅读效率提升50倍。

立即体验

用中文搜PubMed

大模型驱动的PubMed中文搜索引擎

马上搜索

文档翻译

学术文献翻译模型,支持多种主流文档格式。

立即体验