Suppr超能文献

通过热消融、IL-21 和 PD-1 抑制治疗的三联组合增强远隔抗肿瘤反应。

Enhanced abscopal anti-tumor response via a triple combination of thermal ablation, IL-21, and PD-1 inhibition therapy.

机构信息

Department of Tumor Biological Treatment, The Third Affiliated Hospital of Soochow University, Changzhou, 213003, Jiangsu, China.

Jiangsu Engineering Research Center for Tumor Immunotherapy, The Third Affiliated Hospital of Soochow University, Changzhou, 213003, Jiangsu, China.

出版信息

Cancer Immunol Immunother. 2024 Jun 4;73(8):138. doi: 10.1007/s00262-024-03718-1.

Abstract

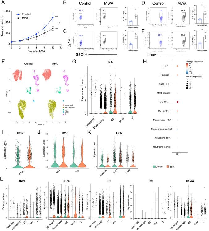
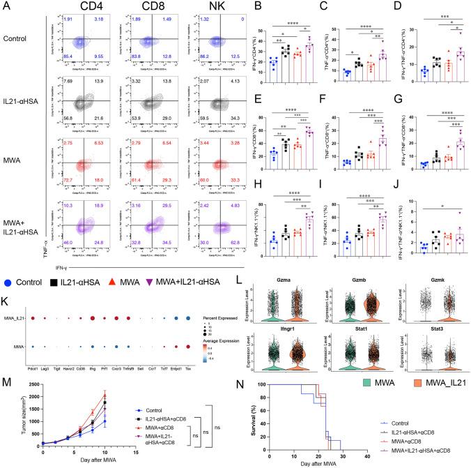
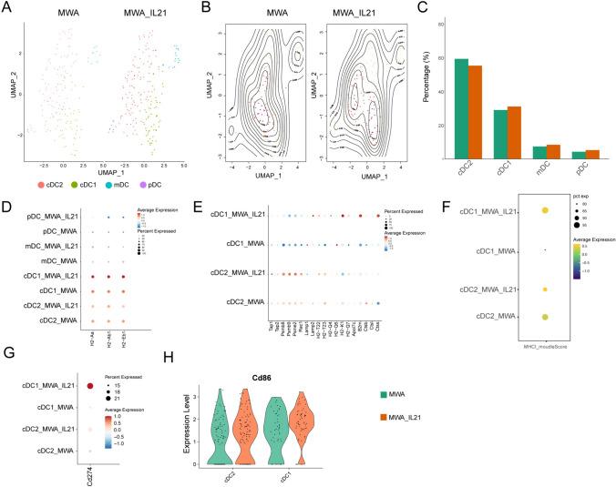
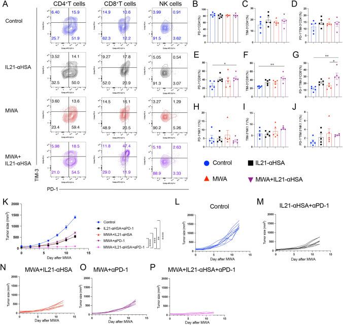
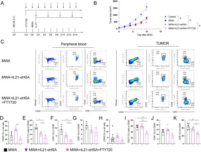
Despite the success of immune checkpoint inhibitors (ICIs) in treating solid tumors, lots of patients remain unresponsive to this therapy. Microwave ablation (MWA) stimulates systemic adaptive immunity against tumor cells by releasing tumor antigens. Additionally, IL-21 has demonstrated importance in stimulating T-cell effector function. The combination of these three therapies-MWA, IL-21, and anti-PD-1 monoclonal antibodies (mAbs)-has yet to be explored in the context of cancer treatment.In this study, we explored the impact of thermal ablation on IL-21R expression in tumor-infiltrating lymphocytes (TILs). Subsequently, we assessed alterations in the tumor microenvironment (TME) and peripheral lymphoid organs. Additionally, we conducted a thorough examination of tumor-infiltrating CD45 immune cells across various treatment groups using single-cell RNA sequencing (scRNA-seq). Moreover, we determined the potential anti-tumor effects of the triple combination involving MWA, IL-21, and anti-PD-1 mAbs.Our findings revealed that MWA upregulated the expression of IL-21R on various immune cells in the untreated tumors. The combination of MWA with IL-21 exhibited a robust abscopal anti-tumor effect, enhancing the effector function of CD8 T cells and facilitating dendritic cells' maturation and antigen presentation in the untreated tumor. Notably, the observed abscopal anti-tumor effect resulting from the combination is contingent upon T-cell recirculation, indicating the reliance of systemic adaptive immunity for this treatment regimen. Additionally, the combination of MWA, IL-21, and PD-1 mAbs demonstrated profound abscopal anti-tumor efficacy. Our findings provide support for further clinical investigation into a triple combination therapy involving MWA, IL-21, and ICIs for the treatment of metastatic cancer.

摘要

尽管免疫检查点抑制剂 (ICIs) 在治疗实体瘤方面取得了成功,但仍有许多患者对此治疗无反应。微波消融 (MWA) 通过释放肿瘤抗原刺激全身适应性免疫对抗肿瘤细胞。此外,IL-21 在刺激 T 细胞效应功能方面表现出重要作用。这三种疗法-MWA、IL-21 和抗 PD-1 单克隆抗体 (mAbs)-在癌症治疗中的联合应用尚未得到探索。在这项研究中,我们探讨了热消融对肿瘤浸润淋巴细胞 (TIL) 中 IL-21R 表达的影响。随后,我们评估了肿瘤微环境 (TME) 和外周淋巴器官的变化。此外,我们使用单细胞 RNA 测序 (scRNA-seq) 对各种治疗组的肿瘤浸润性 CD45 免疫细胞进行了全面检查。此外,我们确定了 MWA、IL-21 和抗 PD-1 mAbs 三联组合的潜在抗肿瘤作用。我们的研究结果表明,MWA 上调了未治疗肿瘤中各种免疫细胞上的 IL-21R 表达。MWA 与 IL-21 的联合应用表现出强大的远隔抗肿瘤作用,增强了 CD8 T 细胞的效应功能,并促进了未治疗肿瘤中树突状细胞的成熟和抗原呈递。值得注意的是,观察到的联合治疗的远隔抗肿瘤作用依赖于 T 细胞再循环,表明这种治疗方案依赖于全身适应性免疫。此外,MWA、IL-21 和 PD-1 mAbs 的联合应用表现出显著的远隔抗肿瘤疗效。我们的研究结果为进一步临床研究提供了支持,该研究涉及 MWA、IL-21 和 ICI 的三联组合治疗转移性癌症。

https://cdn.ncbi.nlm.nih.gov/pmc/blobs/a8b9/11150342/de4d37f0b85f/262_2024_3718_Fig1_HTML.jpg

文献AI研究员

20分钟写一篇综述,助力文献阅读效率提升50倍。

立即体验

用中文搜PubMed

大模型驱动的PubMed中文搜索引擎

马上搜索

文档翻译

学术文献翻译模型,支持多种主流文档格式。

立即体验