Suppr超能文献

急性和慢性弓形虫感染对肿瘤发展的相反作用。

The opposing effect of acute and chronic Toxoplasma gondii infection on tumor development.

机构信息

College of Veterinary Medicine, South China Agricultural University, Guangzhou, 510642, Guangdong, People's Republic of China.

Key Laboratory of Zoonosis Prevention and Control of Guangdong Province, Guangzhou, 510642, Guangdong, People's Republic of China.

出版信息

Parasit Vectors. 2024 Jun 4;17(1):247. doi: 10.1186/s13071-024-06240-6.

Abstract

BACKGROUND

The interplay between Toxoplasma gondii infection and tumor development is intriguing and not yet fully understood. Some studies showed that T. gondii reversed tumor immune suppression, while some reported the opposite, stating that T. gondii infection promoted tumor growth.

METHODS

We created three mouse models to investigate the interplay between T. gondii and tumor. Model I aimed to study the effect of tumor growth on T. gondii infection by measuring cyst number and size. Models II and III were used to investigate the effect of different stages of T. gondii infection on tumor development via flow cytometry and bioluminescent imaging. Mouse strains (Kunming, BALB/c, and C57BL/6J) with varying susceptibilities to tumors were used in the study.

RESULTS

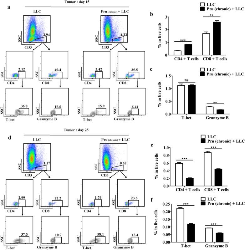
The size and number of brain cysts in the tumor-infected group were significantly higher, indicating that tumor presence promotes T. gondii growth in the brain. Acute T. gondii infection, before or after tumor cell introduction, decreased tumor growth manifested by reduced bioluminescent signal and tumor size and weight. In the tumor microenvironment, CD4 and CD8 T cell number, including their subpopulations (cytotoxic CD8 T cells and Th1 cells) had a time-dependent increase in the group with acute T. gondii infection compared with the group without infection. However, in the peripheral blood, the increase of T cells, including cytotoxic CD8 T cells and Th1 cells, persisted 25 days after Lewis lung carcinoma (LLC) cell injection in the group with acute T. gondii. Chronic T. gondii infection enhanced tumor growth as reflected by increase in tumor size and weight. The LLC group with chronic T. gondii infection exhibited decreased percentages of cytotoxic CD8 T cells and Th1 cells 25 days post-LLC injection as compared with the LLC group without T. gondii infection. At week 4 post-LLC injection, chronic T. gondii infection increased tumor formation rate [odds ratio (OR) 1.71] in both KM and BALB/c mice.

CONCLUSIONS

Our research elucidates the dynamics between T. gondii infection and tumorigenesis. Tumor-induced immune suppression promoted T. gondii replication in the brain. Acute and chronic T. gondii infection had opposing effects on tumor development.

摘要

背景

刚地弓形虫感染与肿瘤发生之间的相互作用令人着迷,但尚未完全了解。一些研究表明,弓形虫逆转了肿瘤免疫抑制,而另一些研究则报告相反的结果,称弓形虫感染促进了肿瘤生长。

方法

我们创建了三个小鼠模型来研究弓形虫与肿瘤之间的相互作用。模型 I 旨在通过测量囊泡数量和大小来研究肿瘤生长对弓形虫感染的影响。模型 II 和 III 用于通过流式细胞术和生物发光成像研究不同阶段的弓形虫感染对肿瘤发展的影响。研究中使用了对肿瘤具有不同易感性的小鼠品系(昆明、BALB/c 和 C57BL/6J)。

结果

肿瘤感染组大脑囊泡的大小和数量明显增加,表明肿瘤的存在促进了弓形虫在大脑中的生长。急性弓形虫感染,无论是在肿瘤细胞引入之前还是之后,都会降低肿瘤生长,表现为生物发光信号和肿瘤大小及重量的减少。在肿瘤微环境中,与未感染组相比,急性弓形虫感染组 CD4 和 CD8 T 细胞数量(包括其亚群[细胞毒性 CD8 T 细胞和 Th1 细胞])在时间上有所增加。然而,在感染后 25 天,Lewis 肺癌(LLC)细胞注射后,急性弓形虫感染组外周血中的 T 细胞(包括细胞毒性 CD8 T 细胞和 Th1 细胞)增加持续存在。慢性弓形虫感染增强了肿瘤生长,表现为肿瘤大小和重量的增加。与未感染弓形虫的 LLC 组相比,慢性弓形虫感染的 LLC 组在 LLC 注射后 25 天细胞毒性 CD8 T 细胞和 Th1 细胞的百分比降低。在 LLC 注射后第 4 周,慢性弓形虫感染增加了 KM 和 BALB/c 小鼠的肿瘤形成率[比值比(OR)1.71]。

结论

我们的研究阐明了弓形虫感染与肿瘤发生之间的动态关系。肿瘤诱导的免疫抑制促进了弓形虫在大脑中的复制。急性和慢性弓形虫感染对肿瘤发展有相反的影响。

https://cdn.ncbi.nlm.nih.gov/pmc/blobs/6a3d/11149184/4965425aecae/13071_2024_6240_Figa_HTML.jpg

文献AI研究员

20分钟写一篇综述,助力文献阅读效率提升50倍。

立即体验

用中文搜PubMed

大模型驱动的PubMed中文搜索引擎

马上搜索

文档翻译

学术文献翻译模型,支持多种主流文档格式。

立即体验