Suppr超能文献

鉴定甲状腺癌中二硫键过氧化物酶相关基因并分析免疫细胞浸润特征。

Identification of disulfidptosis-associated genes and characterization of immune cell infiltration in thyroid carcinoma.

机构信息

Department of Endocrinology, Jiangsu Province Hospital of Chinese Medicine, Affiliated Hospital of Nanjing University of Chinese Medicine, Nanjing, China.

Department of Endocrinology, Huaian Hospital of Huaian City, Huaian, China.

出版信息

Aging (Albany NY). 2024 Jun 4;16(11):9753-9783. doi: 10.18632/aging.205897.

Abstract

OBJECTIVE

The primary objective of this study is to conduct a comprehensive screening and analysis of differentially expressed genes related to disulfidoptosis (DEDRGs) in thyroid carcinoma (THCA). This entails delving into the intricate characterization of immune cell infiltration within the THCA context and subsequently formulating and validating a novel prognostic model.

METHOD

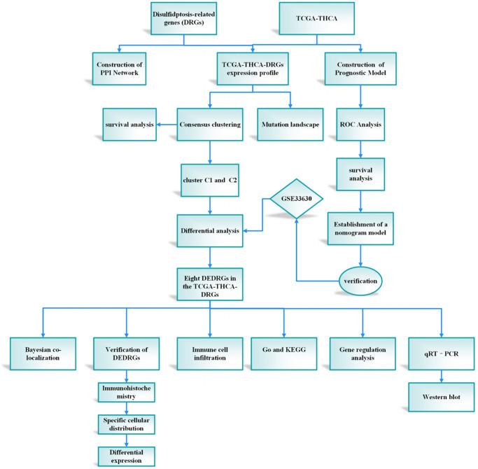
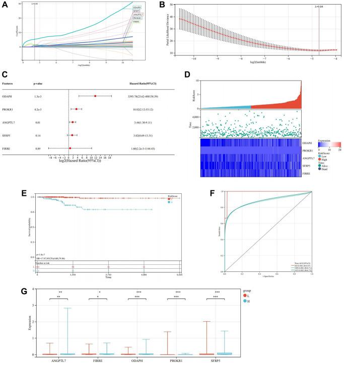
To achieve our objectives, we first delineated two distinct subtypes of disulfidoptosis-related genes (DRGs) via consensus clustering methodology. Subsequently, employing the limma R package, we identified the DEDRGs critical for our investigation. These DEDRGs underwent meticulous validation across various databases, alongside an in-depth analysis of gene regulation. Employing functional enrichment techniques, we explored the potential molecular mechanisms underlying disulfidoptosis in THCA. Furthermore, we scrutinized the immune landscape within the two identified subtypes utilizing CIBERSORT and ESTIMATE algorithms. The construction of the prognostic model for THCA entailed intricate methodologies including univariate, multivariate Cox regression, and LASSO regression algorithms. The validity and efficacy of our prognostic model were corroborated through Kaplan-Meier survival curves and ROC curves. Additionally, a nomogram was meticulously formulated to facilitate the prediction of patient prognosis. To fortify our findings, we conducted a comprehensive Bayesian co-localization analysis coupled with rigorous experimentation, aimed at unequivocally establishing the validity of the identified DEDRGs.

RESULT

Our analyses unveiled Cluster C1, characterized by elevated expression levels of DEDRGs, as harboring a favorable prognosis accompanied by abundant immune cell infiltration. Correlation analyses underscored predominantly positive associations among the DEDRGs, further affirming their significance in THCA. Differential expression patterns of DEDRGs between tumor samples and normal tissues were evident across the GEPIA and HPA databases. Insights from the TIMER database underscored a robust correlation between DEDRGs and immune cell infiltration. KEGG analysis elucidated the enrichment of DEDRGs primarily in pivotal pathways including MAPK, PPAR signaling pathway, and Proteoglycans in cancer. Furthermore, analyses using CIBERSORT and ESTIMATE algorithms shed light on the crucial role played by DEDRGs in shaping the immune microenvironment. The prognostic model, anchored by five genes intricately associated with THCA prognosis, exhibited commendable predictive accuracy and was intricately linked to the tumor immune microenvironment. Notably, patients categorized with low-risk scores stood to potentially benefit more from immunotherapy. The validation of DEDRGs unequivocally underscores the protective role of INF2 in THCA.

CONCLUSION

In summary, our study delineates two discernible subtypes intricately associated with DRGs, revealing profound disparities in immune infiltration and survival prognosis within the THCA milieu. The implications of our findings extend to potential treatment strategies for THCA patients, which could entail targeted interventions directed towards DEDRGs and prognostic genes, thereby influencing disulfidptosis and the immune microenvironment. Moreover, the robust predictive capability demonstrated by our prognostic model, based on the five genes (ANGPTL7, FIRRE, ODAPH, PROKR1, SFRP5), underscores its potential clinical utility in guiding personalized therapeutic approaches for THCA patients.

摘要

目的

本研究的主要目的是对甲状腺癌(THCA)中与二硫键凋亡(DEDRGs)相关的差异表达基因进行全面筛选和分析。这需要深入研究 THCA 中免疫细胞浸润的复杂特征,随后构建和验证一个新的预后模型。

方法

为了实现我们的目标,我们首先通过共识聚类方法描绘了两种不同的二硫键凋亡相关基因(DRGs)亚型。随后,我们使用 limma R 包识别了对我们的研究至关重要的 DEDRGs。这些 DEDRGs 在各种数据库中进行了细致的验证,并进行了深入的基因调控分析。我们运用功能富集技术,探讨了 DEDRGs 在 THCA 中潜在的分子机制。此外,我们利用 CIBERSORT 和 ESTIMATE 算法深入研究了两个鉴定的亚型中的免疫景观。THCA 预后模型的构建涉及到复杂的方法,包括单变量、多变量 Cox 回归和 LASSO 回归算法。我们通过 Kaplan-Meier 生存曲线和 ROC 曲线验证了我们预后模型的有效性和效能。此外,我们精心制定了一个列线图,以方便预测患者的预后。为了加强我们的研究结果,我们进行了全面的贝叶斯共定位分析和严格的实验,以明确地验证鉴定的 DEDRGs 的有效性。

结果

我们的分析揭示了 Cluster C1,其特点是 DEDRGs 的表达水平升高,同时伴有丰富的免疫细胞浸润和有利的预后。相关性分析强调了 DEDRGs 之间主要呈正相关,进一步证实了它们在 THCA 中的重要性。GEPIA 和 HPA 数据库均显示肿瘤样本和正常组织之间 DEDRGs 的差异表达模式。TIMER 数据库的见解强调了 DEDRGs 与免疫细胞浸润之间存在稳健的相关性。KEGG 分析揭示了 DEDRGs 主要富集在 MAPK、PPAR 信号通路和癌症中的蛋白聚糖等关键途径中。此外,使用 CIBERSORT 和 ESTIMATE 算法的分析揭示了 DEDRGs 在塑造免疫微环境方面的关键作用。由与 THCA 预后密切相关的五个基因构成的预后模型具有令人瞩目的预测准确性,并与肿瘤免疫微环境密切相关。值得注意的是,被归类为低风险评分的患者可能从免疫治疗中获益更多。对 DEDRGs 的验证明确强调了 INF2 在 THCA 中的保护作用。

结论

总之,我们的研究描绘了与 DRGs 密切相关的两种可识别的亚型,揭示了 THCA 中免疫浸润和生存预后的深刻差异。我们研究结果的意义延伸到针对 THCA 患者的潜在治疗策略,这可能包括针对 DEDRGs 和预后基因的靶向干预,从而影响二硫键凋亡和免疫微环境。此外,我们的预后模型基于五个基因(ANGPTL7、FIRRE、ODAPH、PROKR1 和 SFRP5)表现出强大的预测能力,这突出了其在指导 THCA 患者个性化治疗方法方面的潜在临床应用价值。

https://cdn.ncbi.nlm.nih.gov/pmc/blobs/91f3/11210228/2692f2e1eb98/aging-16-205897-g001.jpg

文献AI研究员

20分钟写一篇综述,助力文献阅读效率提升50倍。

立即体验

用中文搜PubMed

大模型驱动的PubMed中文搜索引擎

马上搜索

文档翻译

学术文献翻译模型,支持多种主流文档格式。

立即体验