Suppr超能文献

揭示 verbascoside 通过靶向 sortase A 来抑制 MRSA 致病性的功效。

Unraveling the efficacy of verbascoside in thwarting MRSA pathogenicity by targeting sortase A.

机构信息

Changchun University of Chinese Medicine, Changchun, China.

The First Affiliated Hospital of Zhengzhou University, Zhengzhou, China.

出版信息

Appl Microbiol Biotechnol. 2024 Jun 5;108(1):360. doi: 10.1007/s00253-024-13202-6.

Abstract

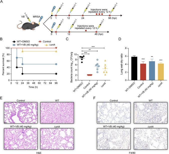
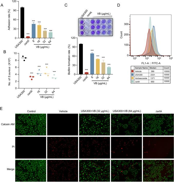
In the fight against hospital-acquired infections, the challenge posed by methicillin-resistant Staphylococcus aureus (MRSA) necessitates the development of novel treatment methods. This study focused on undermining the virulence of S. aureus, especially by targeting surface proteins crucial for bacterial adherence and evasion of the immune system. A primary aspect of our approach involves inhibiting sortase A (SrtA), a vital enzyme for attaching microbial surface components recognizing adhesive matrix molecules (MSCRAMMs) to the bacterial cell wall, thereby reducing the pathogenicity of S. aureus. Verbascoside, a phenylethanoid glycoside, was found to be an effective SrtA inhibitor in our research. Advanced fluorescence quenching and molecular docking studies revealed a specific interaction between verbascoside and SrtA, pinpointing the critical active sites involved in this interaction. This molecular interaction significantly impedes the SrtA-mediated attachment of MSCRAMMs, resulting in a substantial reduction in bacterial adhesion, invasion, and biofilm formation. The effectiveness of verbascoside has also been demonstrated in vivo, as shown by its considerable protective effects on pneumonia and Galleria mellonella (wax moth) infection models. These findings underscore the potential of verbascoside as a promising component in new antivirulence therapies for S. aureus infections. By targeting crucial virulence factors such as SrtA, agents such as verbascoside constitute a strategic and potent approach for tackling antibiotic resistance worldwide. KEY POINTS: • Verbascoside inhibits SrtA, reducing S. aureus adhesion and biofilm formation. • In vivo studies demonstrated the efficacy of verbascoside against S. aureus infections. • Targeting virulence factors such as SrtA offers new avenues against antibiotic resistance.

摘要

在与医院获得性感染作斗争的过程中,耐甲氧西林金黄色葡萄球菌(MRSA)带来的挑战需要开发新的治疗方法。本研究侧重于削弱金黄色葡萄球菌的毒力,特别是通过靶向对细菌黏附和逃避免疫系统至关重要的表面蛋白。我们方法的一个主要方面涉及抑制天冬酰胺酰基内肽酶 A(SrtA),这是一种将微生物表面成分识别黏附基质分子(MSCRAMMs)附着到细菌细胞壁上的关键酶,从而降低金黄色葡萄球菌的致病性。在我们的研究中,苯乙醇苷类化合物毛蕊花糖苷被发现是一种有效的 SrtA 抑制剂。先进的荧光猝灭和分子对接研究揭示了毛蕊花糖苷与 SrtA 之间的特异性相互作用,确定了参与这种相互作用的关键活性位点。这种分子相互作用显著阻碍了 SrtA 介导的 MSCRAMMs 的附着,导致细菌黏附、侵袭和生物膜形成的大量减少。毛蕊花糖苷在体内的有效性也得到了证实,其在肺炎和大蜡螟(蜡蛾)感染模型中表现出显著的保护作用。这些发现强调了毛蕊花糖苷作为治疗金黄色葡萄球菌感染的新型抗毒力治疗的潜在用途。通过靶向 SrtA 等关键毒力因子,毛蕊花糖苷等药物构成了一种针对全球抗生素耐药性的战略和有效方法。要点: • 毛蕊花糖苷抑制 SrtA,减少金黄色葡萄球菌的黏附和生物膜形成。 • 体内研究证明了毛蕊花糖苷对金黄色葡萄球菌感染的疗效。 • 靶向 SrtA 等毒力因子为对抗抗生素耐药性提供了新途径。

https://cdn.ncbi.nlm.nih.gov/pmc/blobs/f032/11153306/8effaa1de415/253_2024_13202_Fig1_HTML.jpg

文献AI研究员

20分钟写一篇综述,助力文献阅读效率提升50倍。

立即体验

用中文搜PubMed

大模型驱动的PubMed中文搜索引擎

马上搜索

文档翻译

学术文献翻译模型,支持多种主流文档格式。

立即体验