Suppr超能文献

半胱氨酰白三烯受体-1 作为一种潜在的靶点,用于在慢性血吸虫病的小鼠模型中进行宿主导向治疗。

Cysteinyl leukotriene receptor-1 as a potential target for host-directed therapy during chronic schistosomiasis in murine model.

机构信息

Institute of Infectious Diseases and Molecular Medicine (IDM), Department of Pathology, Division of Immunology and South African Medical Research Council (SAMRC) Immunology of Infectious Diseases, Faculty of Health Sciences, University of Cape Town, Cape Town, South Africa.

International Centre for Genetic Engineering and Biotechnology (ICGEB), Cape Town Component, Cape Town, South Africa.

出版信息

Front Immunol. 2024 May 22;15:1279043. doi: 10.3389/fimmu.2024.1279043. eCollection 2024.

Abstract

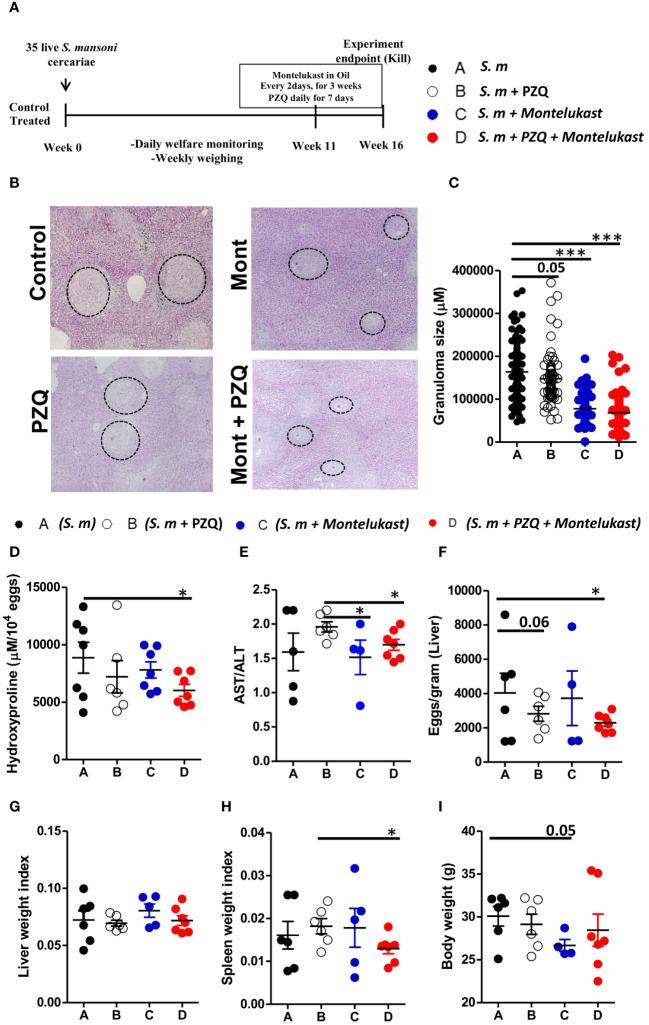
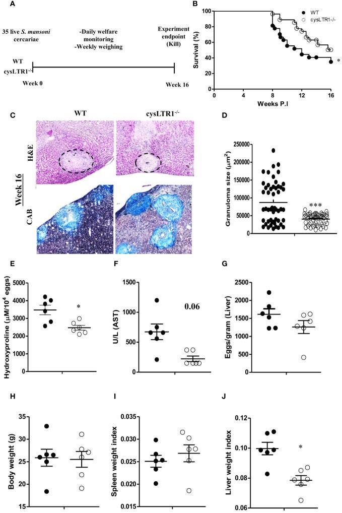
Schistosomiasis remains the most devastating neglected tropical disease, affecting over 240 million people world-wide. The disease is caused by the eggs laid by mature female worms that are trapped in host's tissues, resulting in chronic Th2 driven fibrogranulmatous pathology. Although the disease can be treated with a relatively inexpensive drug, praziquantel (PZQ), re-infections remain a major problem in endemic areas. There is a need for new therapeutic drugs and alternative drug treatments for schistosomiasis. The current study hypothesized that cysteinyl leukotrienes (cysLTs) could mediate fibroproliferative pathology during schistosomiasis. Cysteinyl leukotrienes (cysLTs) are potent lipid mediators that are known to be key players in inflammatory diseases, such as asthma and allergic rhinitis. The present study aimed to investigate the role of cysLTR1 during experimental acute and chronic schistosomiasis using cysLTR1 mice, as well as the use of cysLTR1 inhibitor (Montelukast) to assess immune responses during chronic infection. Mice deficient of cysLTR1 and littermate control mice were infected with either high or low dose of to achieve chronic or acute schistosomiasis, respectively. Hepatic granulomatous inflammation, hepatic fibrosis and IL-4 production in the liver was significantly reduced in mice lacking cysLTR1 during chronic schistosomiasis, while reduced liver pathology was observed during acute schistosomiasis. Pharmacological blockade of cysLTR1 using montelukast in combination with PZQ reduced hepatic inflammation and parasite egg burden in chronically infected mice. Combination therapy led to the expansion of Tregs in chronically infected mice. We show that the disruption of cysLTR1 is dispensable for host survival during schistosomiasis, suggesting an important role cysLTR1 may play during early immunity against schistosomiasis. Our findings revealed that the combination of montelukast and PZQ could be a potential prophylactic treatment for chronic schistosomiasis by reducing fibrogranulomatous pathology in mice. In conclusion, the present study demonstrated that cysLTR1 is a potential target for host-directed therapy to ameliorate fibrogranulomatous pathology in the liver during chronic and acute schistosomiasis in mice.

摘要

血吸虫病仍然是最具破坏性的被忽视的热带病,影响全球超过 2.4 亿人。这种疾病是由成熟雌性蠕虫产卵引起的,这些卵被困在宿主组织中,导致慢性 Th2 驱动的纤维肉芽病理学。尽管可以用相对便宜的药物吡喹酮(PZQ)治疗这种疾病,但在流行地区,再次感染仍然是一个主要问题。需要新的治疗药物和替代药物治疗血吸虫病。本研究假设半胱氨酰白三烯(cysLTs)可介导血吸虫病期间的纤维增生性病理学。半胱氨酰白三烯(cysLTs)是一种有效的脂质介质,已知是哮喘和过敏性鼻炎等炎症性疾病的关键参与者。本研究旨在使用 cysLTR1 小鼠研究 cysLTR1 在实验性急性和慢性血吸虫病中的作用,以及使用 cysLTR1 抑制剂(孟鲁司特)评估慢性感染期间的免疫反应。缺乏 cysLTR1 的小鼠和同窝对照小鼠分别用高或低剂量感染以分别实现慢性或急性血吸虫病。在慢性血吸虫病中,缺乏 cysLTR1 的小鼠肝脏中的肝肉芽肿炎症、肝纤维化和肝脏中 IL-4 产生显著减少,而在急性血吸虫病中观察到肝病理学减少。用孟鲁司特抑制 cysLTR1 的药理阻断联合 PZQ 可减少慢性感染小鼠的肝炎症和寄生虫卵负荷。联合治疗导致慢性感染小鼠中 Tregs 的扩张。我们表明,在血吸虫病期间,破坏 cysLTR1 对宿主存活是可有可无的,这表明 cysLTR1 在早期针对血吸虫病的免疫中可能发挥重要作用。我们的发现表明,孟鲁司特和 PZQ 的联合应用可能通过减少小鼠肝脏中的纤维肉芽病理学,成为慢性血吸虫病的潜在预防治疗方法。总之,本研究表明 cysLTR1 是一种潜在的宿主定向治疗靶点,可改善小鼠慢性和急性血吸虫病肝纤维肉芽病理学。

https://cdn.ncbi.nlm.nih.gov/pmc/blobs/04df/11150569/dcf63e1cbc19/fimmu-15-1279043-g001.jpg

文献AI研究员

20分钟写一篇综述,助力文献阅读效率提升50倍。

立即体验

用中文搜PubMed

大模型驱动的PubMed中文搜索引擎

马上搜索

文档翻译

学术文献翻译模型,支持多种主流文档格式。

立即体验