Suppr超能文献

S100A11通过桥粒-连环蛋白-TCF信号通路参与结直肠癌的进展。

S100A11 is involved in the progression of colorectal cancer through the desmosome-catenin-TCF signaling pathway.

作者信息

Zhou Jin, Murata Hitoshi, Tomonobu Nahoko, Mizuta Naoko, Yamakawa Atsuko, Yamamoto Ken-Ichi, Kinoshita Rie, Sakaguchi Masakiyo

机构信息

Department of Cell Biology, Okayama University Graduate School of Medicine, Dentistry and Pharmaceutical Sciences, 2-5-1 Shikata-Cho, Kita-Ku, Okayama, 700-8558, Japan.

Medical Oncology Department of Gastrointestinal Tumors, Liaoning Cancer Hospital & Institute, Cancer Hospital of the Dalian University of Technology, Shenyang, Liaoning, China.

出版信息

In Vitro Cell Dev Biol Anim. 2024 Dec;60(10):1138-1149. doi: 10.1007/s11626-024-00930-2. Epub 2024 Jun 6.

Abstract

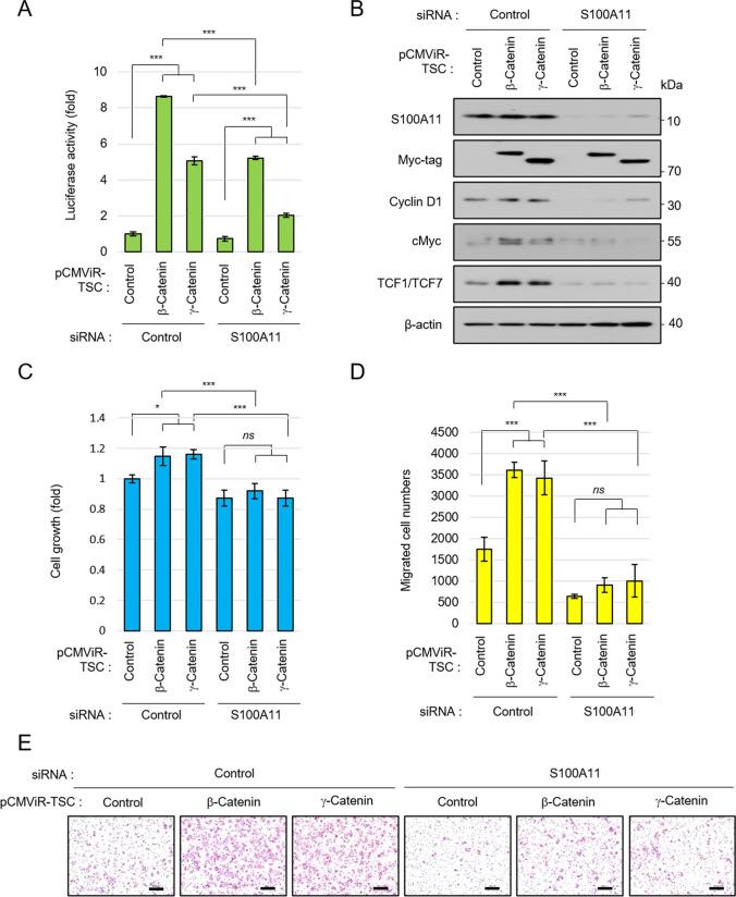
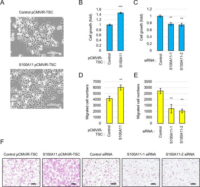
Compiling evidence has indicated that S100A11 expression at high levels is closely associated with various cancer species. Consistent with the results reported elsewhere, we have also revealed that S100A11 is highly expressed in squamous cell carcinoma, mesothelioma, and pancreatic cancers and plays a crucial role in cancer progression when secreted into extracellular fluid. Those studies are all focused on the extracellular role of S100A11. However, most of S100A11 is still present within cancer cells, although the intracellular role of S100A11 in cancer cells has not been fully elucidated. Thus, we aimed to investigate S100A11 functions within cancer cells, primarily focusing on colorectal cancer cells, whose S100A11 is abundantly present in cells and still poorly studied cancer for the protein. Our efforts revealed that overexpression of S100A11 promotes proliferation and migration, and downregulation inversely dampens those cancer behaviors. To clarify how intracellular S100A11 aids cancer cell activation, we tried to identify S100A11 binding proteins, resulting in novel binding partners in the inner membrane, many of which are desmosome proteins. Our molecular approach defined that S100A11 regulates the expression level of DSG1, a component protein of desmosome, by which S100A11 activates the TCF pathway via promoting nuclear translocation of γ-catenin from the desmosome. The identified new pathway greatly helps to comprehend S100A11's nature in colorectal cancers and others.

摘要

汇集证据表明,高水平的S100A11表达与多种癌症密切相关。与其他地方报道的结果一致,我们还发现S100A11在鳞状细胞癌、间皮瘤和胰腺癌中高表达,当分泌到细胞外液中时在癌症进展中起关键作用。这些研究都集中在S100A11的细胞外作用上。然而,尽管S100A11在癌细胞中的细胞内作用尚未完全阐明,但大部分S100A11仍存在于癌细胞内。因此,我们旨在研究S100A11在癌细胞内的功能,主要聚焦于结肠直肠癌细胞,其细胞中S100A11大量存在,且针对该蛋白的研究仍较少。我们的研究发现,S100A11的过表达促进增殖和迁移,而下调则相反地抑制这些癌症行为。为了阐明细胞内的S100A11如何促进癌细胞活化,我们试图鉴定S100A11结合蛋白,结果在内膜中发现了新的结合伙伴,其中许多是桥粒蛋白。我们的分子方法确定,S100A11调节桥粒组成蛋白DSG1的表达水平,通过促进γ-连环蛋白从桥粒向细胞核的转位,S100A11激活TCF通路。所确定的新通路极大地有助于理解S100A11在结直肠癌和其他癌症中的性质。

https://cdn.ncbi.nlm.nih.gov/pmc/blobs/87e1/11655616/b5d0c42971f0/11626_2024_930_Fig1_HTML.jpg

文献AI研究员

20分钟写一篇综述,助力文献阅读效率提升50倍。

立即体验

用中文搜PubMed

大模型驱动的PubMed中文搜索引擎

马上搜索

文档翻译

学术文献翻译模型,支持多种主流文档格式。

立即体验