Suppr超能文献

Linc00239通过miR-204-5p/RAB22A轴促进透明细胞肾细胞癌的进展。

Linc00239 Facilitates the Progress of Clear Cell Renal Cell Carcinoma via the miR-204-5p/RAB22A Axis.

作者信息

Cheng Cheng, Lin Shuangquan, Zhu Anyi, Hong Zhengdong, Shi Zimin, Deng Huanhuan, Zhang Gan

机构信息

Department of Urology, The Second Affiliated Hospital of Nanchang University, No. 1 Minde Road, Nanchang, 330006, Jiangxi, China.

出版信息

Mol Biotechnol. 2025 Jun;67(6):2357-2366. doi: 10.1007/s12033-024-01202-w. Epub 2024 Jun 8.

Abstract

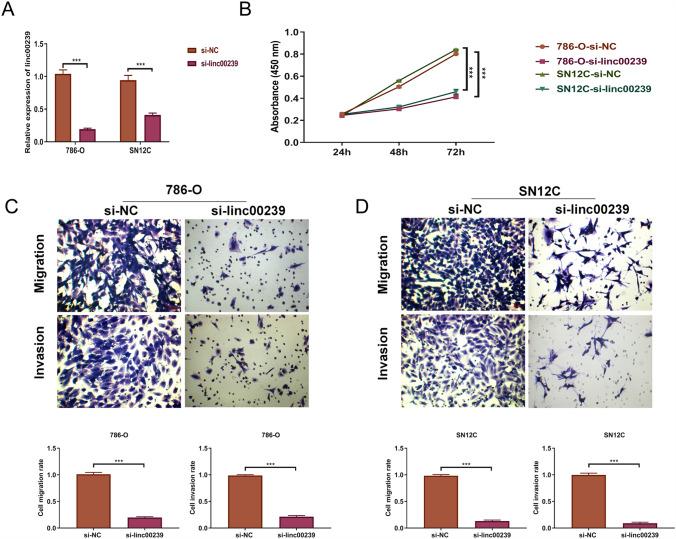
Long intergenic non-coding RNA 239 (Linc00239) acts as an oncogene in colorectal cancer (CRC), esophageal squamous cell carcinoma, and acute myeloid leukemia cells. However, its role and regulatory mechanisms in clear cell renal cell carcinoma (ccRCC) remain unknown. We used StarBase and The Cancer Genome Atlas databases to evaluate Linc00239 expression and its effect on ccRCC. Furthermore, the function of Linc00239 in ccRCC proliferation and metastasis was analyzed using Cell Counting Kit-8 and Transwell assays following Linc00239 knockdown. Subsequently, the Linc00239-miRNA-mRNA regulatory associations were selected based on miRanda, miTarbase, and previous references, and their expression levels and binding relationship were further validated using quantitative real-time polymerase chain reaction, western blotting and dual-luciferase reporter gene assay. Additionally, we transfected a miRNA inhibitor to evaluate whether the miR-204-5p/RAB22A (Ras-related proteins in brain 22a) axis was involved in Linc00239 function. Linc00239 was elevated in ccRCC and correlated with poor prognosis. Linc00239 knockdown inhibited ccRCC progression. Additionally, Linc00239 inhibition elevated miR-204-5p expression and repressed RAB22A levels. Moreover, miR-204-5p inhibitors attenuated this inhibitory effect on proliferation, migration, invasion, and RAB22A level when Linc00239 was knocked down. Linc00239 promotes ccRCC proliferation and metastasis by elevating RAB22A expression through the adsorption of miR-204-5p, which provides a clue for the diagnosis and treatment of ccRCC.

摘要

长链基因间非编码RNA 239(Linc00239)在结直肠癌(CRC)、食管鳞状细胞癌和急性髓系白血病细胞中作为癌基因发挥作用。然而,其在透明细胞肾细胞癌(ccRCC)中的作用和调控机制仍不清楚。我们使用StarBase和癌症基因组图谱数据库评估Linc00239的表达及其对ccRCC的影响。此外,在敲低Linc00239后,使用细胞计数试剂盒8和Transwell实验分析Linc00239在ccRCC增殖和转移中的功能。随后,基于miRanda、miTarbase和先前的参考文献选择Linc00239-miRNA-mRNA调控关联,并使用定量实时聚合酶链反应、蛋白质免疫印迹法和双荧光素酶报告基因实验进一步验证它们的表达水平和结合关系。此外,我们转染了一种miRNA抑制剂,以评估miR-204-5p/RAB22A(脑内Ras相关蛋白22a)轴是否参与Linc00239的功能。Linc00239在ccRCC中表达升高且与预后不良相关。敲低Linc00239可抑制ccRCC进展。此外,抑制Linc00239可提高miR-204-5p的表达并降低RAB22A水平。而且,当Linc00239被敲低时,miR-204-5p抑制剂减弱了对增殖、迁移、侵袭和RAB22A水平的抑制作用。Linc00239通过吸附miR-204-5p提高RAB22A表达来促进ccRCC增殖和转移,这为ccRCC的诊断和治疗提供了线索。

https://cdn.ncbi.nlm.nih.gov/pmc/blobs/ec95/12055932/38235e4fc94d/12033_2024_1202_Fig1_HTML.jpg

文献AI研究员

20分钟写一篇综述,助力文献阅读效率提升50倍。

立即体验

用中文搜PubMed

大模型驱动的PubMed中文搜索引擎

马上搜索

文档翻译

学术文献翻译模型,支持多种主流文档格式。

立即体验