Suppr超能文献

产酸克雷伯菌通过多种依赖于微生物组背景的机制抑制沙门氏菌感染。

Klebsiella oxytoca inhibits Salmonella infection through multiple microbiota-context-dependent mechanisms.

机构信息

Department of Microbial Immune Regulation, Helmholtz Center for Infection Research, Braunschweig, Germany.

ESF International Graduate School on Analysis, Imaging and Modelling of Neuronal and Inflammatory Processes, Otto-von-Guericke University, Magdeburg, Germany.

出版信息

Nat Microbiol. 2024 Jul;9(7):1792-1811. doi: 10.1038/s41564-024-01710-0. Epub 2024 Jun 11.

Abstract

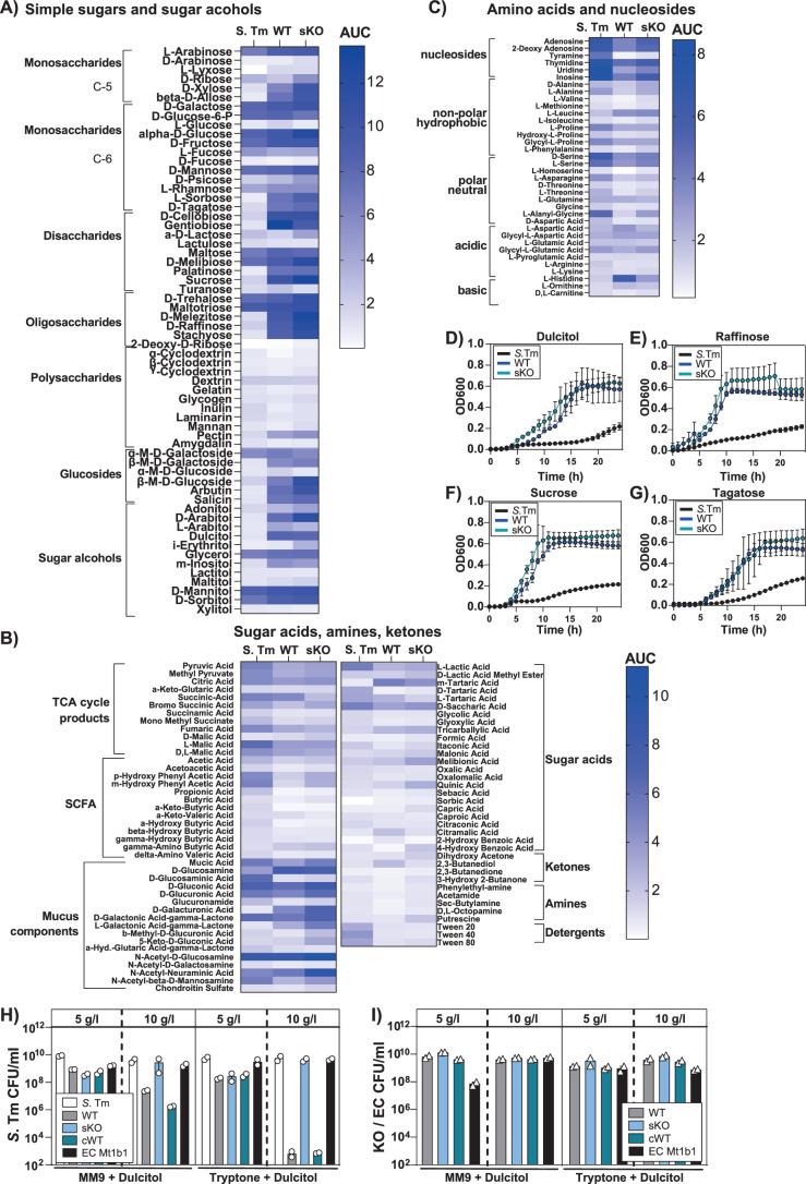
The Klebsiella oxytoca species complex is part of the human microbiome, especially during infancy and childhood. K. oxytoca species complex strains can produce enterotoxins, namely, tilimycin and tilivalline, while also contributing to colonization resistance (CR). The relationship between these seemingly contradictory roles is not well understood. Here, by coupling ex vivo assays with CRISPR-mutagenesis and various mouse models, we show that K. oxytoca provides CR against Salmonella Typhimurium. In vitro, the antimicrobial activity against various Salmonella strains depended on tilimycin production and was induced by various simple carbohydrates. In vivo, CR against Salmonella depended on toxin production in germ-free mice, while it was largely toxin-independent in mice with residual microbiota. This was linked to the relative levels of toxin-inducing carbohydrates in vivo. Finally, dulcitol utilization was essential for toxin-independent CR in gnotobiotic mice. Together, this demonstrates that nutrient availability is key to both toxin-dependent and substrate-driven competition between K. oxytoca and Salmonella.

摘要

产酸克雷伯菌复合体是人类微生物组的一部分,尤其是在婴儿和儿童时期。产酸克雷伯菌复合体菌株可以产生肠毒素,即替来霉素和替利万汀,同时也有助于定植抗力(CR)。然而,这些看似矛盾的作用之间的关系尚未得到很好的理解。在这里,我们通过将体外测定与 CRISPR 诱变结合使用,并利用各种小鼠模型,表明产酸克雷伯菌可以提供对鼠伤寒沙门氏菌的 CR。在体外,针对各种鼠伤寒沙门氏菌菌株的抗菌活性取决于替来霉素的产生,并受各种简单碳水化合物的诱导。在体内,对沙门氏菌的 CR 依赖于无特定病原体小鼠中的毒素产生,而在具有残留微生物群的小鼠中,CR 在很大程度上与毒素无关。这与体内诱导毒素的碳水化合物的相对水平有关。最后,肌醇利用对于无特定病原体小鼠中的毒素独立的 CR 至关重要。总的来说,这表明营养物质的可用性是产酸克雷伯菌和沙门氏菌之间依赖于毒素和底物驱动的竞争的关键。

https://cdn.ncbi.nlm.nih.gov/pmc/blobs/b25b/11222139/49ec03d82b69/41564_2024_1710_Fig1_HTML.jpg

文献AI研究员

20分钟写一篇综述,助力文献阅读效率提升50倍。

立即体验

用中文搜PubMed

大模型驱动的PubMed中文搜索引擎

马上搜索

文档翻译

学术文献翻译模型,支持多种主流文档格式。

立即体验