Suppr超能文献

短期航天飞行中宿主微生物组结构和免疫反应的纵向多组学分析。

Longitudinal multi-omics analysis of host microbiome architecture and immune responses during short-term spaceflight.

机构信息

Department of Physiology and Biophysics, Weill Cornell Medicine, New York, NY, USA.

The HRH Prince Alwaleed Bin Talal Bin Abdulaziz Alsaud Institute for Computational Biomedicine, Weill Cornell Medicine, New York, NY, USA.

出版信息

Nat Microbiol. 2024 Jul;9(7):1661-1675. doi: 10.1038/s41564-024-01635-8. Epub 2024 Jun 11.

Abstract

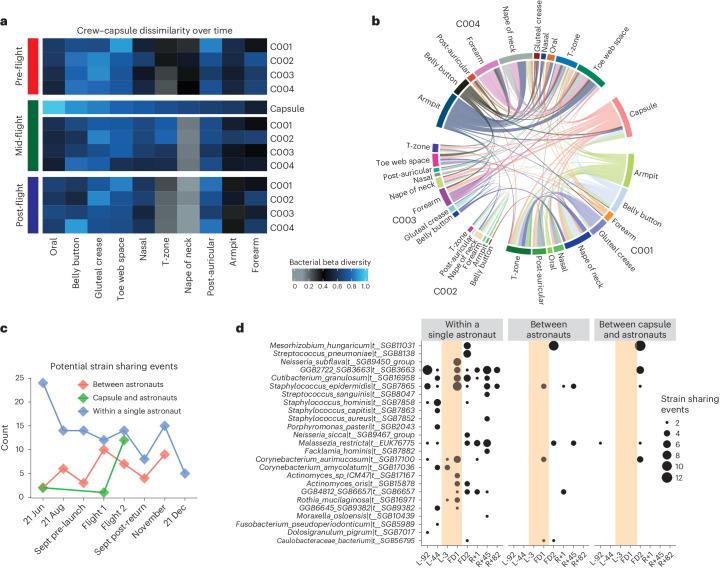
Maintenance of astronaut health during spaceflight will require monitoring and potentially modulating their microbiomes. However, documenting microbial shifts during spaceflight has been difficult due to mission constraints that lead to limited sampling and profiling. Here we executed a six-month longitudinal study to quantify the high-resolution human microbiome response to three days in orbit for four individuals. Using paired metagenomics and metatranscriptomics alongside single-nuclei immune cell profiling, we characterized time-dependent, multikingdom microbiome changes across 750 samples and 10 body sites before, during and after spaceflight at eight timepoints. We found that most alterations were transient across body sites; for example, viruses increased in skin sites mostly during flight. However, longer-term shifts were observed in the oral microbiome, including increased plaque-associated bacteria (for example, Fusobacteriota), which correlated with immune cell gene expression. Further, microbial genes associated with phage activity, toxin-antitoxin systems and stress response were enriched across multiple body sites. In total, this study reveals in-depth characterization of microbiome and immune response shifts experienced by astronauts during short-term spaceflight and the associated changes to the living environment, which can help guide future missions, spacecraft design and space habitat planning.

摘要

在太空飞行期间,维护宇航员的健康将需要监测并可能调节他们的微生物组。然而,由于任务限制导致采样和分析受限,因此难以在太空飞行期间记录微生物的变化。在这里,我们进行了一项为期六个月的纵向研究,以量化四个人在轨道上飞行三天对人类微生物组的高分辨率反应。我们使用配对的宏基因组学和宏转录组学以及单核免疫细胞分析,在八个时间点之前、期间和之后,在 750 个样本和 10 个身体部位上对跨 750 个样本和 10 个身体部位的多领域微生物组变化进行了时间依赖性特征描述。我们发现,大多数变化在身体部位之间是短暂的;例如,在飞行期间,皮肤部位的病毒增加。然而,在口腔微生物组中观察到了更长期的变化,包括与斑块相关的细菌(例如,梭杆菌门)的增加,这与免疫细胞基因表达相关。此外,与噬菌体活性、毒素-抗毒素系统和应激反应相关的微生物基因在多个身体部位中富集。总的来说,这项研究深入描述了宇航员在短期太空飞行期间经历的微生物组和免疫反应变化,以及对生活环境的相关变化,这有助于指导未来的任务、航天器设计和太空栖息地规划。

https://cdn.ncbi.nlm.nih.gov/pmc/blobs/cfc3/11222149/4a5b2eeec601/41564_2024_1635_Fig1_HTML.jpg

文献AI研究员

20分钟写一篇综述,助力文献阅读效率提升50倍。

立即体验

用中文搜PubMed

大模型驱动的PubMed中文搜索引擎

马上搜索

文档翻译

学术文献翻译模型,支持多种主流文档格式。

立即体验