Suppr超能文献

单样本肿瘤亚克隆重建的众包基准测试

Crowd-sourced benchmarking of single-sample tumor subclonal reconstruction.

作者信息

Salcedo Adriana, Tarabichi Maxime, Buchanan Alex, Espiritu Shadrielle M G, Zhang Hongjiu, Zhu Kaiyi, Ou Yang Tai-Hsien, Leshchiner Ignaty, Anastassiou Dimitris, Guan Yuanfang, Jang Gun Ho, Mootor Mohammed F E, Haase Kerstin, Deshwar Amit G, Zou William, Umar Imaad, Dentro Stefan, Wintersinger Jeff A, Chiotti Kami, Demeulemeester Jonas, Jolly Clemency, Sycza Lesia, Ko Minjeong, Wedge David C, Morris Quaid D, Ellrott Kyle, Van Loo Peter, Boutros Paul C

机构信息

Department of Human Genetics, University of California, Los Angeles, CA, USA.

Jonsson Comprehensive Cancer Center, University of California, Los Angeles, CA, USA.

出版信息

Nat Biotechnol. 2025 Apr;43(4):581-592. doi: 10.1038/s41587-024-02250-y. Epub 2024 Jun 11.

Abstract

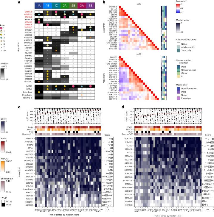
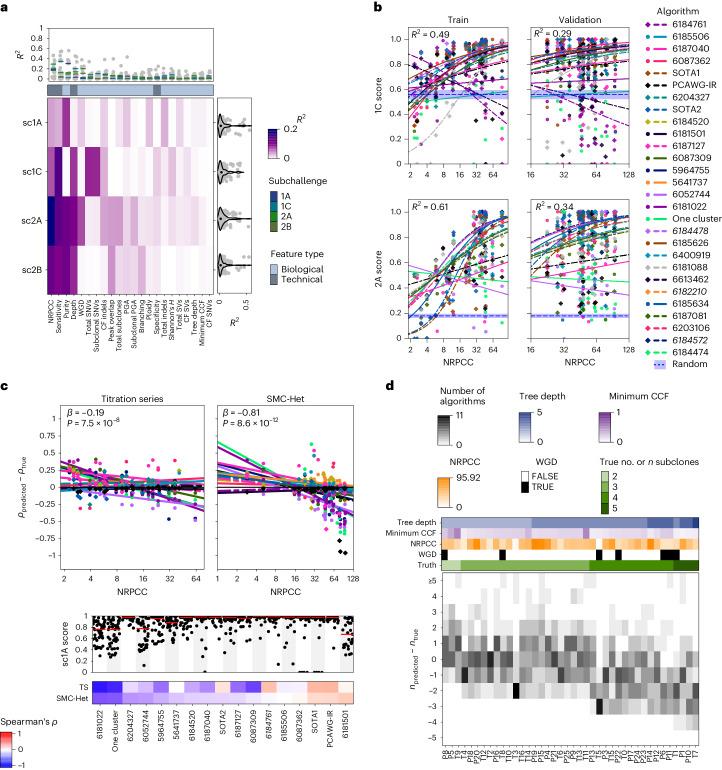
Subclonal reconstruction algorithms use bulk DNA sequencing data to quantify parameters of tumor evolution, allowing an assessment of how cancers initiate, progress and respond to selective pressures. We launched the ICGC-TCGA (International Cancer Genome Consortium-The Cancer Genome Atlas) DREAM Somatic Mutation Calling Tumor Heterogeneity and Evolution Challenge to benchmark existing subclonal reconstruction algorithms. This 7-year community effort used cloud computing to benchmark 31 subclonal reconstruction algorithms on 51 simulated tumors. Algorithms were scored on seven independent tasks, leading to 12,061 total runs. Algorithm choice influenced performance substantially more than tumor features but purity-adjusted read depth, copy-number state and read mappability were associated with the performance of most algorithms on most tasks. No single algorithm was a top performer for all seven tasks and existing ensemble strategies were unable to outperform the best individual methods, highlighting a key research need. All containerized methods, evaluation code and datasets are available to support further assessment of the determinants of subclonal reconstruction accuracy and development of improved methods to understand tumor evolution.

摘要

亚克隆重建算法利用大量DNA测序数据来量化肿瘤进化的参数,从而评估癌症如何启动、进展以及对选择性压力作出反应。我们发起了ICGC-TCGA(国际癌症基因组联盟-癌症基因组图谱)体细胞突变检测肿瘤异质性与进化挑战赛,以对现有的亚克隆重建算法进行基准测试。这项为期7年的社区努力利用云计算对51个模拟肿瘤上的31种亚克隆重建算法进行了基准测试。算法在7个独立任务上进行评分,总共进行了12061次运行。算法选择对性能的影响远大于肿瘤特征,但纯度调整后的读取深度、拷贝数状态和读取可映射性与大多数算法在大多数任务上的性能相关。没有一种算法在所有7个任务中都是最佳表现者,并且现有的集成策略无法超越最佳的单个方法,这凸显了一个关键的研究需求。所有容器化方法、评估代码和数据集均可获取,以支持进一步评估亚克隆重建准确性的决定因素,并开发改进方法来理解肿瘤进化。

https://cdn.ncbi.nlm.nih.gov/pmc/blobs/e511/11994449/2bbf8015b2c8/41587_2024_2250_Fig1_HTML.jpg

文献AI研究员

20分钟写一篇综述,助力文献阅读效率提升50倍。

立即体验

用中文搜PubMed

大模型驱动的PubMed中文搜索引擎

马上搜索

文档翻译

学术文献翻译模型,支持多种主流文档格式。

立即体验