Suppr超能文献

TERRA 转录本定位于长端粒,以调节端粒酶对染色体末端的访问。

TERRA transcripts localize at long telomeres to regulate telomerase access to chromosome ends.

机构信息

Laboratory of Cell Biology and Molecular Genetics, Department CIBIO, University of Trento, via Sommarive 9, 38123 Trento, Italy.

Department of Biochemistry and Molecular Medicine, University of Montreal, 2900 boul. Edouard Montpetit, H3T1J4 Montreal, Canada.

出版信息

Sci Adv. 2024 Jun 14;10(24):eadk4387. doi: 10.1126/sciadv.adk4387. Epub 2024 Jun 12.

Abstract

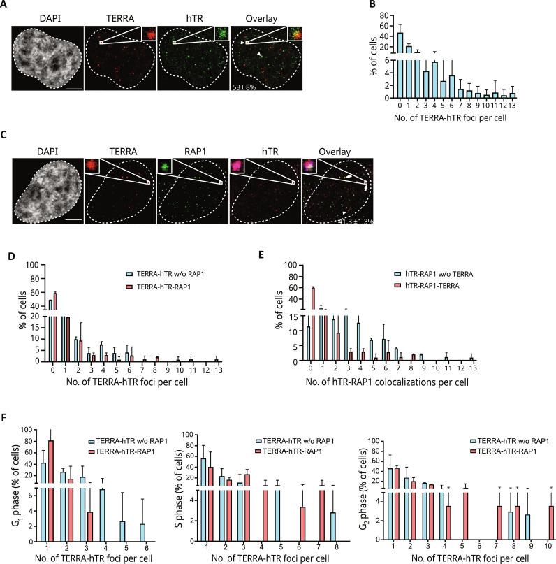
The function of TERRA in the regulation of telomerase in human cells is still debated. While TERRA interacts with telomerase, how it regulates telomerase function remains unknown. Here, we show that TERRA colocalizes with the telomerase RNA subunit hTR in the nucleoplasm and at telomeres during different phases of the cell cycle. We report that TERRA transcripts relocate away from chromosome ends during telomere lengthening, leading to a reduced number of telomeric TERRA-hTR molecules and consequent increase in "TERRA-free" telomerase molecules at telomeres. Using live-cell imaging and super-resolution microscopy, we show that upon transcription, TERRA relocates from its telomere of origin to long chromosome ends. Furthermore, TERRA depletion by antisense oligonucleotides promoted hTR localization to telomeres, leading to increased residence time and extended half-life of hTR molecules at telomeres. Overall, our findings indicate that telomeric TERRA transcripts inhibit telomere elongation by telomerase acting in trans, impairing telomerase access to telomeres that are different from their chromosome end of origin.

摘要

TERRA 在人类细胞中端粒酶调控中的功能仍存在争议。虽然 TERRA 与端粒酶相互作用,但它如何调节端粒酶的功能尚不清楚。在这里,我们显示 TERRA 在细胞周期的不同阶段与端粒酶 RNA 亚基 hTR 在核质和端粒中共定位。我们报告说,在端粒延长过程中,TERRA 转录本从染色体末端重新定位,导致端粒处的端粒 TERRA-hTR 分子数量减少,从而导致端粒上的“无 TERRA”端粒酶分子增加。通过活细胞成像和超分辨率显微镜,我们表明,在转录过程中,TERRA 从其起源的端粒重新定位到长染色体末端。此外,通过反义寡核苷酸耗竭 TERRA 促进 hTR 向端粒定位,导致 hTR 分子在端粒上的停留时间延长和半衰期延长。总的来说,我们的研究结果表明,端粒 TERRA 转录本通过转位作用抑制端粒酶介导的端粒延伸,从而损害端粒酶对与其起源的染色体末端不同的端粒的进入。

https://cdn.ncbi.nlm.nih.gov/pmc/blobs/183b/11168465/b7e28effed86/sciadv.adk4387-f1.jpg

文献AI研究员

20分钟写一篇综述,助力文献阅读效率提升50倍。

立即体验

用中文搜PubMed

大模型驱动的PubMed中文搜索引擎

马上搜索

文档翻译

学术文献翻译模型,支持多种主流文档格式。

立即体验