Suppr超能文献

狐 ACE2 与不同沙贝科冠状病毒 RBD 结合和结构基础。

The binding and structural basis of fox ACE2 to RBDs from different sarbecoviruses.

机构信息

State Key Laboratory of Virology and Hubei Province Key Laboratory of Allergy and Immunology, Institute of Medical Virology, TaiKang Medical School (School of Basic Medical Sciences), Wuhan University, Wuhan, 430071, China.

CAS Key Laboratory of Pathogen Microbiology and Immunology, Institute of Microbiology, Chinese Academy of Sciences, Beijing, 100101, China; Beijing Life Science Academy, Beijing, 102209, China.

出版信息

Virol Sin. 2024 Aug;39(4):609-618. doi: 10.1016/j.virs.2024.06.004. Epub 2024 Jun 10.

Abstract

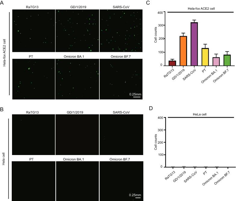
Foxes are susceptible to SARS-CoV-2 in laboratory settings, and there have also been reports of natural infections of both SARS-CoV and SARS-CoV-2 in foxes. In this study, we assessed the binding capacities of fox ACE2 to important sarbecoviruses, including SARS-CoV, SARS-CoV-2, and animal-origin SARS-CoV-2 related viruses. Our findings demonstrated that fox ACE2 exhibits broad binding capabilities to receptor-binding domains (RBDs) of sarbecoviruses. We further determined the cryo-EM structures of fox ACE2 complexed with RBDs of SARS-CoV, SARS-CoV-2 prototype (PT), and Omicron BF.7. Through structural analysis, we identified that the K417 mutation can weaken the ability of SARS-CoV-2 sub-variants to bind to fox ACE2, thereby reducing the susceptibility of foxes to SARS-CoV-2 sub-variants. In addition, the Y498 residue in the SARS-CoV RBD plays a crucial role in forming a vital cation-π interaction with K353 in the fox ACE2 receptor. This interaction is the primary determinant for the higher affinity of the SARS-CoV RBD compared to that of the SARS-CoV-2 PT RBD. These results indicate that foxes serve as potential hosts for numerous sarbecoviruses, highlighting the critical importance of surveillance efforts.

摘要

狐狸在实验室环境中易感染 SARS-CoV-2,也有报道称狐狸自然感染 SARS-CoV 和 SARS-CoV-2。在这项研究中,我们评估了狐狸 ACE2 与重要的沙贝科病毒(包括 SARS-CoV、SARS-CoV-2 和动物源性 SARS-CoV-2 相关病毒)的结合能力。我们的研究结果表明,狐狸 ACE2 对沙贝科病毒的受体结合域(RBD)具有广泛的结合能力。我们进一步确定了狐狸 ACE2 与 SARS-CoV、SARS-CoV-2 原型(PT)和奥密克戎 BF.7 的 RBD 复合物的冷冻电镜结构。通过结构分析,我们发现 K417 突变可以削弱 SARS-CoV-2 亚变体与狐狸 ACE2 结合的能力,从而降低狐狸对 SARS-CoV-2 亚变体的易感性。此外,SARS-CoV RBD 中的 Y498 残基在与狐狸 ACE2 受体中的 K353 形成关键的阳离子-π 相互作用中起着至关重要的作用。这种相互作用是 SARS-CoV RBD 比 SARS-CoV-2 PT RBD 具有更高亲和力的主要决定因素。这些结果表明,狐狸可能是多种沙贝科病毒的潜在宿主,这突显了监测工作的重要性。

https://cdn.ncbi.nlm.nih.gov/pmc/blobs/ffeb/11401476/cea3c317e16a/gr1.jpg

文献AI研究员

20分钟写一篇综述,助力文献阅读效率提升50倍。

立即体验

用中文搜PubMed

大模型驱动的PubMed中文搜索引擎

马上搜索

文档翻译

学术文献翻译模型,支持多种主流文档格式。

立即体验