Suppr超能文献

细胞膜杂化脂质纳米囊泡通过促进免疫原性细胞死亡和cGAS激活增强固有免疫以实现协同免疫治疗。

Cell Membrane Hybrid Lipid Nanovesicles Enhance Innate Immunity for Synergistic Immunotherapy by Promoting Immunogenic Cell Death and cGAS Activation.

作者信息

Qian Ruijie, Guo Yawen, Wang Ruihua, Wang Shuai, Gao Xuemei, Zhu Ziyang, Wang Kun, Zhu Ke, Jia Baosong, Chen Yijian, Wang Zhiyu, Ren Jianzhuang, Duan Xuhua, Han Xinwei

机构信息

Department of Interventional Radiology, The First Affiliated Hospital of Zhengzhou University, Zhengzhou, China.

Department of Immuno-Oncology, The Fourth Hospital of Hebei Medical University, Shijiazhuang, Hebei, China.

出版信息

Biomater Res. 2024 Jun 12;28:0038. doi: 10.34133/bmr.0038. eCollection 2024.

Abstract

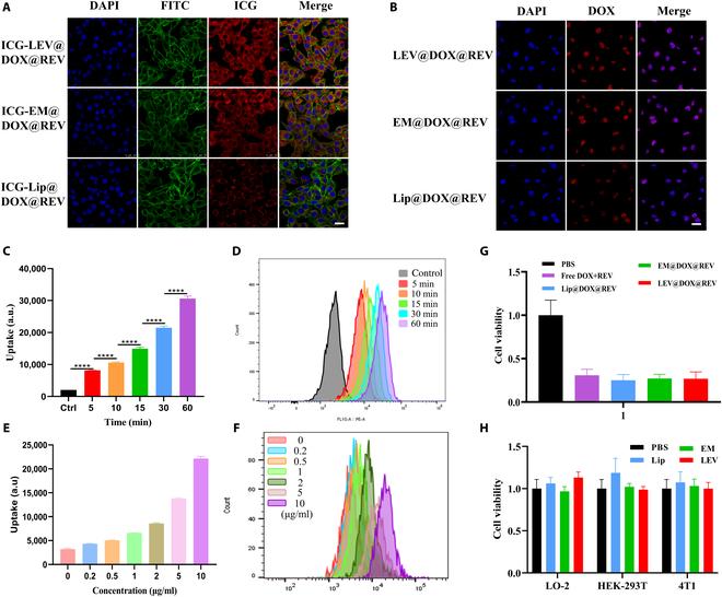
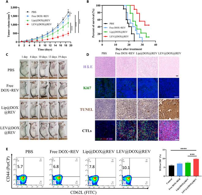
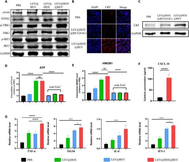
Immunotherapy shows great therapeutic potential for long-term protection against tumor relapse and metastasis. Innate immune sensors, such as cyclic GMP-AMP synthase (cGAS) and stimulator of interferon genes (STING), dissolve DNA and induce type I interferon. Through activation of the cGAS/STING pathway, chemotherapy drugs and reversine (REV) may provide synergetic anti-tumor effects. Here, we prepared drug-loaded cell membrane hybrid lipid nanovesicles (LEVs) (designated LEV@DOX@REV) by fusion of cell membranes, phospholipids, doxorubicin (DOX), and REV, to realize accurate delivery to tumors and chemo-immunotherapy. The cell membranes of LEVs confer "homing" abilities. DOX can induce immunogenic cell death as a result of its specific immunomodulatory effects, which promotes the maturation of immune cells and improves the microenvironment of the immune system. REV is proven to efficiently activate cGAS/STING signaling, thereby enhancing the immune system. The antitumor efficacy of LEV@DOX@REV was evaluated in a 4T1 subcutaneous tumor xenograft model, a distant metastatic tumor model, and a liver metastatic tumor model. LEV@DOX@REV facilitated the infiltration of cytotoxic T lymphocytes within tumors, increased the secretion of proinflammatory cytokines, and modified the tumor microenvironment. In conclusion, LEV@DOX@REV displayed favorable antitumor effects and extended the survival of tumor-bearing mice. We therefore successfully developed nanoparticles capable of enhancing immune activation that have potential therapeutic applications for cancer immunotherapy.

摘要

免疫疗法在长期预防肿瘤复发和转移方面显示出巨大的治疗潜力。天然免疫传感器,如环磷酸鸟苷-腺苷合成酶(cGAS)和干扰素基因刺激因子(STING),可溶解DNA并诱导I型干扰素产生。通过激活cGAS/STING通路,化疗药物和雷弗菌素(REV)可能提供协同抗肿瘤作用。在此,我们通过细胞膜、磷脂、阿霉素(DOX)和REV融合制备了载药细胞膜杂化脂质纳米囊泡(LEVs)(命名为LEV@DOX@REV),以实现对肿瘤的精准递送和化学免疫治疗。LEVs的细胞膜赋予其“归巢”能力。DOX因其特定的免疫调节作用可诱导免疫原性细胞死亡,促进免疫细胞成熟并改善免疫系统微环境。已证实REV能有效激活cGAS/STING信号通路,从而增强免疫系统。在4T1皮下肿瘤异种移植模型、远处转移肿瘤模型和肝转移肿瘤模型中评估了LEV@DOX@REV的抗肿瘤疗效。LEV@DOX@REV促进了细胞毒性T淋巴细胞在肿瘤内的浸润,增加了促炎细胞因子的分泌,并改变了肿瘤微环境。总之,LEV@DOX@REV显示出良好的抗肿瘤效果并延长了荷瘤小鼠的生存期。因此,我们成功开发出了能够增强免疫激活的纳米颗粒,其在癌症免疫治疗中具有潜在的治疗应用价值。

https://cdn.ncbi.nlm.nih.gov/pmc/blobs/2a60/11168305/5b7476be93cd/bmr.0038.fig.001.jpg

文献AI研究员

20分钟写一篇综述,助力文献阅读效率提升50倍。

立即体验

用中文搜PubMed

大模型驱动的PubMed中文搜索引擎

马上搜索

文档翻译

学术文献翻译模型,支持多种主流文档格式。

立即体验