Suppr超能文献

通过CRISPR/Cas9编辑生成具有明确记忆表型的通用抗CD19嵌合抗原受体T细胞及其转录组安全性评估。

Generating universal anti-CD19 CAR T cells with a defined memory phenotype by CRISPR/Cas9 editing and safety evaluation of the transcriptome.

作者信息

Pavlovic Kristina, Carmona-Luque MDolores, Corsi Giulia I, Maldonado-Pérez Noelia, Molina-Estevez Francisco J, Peralbo-Santaella Esther, Cortijo-Gutiérrez Marina, Justicia-Lirio Pedro, Tristán-Manzano María, Ronco-Díaz Víctor, Ballesteros-Ribelles Antonio, Millán-López Alejandro, Heredia-Velázquez Paula, Fuster-García Carla, Cathomen Toni, Seemann Stefan E, Gorodkin Jan, Martin Francisco, Herrera Concha, Benabdellah Karim

机构信息

Department of Genomic Medicine, Pfizer-University of Granada-Andalusian Regional Government Centre for Genomics and Oncological Research (GENYO), Granada, Spain.

Cell Therapy Group, Maimonides Institute of Biomedical Research in Cordoba (IMIBIC), Cordoba, Spain.

出版信息

Front Immunol. 2024 May 29;15:1401683. doi: 10.3389/fimmu.2024.1401683. eCollection 2024.

Abstract

INTRODUCTION

Chimeric antigen receptor-expressing T cells (CAR T cells) have revolutionized cancer treatment, particularly in B cell malignancies. However, the use of autologous T cells for CAR T therapy presents several limitations, including high costs, variable efficacy, and adverse effects linked to cell phenotype.

METHODS

To overcome these challenges, we developed a strategy to generate universal and safe anti-CD19 CAR T cells with a defined memory phenotype. Our approach utilizes CRISPR/Cas9 technology to target and eliminate the and genes, reducing graft-versus-host and host-versus-graft responses. Additionally, we selected less differentiated T cells to improve the stability and persistence of the universal CAR T cells. The safety of this method was assessed using our CRISPRroots transcriptome analysis pipeline, which ensures successful gene knockout and the absence of unintended off-target effects on gene expression or transcriptome sequence.

RESULTS

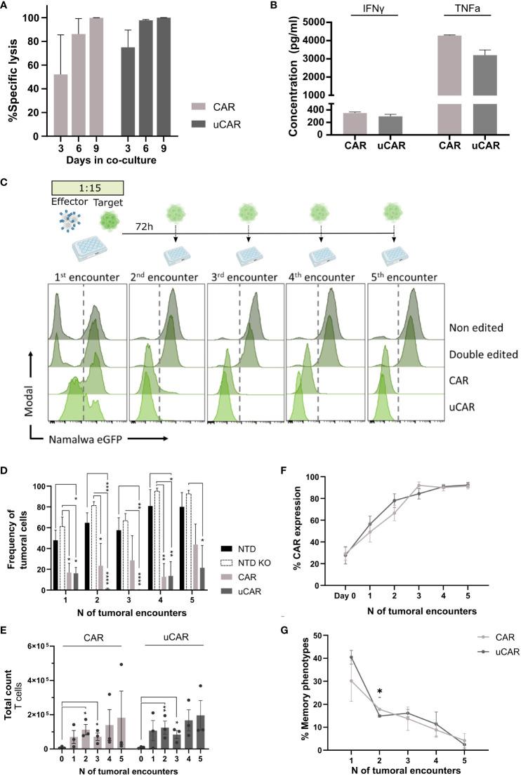
experiments demonstrated the successful generation of functional universal CAR T cells. These cells exhibited potent lytic activity against tumor cells and a reduced cytokine secretion profile. The CRISPRroots analysis confirmed effective gene knockout and no unintended off-target effects, validating it as a pioneering tool for on/off-target and transcriptome analysis in genome editing experiments.

DISCUSSION

Our findings establish a robust pipeline for manufacturing safe, universal CAR T cells with a favorable memory phenotype. This approach has the potential to address the current limitations of autologous CAR T cell therapy, offering a more stable and persistent treatment option with reduced adverse effects. The use of CRISPRroots enhances the reliability and safety of gene editing in the development of CAR T cell therapies.

CONCLUSION

We have developed a potent and reliable method for producing universal CAR T cells with a defined memory phenotype, demonstrating both efficacy and safety . This innovative approach could significantly improve the therapeutic landscape for patients with B cell malignancies.

摘要

引言

表达嵌合抗原受体的T细胞(CAR T细胞)彻底改变了癌症治疗方式,尤其是在B细胞恶性肿瘤治疗中。然而,使用自体T细胞进行CAR T治疗存在若干局限性,包括成本高昂、疗效不一以及与细胞表型相关的不良反应。

方法

为克服这些挑战,我们开发了一种策略,以产生具有特定记忆表型的通用且安全的抗CD19 CAR T细胞。我们的方法利用CRISPR/Cas9技术靶向并消除 和 基因,减少移植物抗宿主反应和宿主抗移植物反应。此外,我们选择分化程度较低的T细胞,以提高通用CAR T细胞的稳定性和持久性。使用我们的CRISPRroots转录组分析流程评估了该方法的安全性,该流程可确保基因敲除成功且对基因表达或转录组序列不存在意外的脱靶效应。

结果

实验证明成功产生了功能性通用CAR T细胞。这些细胞对肿瘤细胞表现出强大的裂解活性,且细胞因子分泌情况有所减少。CRISPRroots分析证实了有效的基因敲除且无意外的脱靶效应,验证了其作为基因组编辑实验中脱靶和转录组分析的开创性工具。

讨论

我们的研究结果建立了一个强大的流程,用于制造具有良好记忆表型的安全通用CAR T细胞。这种方法有可能解决自体CAR T细胞治疗当前的局限性,提供一种更稳定、持久且不良反应更少的治疗选择。在CAR T细胞疗法的开发中,使用CRISPRroots可提高基因编辑的可靠性和安全性。

结论

我们开发了一种有效且可靠的方法来生产具有特定记忆表型的通用CAR T细胞,证明了其有效性和安全性。这种创新方法可显著改善B细胞恶性肿瘤患者的治疗前景。

https://cdn.ncbi.nlm.nih.gov/pmc/blobs/fe21/11167079/672e30272120/fimmu-15-1401683-g001.jpg

文献AI研究员

20分钟写一篇综述,助力文献阅读效率提升50倍。

立即体验

用中文搜PubMed

大模型驱动的PubMed中文搜索引擎

马上搜索

文档翻译

学术文献翻译模型,支持多种主流文档格式。

立即体验