Suppr超能文献

SCG5和MITF可能是阿尔茨海默病中铜代谢免疫相关性的新标志物。

SCG5 and MITF may be novel markers of copper metabolism immunorelevance in Alzheimer's disease.

作者信息

Zhuang Xianbo, Xia Yitong, Liu Yingli, Guo Tingting, Xia Zhangyong, Wang Zheng, Zhang Guifeng

机构信息

Department of Neurology, Liaocheng People's Hospital and Liaocheng Hospital affiliated to Shandong First Medical University, Liaocheng, China.

School of Rehabilitation Medicine, Jining Medical University, Jining, China.

出版信息

Sci Rep. 2024 Jun 13;14(1):13619. doi: 10.1038/s41598-024-64599-z.

Abstract

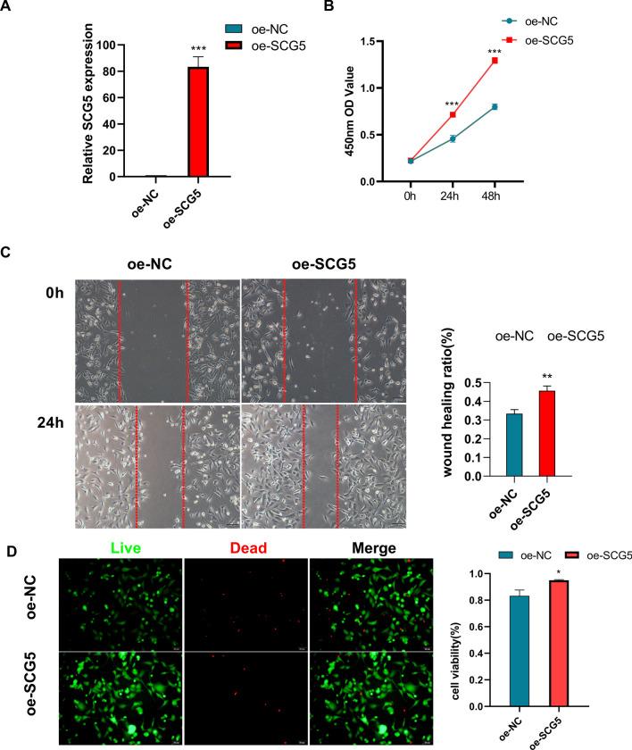
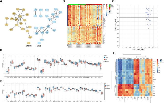
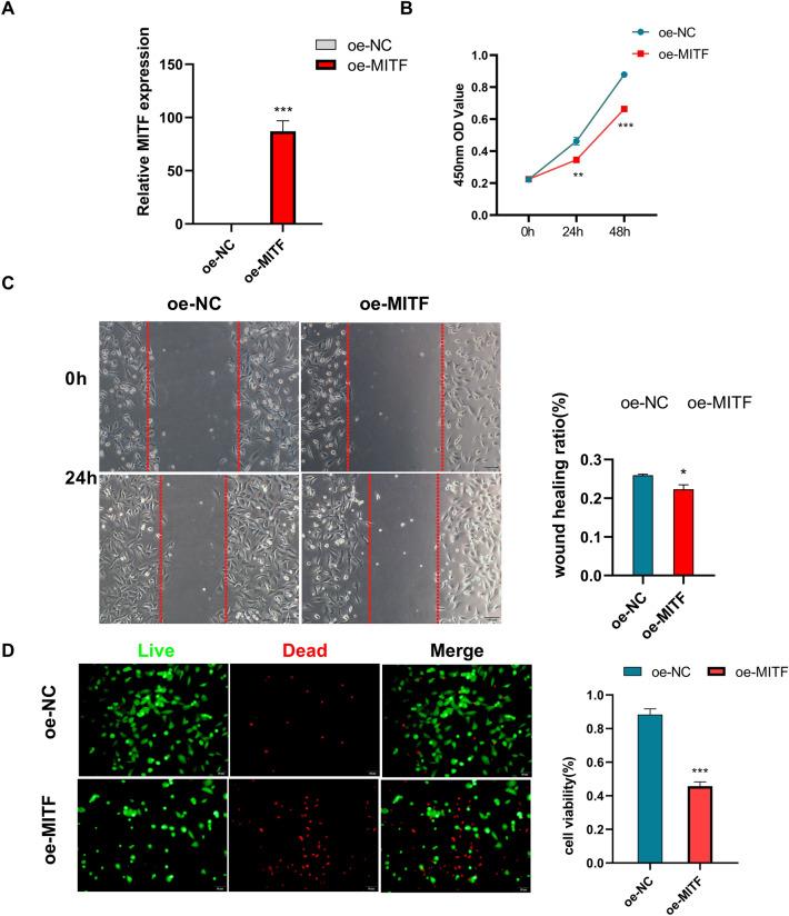
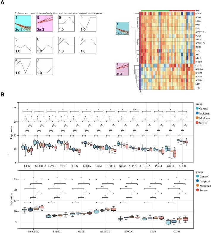
The slow-developing neurological disorder Alzheimer's disease (AD) has no recognized etiology. A bioinformatics investigation verified copper metabolism indicators for AD development. GEO contributed AD-related datasets GSE1297 and GSE5281. Differential expression analysis and WGCNA confirmed biomarker candidate genes. Each immune cell type in AD and control samples was scored using single sample gene set enrichment analysis. Receiver Operating Characteristic (ROC) analysis, short Time-series Expression Miner (STEM) grouping, and expression analysis between control and AD samples discovered copper metabolism indicators that impacted AD progression. We test clinical samples and cellular function to ensure study correctness. Biomarker-targeting miRNAs and lncRNAs were predicted by starBase. Trust website anticipated biomarker-targeting transcription factors. In the end, Cytoscape constructed the TF/miRNA-mRNA and lncRNA-miRNA networks. The DGIdb database predicted biomarker-targeted drugs. We identified 57 differentially expressed copper metabolism-related genes (DE-CMRGs). Next, fourteen copper metabolism indicators impacting AD progression were identified: CCK, ATP6V1E1, SYT1, LDHA, PAM, HPRT1, SCG5, ATP6V1D, GOT1, NFKBIA, SPHK1, MITF, BRCA1, and CD38. A TF/miRNA-mRNA regulation network was then established with two miRNAs (hsa-miR-34a-5p and 34c-5p), six TFs (NFKB1, RELA, MYC, HIF1A, JUN, and SP1), and four biomarkers. The DGIdb database contained 171 drugs targeting ten copper metabolism-relevant biomarkers (BRCA1, MITF, NFKBIA, CD38, CCK2, HPRT1, SPHK1, LDHA, SCG5, and SYT1). Copper metabolism biomarkers CCK, ATP6V1E1, SYT1, LDHA, PAM, HPRT1, SCG5, ATP6V1D, GOT1, NFKBIA, SPHK1, MITF, BRCA1, and CD38 alter AD progression, laying the groundwork for disease pathophysiology and novel AD diagnostic and treatment.

摘要

进展缓慢的神经退行性疾病阿尔茨海默病(AD)的病因尚不明确。一项生物信息学研究验证了与AD发病相关的铜代谢指标。基因表达综合数据库(GEO)提供了与AD相关的数据集GSE1297和GSE5281。差异表达分析和加权基因共表达网络分析(WGCNA)确定了候选生物标志物基因。使用单样本基因集富集分析对AD样本和对照样本中的每种免疫细胞类型进行评分。通过受试者工作特征(ROC)分析、短时间序列表达挖掘器(STEM)分组以及对照样本与AD样本之间的表达分析,发现了影响AD进展的铜代谢指标。我们对临床样本和细胞功能进行检测以确保研究的准确性。通过starBase预测了靶向生物标志物的微小RNA(miRNA)和长链非编码RNA(lncRNA)。通过可信网站预测了靶向生物标志物的转录因子。最后,利用Cytoscape构建了转录因子/miRNA-信使核糖核酸(mRNA)和lncRNA-miRNA网络。通过DGIdb数据库预测了靶向生物标志物的药物。我们鉴定出57个差异表达的铜代谢相关基因(DE-CMRGs)。接下来,确定了14个影响AD进展的铜代谢指标:胆囊收缩素(CCK)、ATP酶V1亚基E1(ATP6V1E1)、突触结合蛋白1(SYT1)、乳酸脱氢酶A(LDHA)、肽基甘氨酸α-酰胺化单加氧酶(PAM)、次黄嘌呤磷酸核糖转移酶1(HPRT1)、分泌粒蛋白II(SCG5)、ATP酶V1亚基D(ATP6V1D)、谷草转氨酶1(GOT1)、核因子κB抑制蛋白α(NFKBIA)、鞘氨醇激酶1(SPHK1)、小眼畸形相关转录因子(MITF)、乳腺癌1号基因(BRCA1)和CD38。随后,建立了一个转录因子/miRNA-mRNA调控网络,该网络包含两个miRNA(hsa-miR-34a-5p和34c-5p)、六个转录因子(NFKB1、RELA、MYC、低氧诱导因子1α(HIF1A)、JUN和SP1)以及四个生物标志物。DGIdb数据库包含171种靶向10个与铜代谢相关生物标志物(BRCA1、MITF、NFKBIA、CD38、CCK2、HPRT1、SPHK1、LDHA、SCG5和SYT1)的药物。铜代谢生物标志物CCK、ATP6V1E1、SYT1、LDHA、PAM、HPRT1、SCG5、ATP6V1D、GOT1、NFKBIA、SPHK1、MITF、BRCA1和CD38改变AD的进展,为疾病病理生理学以及AD新的诊断和治疗奠定了基础。

https://cdn.ncbi.nlm.nih.gov/pmc/blobs/b921/11176367/84ff7bc34d41/41598_2024_64599_Fig1_HTML.jpg

文献AI研究员

20分钟写一篇综述,助力文献阅读效率提升50倍。

立即体验

用中文搜PubMed

大模型驱动的PubMed中文搜索引擎

马上搜索

文档翻译

学术文献翻译模型,支持多种主流文档格式。

立即体验