Suppr超能文献

传统方法与微流控方法:用于基因治疗的脂质-聚合物杂化纳米颗粒的设计与优化

Conventional and microfluidic methods: Design and optimization of lipid-polymeric hybrid nanoparticles for gene therapy.

作者信息

González-García Daniel, Tapia Olga, Évora Carmen, García-García Patricia, Delgado Araceli

机构信息

Department of Chemical Engineering and Pharmaceutical Technology, Universidad de La Laguna, La Laguna, 38200, Spain.

Institute of Biomedical Technologies (ITB), Center for Biomedical Research of the Canary Islands (CIBICAN), Universidad de La Laguna, La Laguna, 38200, Spain.

出版信息

Drug Deliv Transl Res. 2025 Mar;15(3):908-924. doi: 10.1007/s13346-024-01644-4. Epub 2024 Jun 13.

Abstract

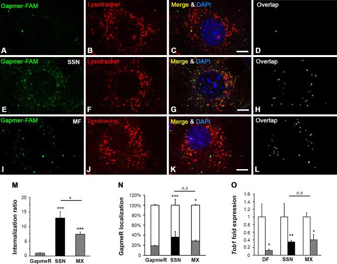
Gene therapy holds significant promise as a therapeutic approach for addressing a diverse range of diseases through the suppression of overexpressed proteins and the restoration of impaired cell functions. Developing a nanocarrier that can efficiently load and release genetic material into cells remains a challenge. The primary goal of this study is to develop formulations aimed to enhance the therapeutic potential of GapmeRs through technological approaches. To this end, lipid-polymeric hybrid nanoparticles (LPHNPs) with PLGA, DC-cholesterol, and DOPE-mPEG were produced by conventional single-step nanoprecipitation (SSN) and microfluidic (MF) methods. The optimized nanoparticles by SSN have a size of 149.9 ± 18.07 nm, a polydispersity index (PdI) of 0.23 ± 0.02, and a zeta potential of (ZP) of 29.34 ± 2.44 mV, while by MF the size was 179.8 ± 6.3, a PdI of 0.24 ± 0.01, and a ZP of 32.25 ± 1.36 mV. Furthermore, LPHNPs prepared with GapmeR-protamine by both methods exhibit a high encapsulation efficiency of approximately 90%. The encapsulated GapmeR is completely released in 24 h. The LPHNP suspensions are stable for up to 6 h in 10% FBS at pH 5.4 and 7.4. By contrast, LPHNPs remain stable in suspension in 4.5% albumin at pH 7.4 for 24 h. Additionally, LPHNPs were successfully freeze-dried using trehalose in the range of 2.5-5% as cryoprotectant The LPHNPs produced by MF and SSN increase, 6 and 12 fold respectively, GapmeR cell uptake, and both of them reduce by 60-70% expression of Tob1 in 48 h.Our study demonstrates the efficacy of the developed LPHNPs as carriers for oligonucleotide delivery, offering valuable insights for their scale up production from a conventional bulk methodology to a high-throughput microfluidic technology.

摘要

基因治疗作为一种治疗方法,通过抑制过表达蛋白和恢复受损细胞功能来应对多种疾病,具有重大前景。开发一种能够有效将遗传物质载入细胞并释放的纳米载体仍然是一项挑战。本研究的主要目标是通过技术手段开发旨在提高GapmeRs治疗潜力的制剂。为此,采用常规单步纳米沉淀法(SSN)和微流控法(MF)制备了含有聚乳酸-羟基乙酸共聚物(PLGA)、二油酰基磷脂酰乙醇胺-胆固醇(DC-胆固醇)和二油酰基磷脂酰乙醇胺-甲氧基聚乙二醇(DOPE-mPEG)的脂质-聚合物杂化纳米颗粒(LPHNPs)。通过SSN优化后的纳米颗粒尺寸为149.9±18.07nm,多分散指数(PdI)为0.23±0.02,zeta电位(ZP)为29.34±2.44mV;而通过MF制备的纳米颗粒尺寸为179.8±6.3,PdI为0.24±0.01,ZP为32.25±1.36mV。此外,两种方法制备的含有GapmeR-鱼精蛋白的LPHNPs均表现出约90%的高包封率。包封的GapmeR在24小时内完全释放。LPHNP悬浮液在pH值为5.4和7.4的10%胎牛血清中稳定长达6小时。相比之下,LPHNPs在pH值为7.4的4.5%白蛋白中悬浮24小时仍保持稳定。此外,使用2.5-5%的海藻糖作为冷冻保护剂成功冻干了LPHNPs。通过MF和SSN制备的LPHNPs分别使GapmeR的细胞摄取增加6倍和12倍,并且两者在48小时内均使Tob1的表达降低60-70%。我们的研究证明了所开发的LPHNPs作为寡核苷酸递送载体的有效性,为其从传统的批量方法扩大到高通量微流控技术的生产提供了有价值的见解。

https://cdn.ncbi.nlm.nih.gov/pmc/blobs/cc2d/11782348/45078ec7fa80/13346_2024_1644_Fig1_HTML.jpg

文献AI研究员

20分钟写一篇综述,助力文献阅读效率提升50倍。

立即体验

用中文搜PubMed

大模型驱动的PubMed中文搜索引擎

马上搜索

文档翻译

学术文献翻译模型,支持多种主流文档格式。

立即体验