Suppr超能文献

依布硒芬净:概述

Ibrexafungerp: A narrative overview.

作者信息

El Ayoubi L'Emir Wassim, Allaw Fatima, Moussa Elie, Kanj Souha S

机构信息

Division of Infectious Diseases, American University of Beirut Medical Center, Beirut, Lebanon.

Department of Internal Medicine, American University of Beirut Medical Center, Beirut, Lebanon.

出版信息

Curr Res Microb Sci. 2024 May 27;6:100245. doi: 10.1016/j.crmicr.2024.100245. eCollection 2024.

Abstract

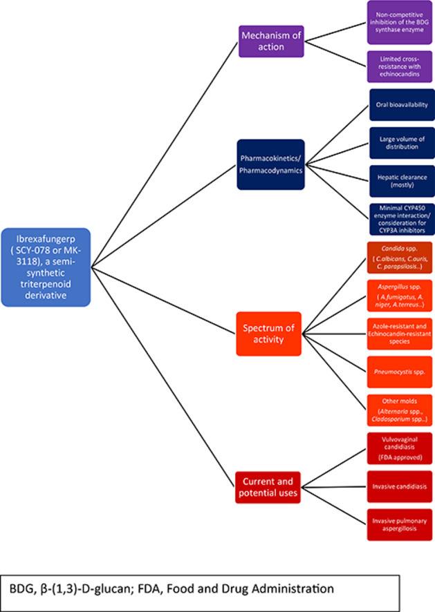
Ibrexafungerp (IBX) is a new antifungal drug that recently entered the antifungal landscape. It disrupts fungal cell wall synthesis by non-competitive inhibition of the β-(1,3)-D-glucan (BDG) synthase enzyme. It has demonstrated activity against a range of pathogens including and spp., as well as retaining its activity against azole-resistant and echinocandin-resistant strains. It also exhibits anti-biofilm properties. Pharmacokinetic (PK) studies revealed favorable bioavailability, high protein binding, and extensive tissue distribution with a low potential for CYP-mediated drug interactions. It is characterized by the same mechanism of action of echinocandins with limited cross-resistance with other antifungal agents. Resistance to this drug can arise from mutations in the genes, primarily mutations in . In vivo, IBX was found to be effective in murine models of invasive candidiasis (IC) and invasive pulmonary aspergillosis (IPA). It also showed promising results in preventing and treating infections. Clinical trials showed that IBX was effective and non-inferior to fluconazole in treating vulvovaginal candidiasis (VVC), including complicated cases, as well as in preventing its recurrence. These trials positioned it as a Food and Drug Administration (FDA)-approved option for the treatment and prophylaxis of VVC. Trials showed comparable responses to standard-of-care in IC, with favorable preliminary results in infections in terms of efficacy and tolerability as well as in refractory cases of IC. Mild adverse reactions have been reported including gastrointestinal symptoms. Overall, IBX represents a significant addition to the antifungal armamentarium, with its unique action, spectrum of activity, and encouraging clinical trial results warranting further investigation.

摘要

依布雷克芬净(IBX)是一种新的抗真菌药物,最近进入了抗真菌领域。它通过非竞争性抑制β-(1,3)-D-葡聚糖(BDG)合酶来破坏真菌细胞壁的合成。它已显示出对一系列病原体具有活性,包括念珠菌属和曲霉菌属等,并且对唑类耐药和棘白菌素耐药菌株仍保持活性。它还具有抗生物膜特性。药代动力学(PK)研究表明其具有良好的生物利用度、高蛋白结合率和广泛的组织分布,CYP介导的药物相互作用可能性低。其作用机制与棘白菌素相同,与其他抗真菌药物的交叉耐药性有限。对该药物的耐药性可能源于FKS基因的突变,主要是FKS1基因突变。在体内,发现IBX在侵袭性念珠菌病(IC)和侵袭性肺曲霉病(IPA)的小鼠模型中有效。它在预防和治疗其他感染方面也显示出有前景的结果。临床试验表明,在治疗外阴阴道念珠菌病(VVC),包括复杂病例以及预防其复发方面,IBX有效且不劣于氟康唑。这些试验使其成为美国食品药品监督管理局(FDA)批准的治疗和预防VVC的选择。试验表明,在IC中对标准治疗的反应相当,在其他感染的疗效、耐受性以及IC难治性病例方面有良好的初步结果。已报告有轻度不良反应,包括胃肠道症状。总体而言,依布雷克芬净是抗真菌药物库中的一个重要补充,其独特的作用、活性谱和令人鼓舞的临床试验结果值得进一步研究。

https://cdn.ncbi.nlm.nih.gov/pmc/blobs/500b/11170096/8264a74d5e0f/ga1.jpg

文献AI研究员

20分钟写一篇综述,助力文献阅读效率提升50倍。

立即体验

用中文搜PubMed

大模型驱动的PubMed中文搜索引擎

马上搜索

文档翻译

学术文献翻译模型,支持多种主流文档格式。

立即体验