Suppr超能文献

阿肯来石复合微球经 H3K27 去甲基化调控感觉神经修复颌面骨缺损的研究

Sensory Nerve Regulation via H3K27 Demethylation Revealed in Akermanite Composite Microspheres Repairing Maxillofacial Bone Defect.

机构信息

Center of Craniofacial Orthodontics, Department of Oral and Cranio-Maxillofacial Surgery, Shanghai Ninth People's Hospital, Shanghai Jiao Tong University School of Medicine, College of Stomatology, Shanghai Jiao Tong University, National Center for Stomatology, National Clinical Research Center for Oral Diseases, Shanghai Key Laboratory of Stomatology, Shanghai Research Institute of Stomatology, Shanghai, 200011, China.

Department of Orthodontics, Shanghai Stomatological Hospital and School of Stomatology, Fudan University Shanghai Key Laboratory of Craniomaxillofacial Development and Diseases, Fudan University, Shanghai, 200001, China.

出版信息

Adv Sci (Weinh). 2024 Aug;11(30):e2400242. doi: 10.1002/advs.202400242. Epub 2024 Jun 14.

Abstract

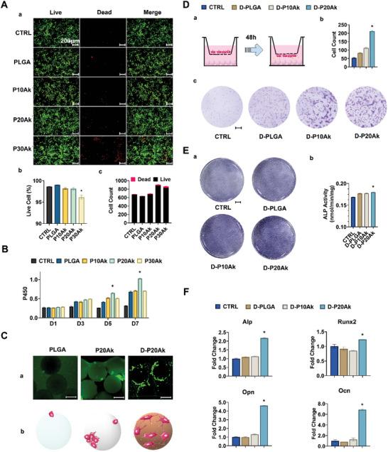
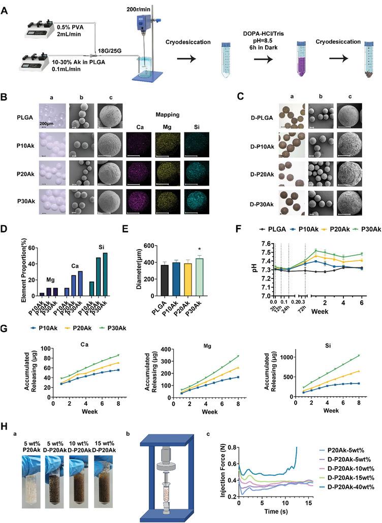
Maxillofacial bone defects exhibit intricate anatomy and irregular morphology, presenting challenges for effective treatment. This study aimed to address these challenges by developing an injectable bioactive composite microsphere, termed D-P-Ak (polydopamine-PLGA-akermanite), designed to fit within the defect site while minimizing injury. The D-P-Ak microspheres biodegraded gradually, releasing calcium, magnesium, and silicon ions, which, notably, not only directly stimulated the osteogenic differentiation of bone marrow mesenchymal stem cells (BMSCs) but also activated sensory nerve cells to secrete calcitonin gene-related peptide (CGRP), a key factor in bone repair. Moreover, the released CGRP enhanced the osteogenic differentiation of BMSCs through epigenetic methylation modification. Specifically, inhibition of EZH2 and enhancement of KDM6A reduced the trimethylation level of histone 3 at lysine 27 (H3K27), thereby activating the transcription of osteogenic genes such as Runx2 and Osx. The efficacy of the bioactive microspheres in bone repair is validated in a rat mandibular defect model, demonstrating that peripheral nerve response facilitates bone regeneration through epigenetic modification. These findings illuminated a novel strategy for constructing neuroactive osteo-inductive biomaterials with potential for further clinical applications.

摘要

颌面骨缺损具有复杂的解剖结构和不规则的形态,这给有效治疗带来了挑战。本研究旨在通过开发一种可注射的生物活性复合微球,即 D-P-Ak(聚多巴胺-PLGA-硅灰石),来解决这些挑战。该微球设计成适合缺损部位的形状,同时最大限度地减少损伤。D-P-Ak 微球逐渐降解,释放出钙、镁和硅离子,值得注意的是,这些离子不仅直接刺激骨髓间充质干细胞(BMSCs)的成骨分化,还激活感觉神经细胞分泌降钙素基因相关肽(CGRP),这是骨修复的关键因素。此外,释放的 CGRP 通过表观遗传甲基化修饰增强 BMSCs 的成骨分化。具体来说,抑制 EZH2 和增强 KDM6A 降低组蛋白 3 赖氨酸 27 三甲基化水平(H3K27),从而激活成骨基因如 Runx2 和 Osx 的转录。生物活性微球在大鼠下颌骨缺损模型中的骨修复功效得到了验证,证明外周神经反应通过表观遗传修饰促进骨再生。这些发现为构建具有潜在临床应用前景的神经活性骨诱导生物材料提供了一种新策略。

https://cdn.ncbi.nlm.nih.gov/pmc/blobs/ecee/11321702/67143641c4d5/ADVS-11-2400242-g005.jpg

文献AI研究员

20分钟写一篇综述,助力文献阅读效率提升50倍。

立即体验

用中文搜PubMed

大模型驱动的PubMed中文搜索引擎

马上搜索

文档翻译

学术文献翻译模型,支持多种主流文档格式。

立即体验