Suppr超能文献

α-酮戊二酸通过激活 AMPK-pgc-1α/Nrf2 通路预防高脂血症诱导的脂肪肝线粒体功能障碍和氧化应激。

α-Ketoglutarate prevents hyperlipidemia-induced fatty liver mitochondrial dysfunction and oxidative stress by activating the AMPK-pgc-1α/Nrf2 pathway.

机构信息

Center for Mitochondrial Biology and Medicine, The Key Laboratory of Biomedical Information Engineering of Ministry of Education, School of Life Science and Technology, and Cardiometabolic Innovation Center of Ministry of Education, Department of Cardiology, and Department of Dermatology, First Affiliated Hospital, Xi'an Jiaotong University, Xi'an, Shaanxi, 710049, China.

Medical Research Center, Xi'an No.3 Hospital, The Affiliated Hospital of Northwest University, Xi'an, Shaanxi, 710018, China.

出版信息

Redox Biol. 2024 Aug;74:103230. doi: 10.1016/j.redox.2024.103230. Epub 2024 Jun 13.

Abstract

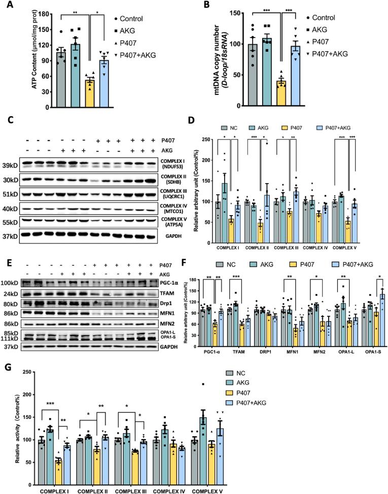
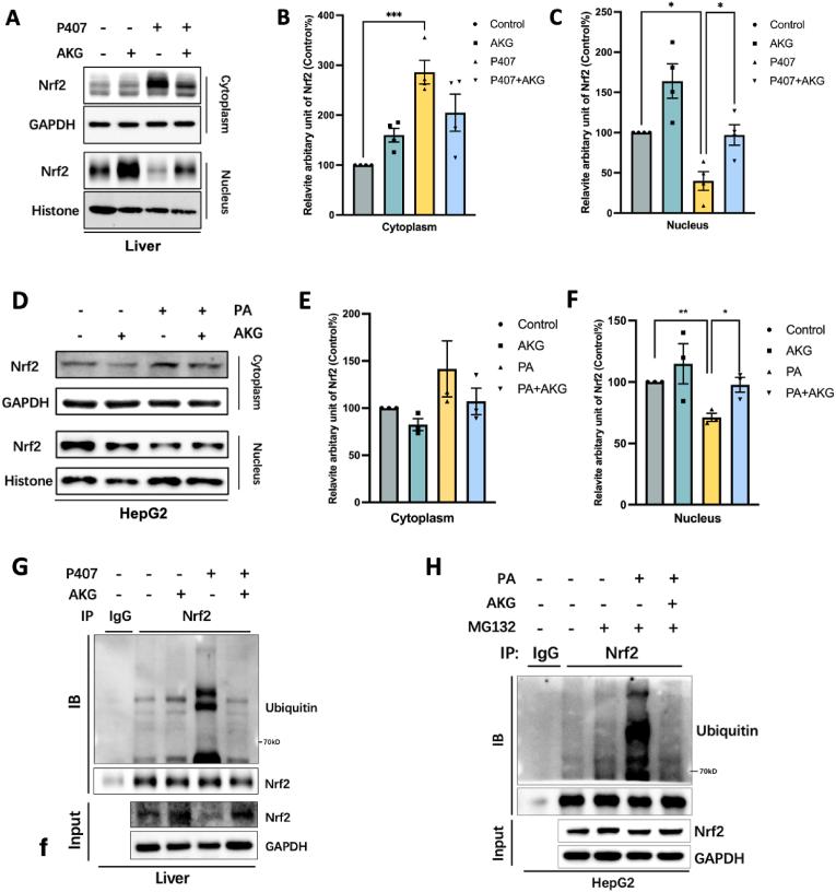
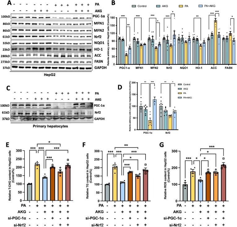
α-Ketoglutarate (AKG), a crucial intermediate in the tricarboxylic acid cycle, has been demonstrated to mitigate hyperlipidemia-induced dyslipidemia and endothelial damage. While hyperlipidemia stands as a major trigger for non-alcoholic fatty liver disease, the protection of AKG on hyperlipidemia-induced hepatic metabolic disorders remains underexplored. This study aims to investigate the potential protective effects and mechanisms of AKG against hepatic lipid metabolic disorders caused by acute hyperlipidemia. Our observations indicate that AKG effectively alleviates hepatic lipid accumulation, mitochondrial dysfunction, and loss of redox homeostasis in P407-induced hyperlipidemia mice, as well as in palmitate-injured HepG2 cells and primary hepatocytes. Mechanistic insights reveal that the preventive effects are mediated by activating the AMPK-PGC-1α/Nrf2 pathway. In conclusion, our findings shed light on the role and mechanism of AKG in ameliorating abnormal lipid metabolic disorders in hyperlipidemia-induced fatty liver, suggesting that AKG, an endogenous mitochondrial nutrient, holds promising potential for addressing hyperlipidemia-induced fatty liver conditions.

摘要

α- 酮戊二酸(AKG)是三羧酸循环中的一个关键中间产物,已被证明可以减轻高血脂引起的血脂异常和内皮损伤。虽然高血脂是导致非酒精性脂肪肝的主要诱因,但 AKG 对高血脂引起的肝代谢紊乱的保护作用仍未得到充分探索。本研究旨在探讨 AKG 对急性高血脂引起的肝脂质代谢紊乱的潜在保护作用及其机制。我们的观察表明,AKG 可有效减轻 P407 诱导的高血脂小鼠、软脂酸损伤的 HepG2 细胞和原代肝细胞中的肝脂质蓄积、线粒体功能障碍和氧化还原平衡失调。机制研究表明,这种预防作用是通过激活 AMPK-PGC-1α/Nrf2 通路介导的。总之,我们的研究结果揭示了 AKG 在改善高血脂诱导的脂肪肝中异常脂质代谢紊乱中的作用和机制,提示作为一种内源性线粒体营养素,AKG 具有治疗高血脂诱导的脂肪肝的潜在应用前景。

https://cdn.ncbi.nlm.nih.gov/pmc/blobs/9bfc/11226981/267e5dfe4d46/ga1.jpg

文献AI研究员

20分钟写一篇综述,助力文献阅读效率提升50倍。

立即体验

用中文搜PubMed

大模型驱动的PubMed中文搜索引擎

马上搜索

文档翻译

学术文献翻译模型,支持多种主流文档格式。

立即体验