Suppr超能文献

TLR2/4 是 NK 细胞上 SARS-CoV-2 刺突蛋白的新型激活受体。

TLR2/4 are novel activating receptors for SARS-CoV-2 spike protein on NK cells.

机构信息

Tumor Immunology Unit, Bambino Gesù Children's Hospital, IRCCS, Rome, Italy.

Innate Lymphoid Cells Unit, Immunology Research Area, Bambino Gesù Children's Hospital, IRCCS, Rome, Italy.

出版信息

Front Immunol. 2024 May 31;15:1368946. doi: 10.3389/fimmu.2024.1368946. eCollection 2024.

Abstract

BACKGROUND

In early infected or severe coronavirus disease 2019 (COVID-19) patients, circulating NK cells are consistently reduced, despite being highly activated or exhausted. The aim of this paper was to establish whether severe acute respiratory syndrome coronavirus 2 (SARS-CoV-2) spike glycoprotein (SP) may directly trigger NK cells and through which receptor(s).

METHODS

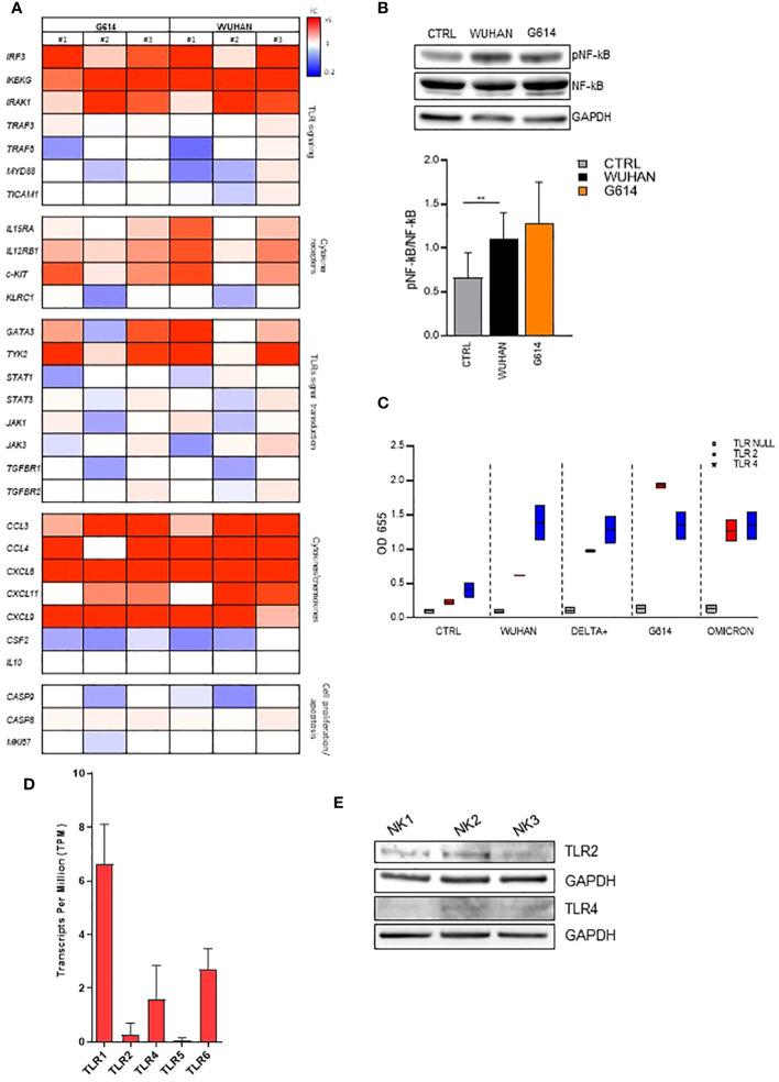
SP-stimulated human NK cells have been evaluated for the expression of activation markers, cytokine release, and cytotoxic activity, as well as for gene expression profiles and NF-kB phosphorylation, and they have been silenced with specific small interfering RNAs.

RESULTS

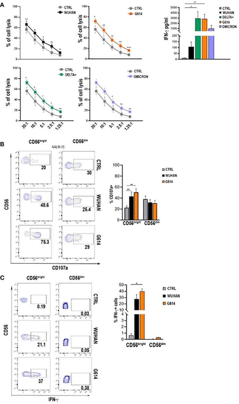
SPs from the Wuhan strain and other variants of concern (VOCs) directly bind and stimulate purified NK cells by increasing activation marker expression, cytokine release, and cytolytic activity, prevalently in the CD56NK cell subset. VOC-SPs differ in their ability to activate NK cells, G614, and Delta-Plus strains providing the strongest activity in the majority of donors. While VOC-SPs do not trigger ACE2, which is not expressed on NK cells, or other activating receptors, they directly and variably bind to both Toll-like receptor 2 (TLR2) and TLR4. Moreover, SP-driven NK cell functions are inhibited upon masking such receptors or silencing the relative genes. Lastly, VOC-SPs upregulate CD56NK cell functions in COVID-19 recovered, but not in non-infected, individuals.

CONCLUSIONS

TLR2 and TLR4 are novel activating receptors for SP in NK cells, suggesting a new role of these cells in orchestrating the pathophysiology of SARS-CoV-2 infection. The pathogenic relevance of this finding is highlighted by the fact that free SP providing NK cell activation is frequently detected in a SARS-CoV-2 inflamed environment and in plasma of infected and long-COVID-19 subjects.

摘要

背景

在早期感染或重症 2019 年冠状病毒病(COVID-19)患者中,循环自然杀伤(NK)细胞持续减少,尽管其处于高度激活或耗竭状态。本文旨在确定严重急性呼吸综合征冠状病毒 2(SARS-CoV-2)刺突糖蛋白(SP)是否可能直接触发 NK 细胞,以及通过哪种受体触发。

方法

评估了 SP 刺激的人 NK 细胞的激活标志物表达、细胞因子释放和细胞毒性活性,以及基因表达谱和 NF-κB 磷酸化,并通过特异性小干扰 RNA 对其进行了沉默。

结果

武汉株及其他关切变异株(VOC)的 SP 通过增加激活标志物表达、细胞因子释放和细胞毒性活性,直接结合并刺激纯化的 NK 细胞,主要在 CD56NK 细胞亚群中发挥作用。VOC-SP 在激活 NK 细胞的能力上存在差异,G614 和 Delta-Plus 株在大多数供体中具有最强的活性。虽然 VOC-SP 不触发 NK 细胞不表达的 ACE2 或其他激活受体,但它们可直接且可变地结合 Toll 样受体 2(TLR2)和 TLR4。此外,SP 驱动的 NK 细胞功能在掩蔽这些受体或沉默相关基因后受到抑制。最后,VOC-SP 上调 COVID-19 恢复期 NK 细胞的功能,但在未感染者中则无此作用。

结论

TLR2 和 TLR4 是 NK 细胞中 SP 的新型激活受体,表明这些细胞在协调 SARS-CoV-2 感染的病理生理学方面具有新的作用。这一发现的致病相关性突出表现在 SARS-CoV-2 炎症环境中和感染及长 COVID-19 患者的血浆中经常检测到提供 NK 细胞激活的游离 SP。

https://cdn.ncbi.nlm.nih.gov/pmc/blobs/a727/11176535/ddfa349580dc/fimmu-15-1368946-g001.jpg

文献AI研究员

20分钟写一篇综述,助力文献阅读效率提升50倍。

立即体验

用中文搜PubMed

大模型驱动的PubMed中文搜索引擎

马上搜索

文档翻译

学术文献翻译模型,支持多种主流文档格式。

立即体验