Suppr超能文献

肝 LRP-1 在阿尔茨海默病小鼠的淀粉样变性中起重要作用:在慢性重度酒精喂养中的潜在作用。

Hepatic LRP-1 plays an important role in amyloidosis in Alzheimer's disease mice: Potential role in chronic heavy alcohol feeding.

机构信息

Department of Biomedical and Pharmaceutical Sciences, School of Pharmacy, Chapman University, Irvine, CA, United States.

School of Pharmacy and Health Sciences, Keck Graduate Institute, Claremont, CA, United States.

出版信息

Neurobiol Dis. 2024 Sep;199:106570. doi: 10.1016/j.nbd.2024.106570. Epub 2024 Jun 15.

Abstract

BACKGROUND

Hepatic lipoprotein receptor-related protein 1 (LRP-1) plays a central role in peripheral amyloid beta (Aβ) clearance, but its importance in Alzheimer's disease (AD) pathology is understudied. Our previous work showed that intragastric alcohol feeding to C57BL/6 J mice reduced hepatic LRP-1 expression which correlated with significant AD-relevant brain changes. Herein, we examined the role of hepatic LRP-1 in AD pathogenesis in APP/PS1 AD mice using two approaches to modulate hepatic LRP-1, intragastric alcohol feeding to model chronic heavy drinking shown by us to reduce hepatic LRP-1, and hepato-specific LRP-1 silencing.

METHODS

Eight-month-old male APP/PS1 mice were fed ethanol or control diet intragastrically for 5 weeks (n = 7-11/group). Brain and liver Aβ were assessed using immunoassays. Three important mechanisms of brain amyloidosis were investigated: hepatic LRP-1 (major peripheral Aβ regulator), blood-brain barrier (BBB) function (vascular Aβ regulator), and microglia (major brain Aβ regulator) using immunoassays. Spatial LRP-1 gene expression in the periportal versus pericentral hepatic regions was confirmed using NanoString GeoMx Digital Spatial Profiler. Further, hepatic LRP-1 was silenced by injecting LRP-1 microRNA delivered by the adeno-associated virus 8 (AAV8) and the hepato-specific thyroxine-binding globulin (TBG) promoter to 4-month-old male APP/PS1 mice (n = 6). Control male APP/PS1 mice received control AAV8 (n = 6). Spatial memory and locomotion were assessed 12 weeks after LRP-1 silencing using Y-maze and open-field test, respectively, and brain and liver Aβ were measured.

RESULTS

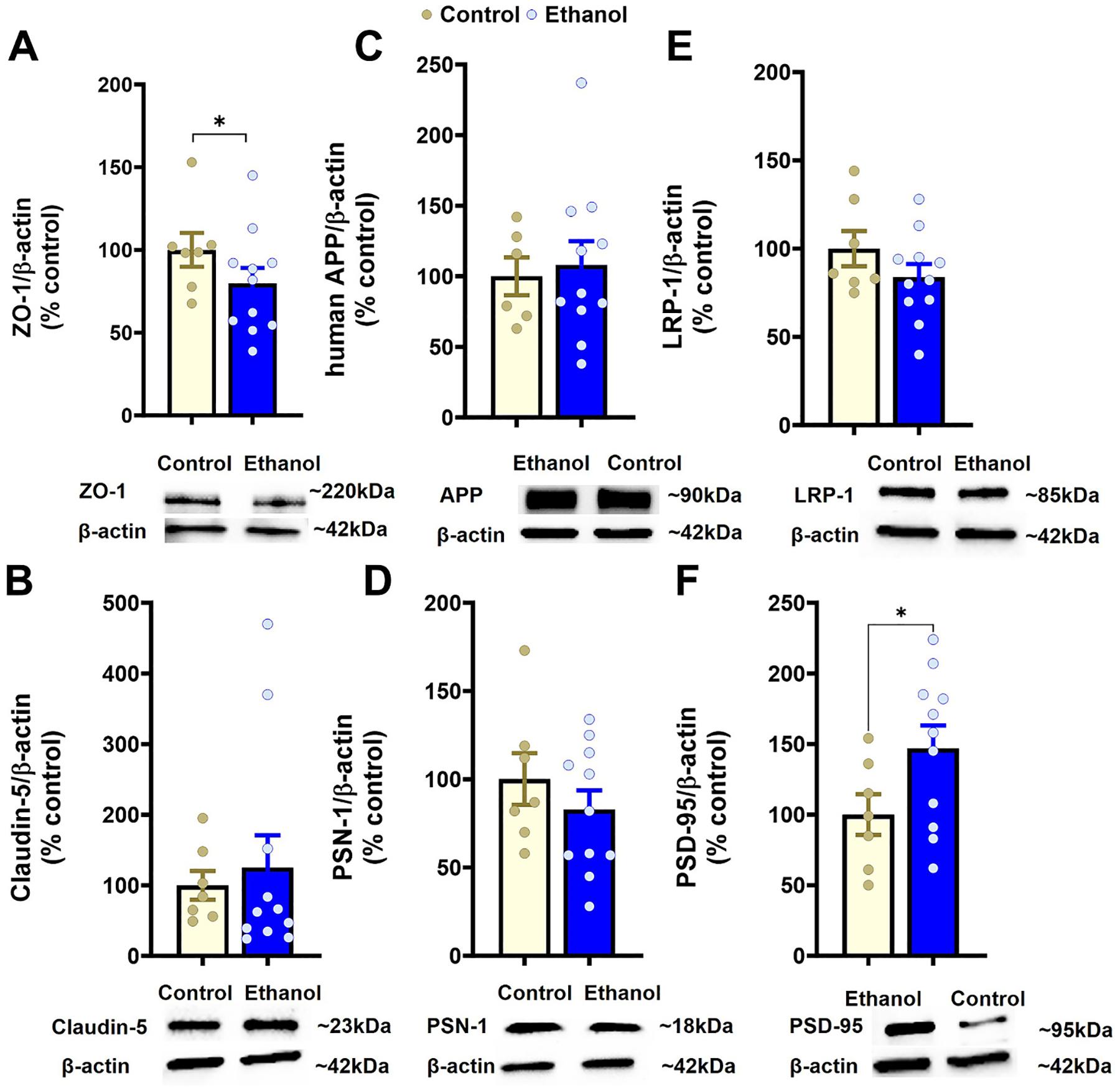
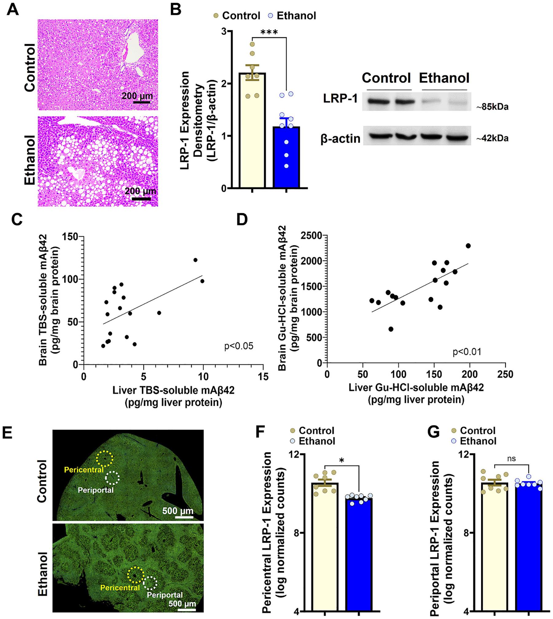
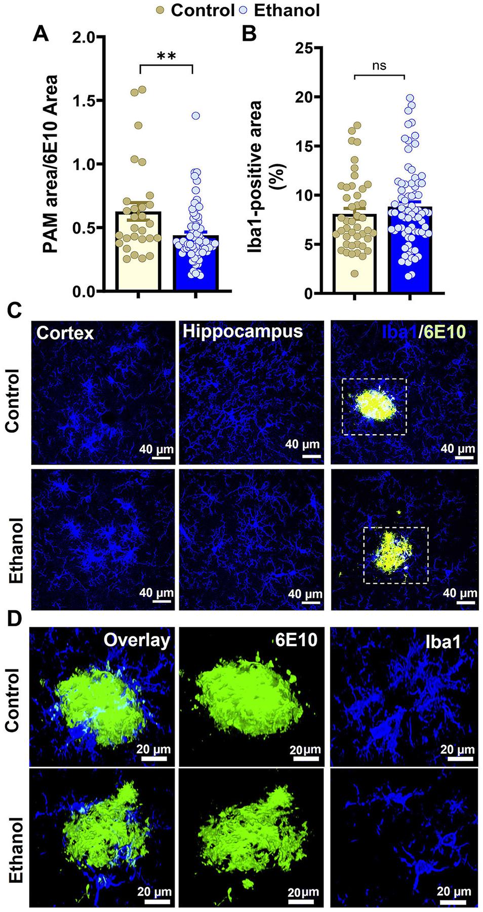
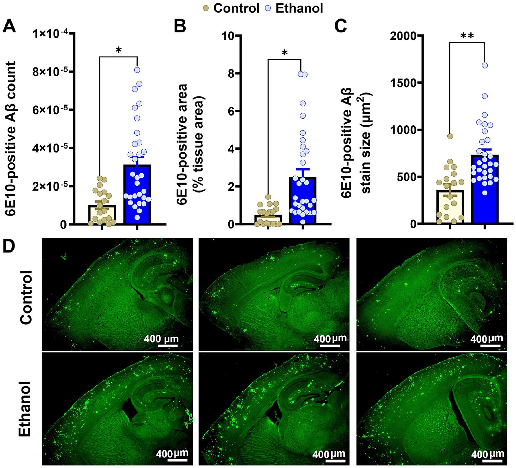
Alcohol feeding reduced plaque-associated microglia in APP/PS1 mice brains and increased aggregated Aβ (p < 0.05) by ELISA and 6E10-positive Aβ load by immunostaining (p < 0.05). Increased brain Aβ corresponded with a significant downregulation of hepatic LRP-1 (p < 0.01) at the protein and transcript level, primarily in pericentral hepatocytes (zone 3) where alcohol-induced injury occurs. Hepato-specific LRP-1 silencing significantly increased brain Aβ and locomotion hyperactivity (p < 0.05) in APP/PS1 mice.

CONCLUSION

Chronic heavy alcohol intake reduced hepatic LRP-1 expression and increased brain Aβ. The hepato-specific LRP-1 silencing similarly increased brain Aβ which was associated with behavioral deficits in APP/PS1 mice. Collectively, our results suggest that hepatic LRP-1 is a key regulator of brain amyloidosis in alcohol-dependent AD.

摘要

背景

肝脂蛋白受体相关蛋白 1(LRP-1)在周围淀粉样β(Aβ)清除中起核心作用,但它在阿尔茨海默病(AD)发病机制中的重要性仍未得到充分研究。我们之前的工作表明,给 C57BL/6 J 小鼠经口灌胃酒精会降低肝 LRP-1 的表达,这与大脑中与 AD 相关的显著变化相关。在此,我们使用两种方法来调节肝 LRP-1,即通过经口灌胃酒精来模拟我们之前研究中发现的慢性大量饮酒,以降低肝 LRP-1,以及肝特异性 LRP-1 沉默,来研究肝 LRP-1 在 APP/PS1 AD 小鼠 AD 发病机制中的作用。

方法

8 月龄雄性 APP/PS1 小鼠经口灌胃酒精或对照饮食 5 周(每组 n = 7-11)。使用免疫测定法评估脑和肝 Aβ。使用免疫测定法研究三种重要的脑淀粉样变性机制:肝 LRP-1(主要外周 Aβ 调节剂)、血脑屏障(BBB)功能(血管 Aβ 调节剂)和小胶质细胞(主要脑 Aβ 调节剂)。使用 NanoString GeoMx Digital Spatial Profiler 确认门静脉区与肝周边区肝 LRP-1 的空间表达。进一步,通过注射由腺相关病毒 8(AAV8)和肝特异性甲状腺素结合球蛋白(TBG)启动子传递的 LRP-1 microRNA,沉默 4 月龄雄性 APP/PS1 小鼠(n = 6)的肝 LRP-1。接受对照 AAV8 的雄性 APP/PS1 小鼠作为对照(n = 6)。LRP-1 沉默 12 周后,使用 Y 迷宫和旷场试验分别评估空间记忆和运动能力,并测量脑和肝 Aβ。

结果

酒精喂养降低了 APP/PS1 小鼠大脑中斑块相关的小胶质细胞数量,并通过 ELISA 增加了聚集的 Aβ(p < 0.05)和免疫染色的 6E10 阳性 Aβ负荷(p < 0.05)。脑 Aβ 的增加与肝 LRP-1 的显著下调相关(p < 0.01),在蛋白和转录水平上,主要在肝周边区(区 3)发生酒精诱导的损伤。肝特异性 LRP-1 沉默显著增加了 APP/PS1 小鼠的脑 Aβ 和运动过度活跃(p < 0.05)。

结论

慢性大量饮酒摄入降低了肝 LRP-1 的表达并增加了脑 Aβ。肝特异性 LRP-1 沉默同样增加了脑 Aβ,这与 APP/PS1 小鼠的行为缺陷有关。总的来说,我们的结果表明,肝 LRP-1 是酒精依赖性 AD 中脑淀粉样变性的关键调节剂。

https://cdn.ncbi.nlm.nih.gov/pmc/blobs/4f1e/11845272/556ae6cfca22/nihms-2054257-f0001.jpg

文献AI研究员

20分钟写一篇综述,助力文献阅读效率提升50倍。

立即体验

用中文搜PubMed

大模型驱动的PubMed中文搜索引擎

马上搜索

文档翻译

学术文献翻译模型,支持多种主流文档格式。

立即体验