Suppr超能文献

肿瘤特异性激活肿瘤血液转运可提高小鼠血液肿瘤标志物的诊断准确性。

Tumour-specific activation of a tumour-blood transport improves the diagnostic accuracy of blood tumour markers in mice.

机构信息

Goethe University Frankfurt, University Hospital, Medical Clinic 1, Frankfurt am Main, Germany.

Goethe University Frankfurt, University Hospital, Medical Clinic 1, Frankfurt am Main, Germany; Frankfurt Cancer Institute, Goethe University Frankfurt, University Hospital, Frankfurt am Main, Germany.

出版信息

EBioMedicine. 2024 Jul;105:105178. doi: 10.1016/j.ebiom.2024.105178. Epub 2024 Jun 17.

Abstract

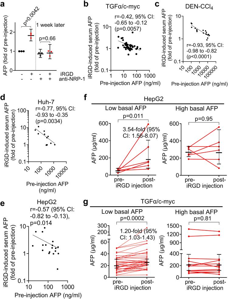
BACKGROUND

The accuracy of blood-based early tumour recognition is compromised by signal production at non-tumoral sites, low amount of signal produced by small tumours, and variable tumour production. Here we examined whether tumour-specific enhancement of vascular permeability by the particular tumour homing peptide, iRGD, which carries dual function of binding to integrin receptors overexpressed in the tumour vasculature and is known to promote extravasation via neuropilin-1 receptor upon site-specific cleavage, might be useful to improve blood-based tumour detection by inducing a yet unrecognised vice versa tumour-to-blood transport.

METHODS

To detect an iRGD-induced tumour-to-blood transport, we examined the effect of intravenously injected iRGD on blood levels of α-fetoprotein (AFP) and autotaxin in several mouse models of hepatocellular carcinoma (HCC) or in mice with chronic liver injury without HCC, and on prostate-specific antigen (PSA) levels in mice with prostate cancer.

FINDINGS

Intravenously injected iRGD rapidly and robustly elevated the blood levels of AFP in several mouse models of HCC, but not in mice with chronic liver injury. The effect was primarily seen in mice with small tumours and normal basal blood AFP levels, was attenuated by an anti-neuropilin-1 antibody, and depended on the concentration gradient between tumour and blood. iRGD treatment was also able to increase blood levels of autotaxin in HCC mice, and of PSA in mice with prostate cancer.

INTERPRETATION

We conclude that iRGD induces a tumour-to-blood transport in a tumour-specific fashion that has potential of improving diagnosis of early stage cancer.

FUNDING

Deutsche Krebshilfe, DKTK, LOEWE-Frankfurt Cancer Institute.

摘要

背景

基于血液的早期肿瘤识别的准确性受到非肿瘤部位信号产生、小肿瘤产生的信号量低以及肿瘤产生的可变性的影响。在这里,我们研究了特定的肿瘤归巢肽 iRGD 是否可以通过肿瘤特异性增强血管通透性来提高基于血液的肿瘤检测的准确性,iRGD 具有双重功能,即与肿瘤血管中过度表达的整合素受体结合,并通过特异性切割促进神经纤毛蛋白-1 受体的外渗。

方法

为了检测 iRGD 诱导的肿瘤向血液的转运,我们研究了静脉注射 iRGD 对几种肝细胞癌(HCC)小鼠模型或无 HCC 的慢性肝损伤小鼠血液中甲胎蛋白(AFP)和自分泌酶(autotaxin)水平以及前列腺癌小鼠前列腺特异性抗原(PSA)水平的影响。

结果

静脉注射的 iRGD 可迅速、强烈地增加几种 HCC 小鼠模型的血液 AFP 水平,但对慢性肝损伤的小鼠没有影响。该作用主要见于小肿瘤和正常基础 AFP 水平的小鼠,被抗神经纤毛蛋白-1 抗体减弱,且依赖于肿瘤和血液之间的浓度梯度。iRGD 治疗还能增加 HCC 小鼠血液中的自分泌酶水平和前列腺癌小鼠血液中的 PSA 水平。

结论

我们得出结论,iRGD 以肿瘤特异性的方式诱导肿瘤向血液的转运,有可能提高早期癌症的诊断。

资助

德国癌症援助协会、DKTK、LOEWE-法兰克福癌症研究所。

https://cdn.ncbi.nlm.nih.gov/pmc/blobs/aea8/11237870/a0f448b13ce7/gr1.jpg

文献AI研究员

20分钟写一篇综述,助力文献阅读效率提升50倍。

立即体验

用中文搜PubMed

大模型驱动的PubMed中文搜索引擎

马上搜索

文档翻译

学术文献翻译模型,支持多种主流文档格式。

立即体验